关注回复“1”即加入免费报告分享群,每日获取行业研究报告;回复“2023”,获取1000份行业报告合集

内容摘要
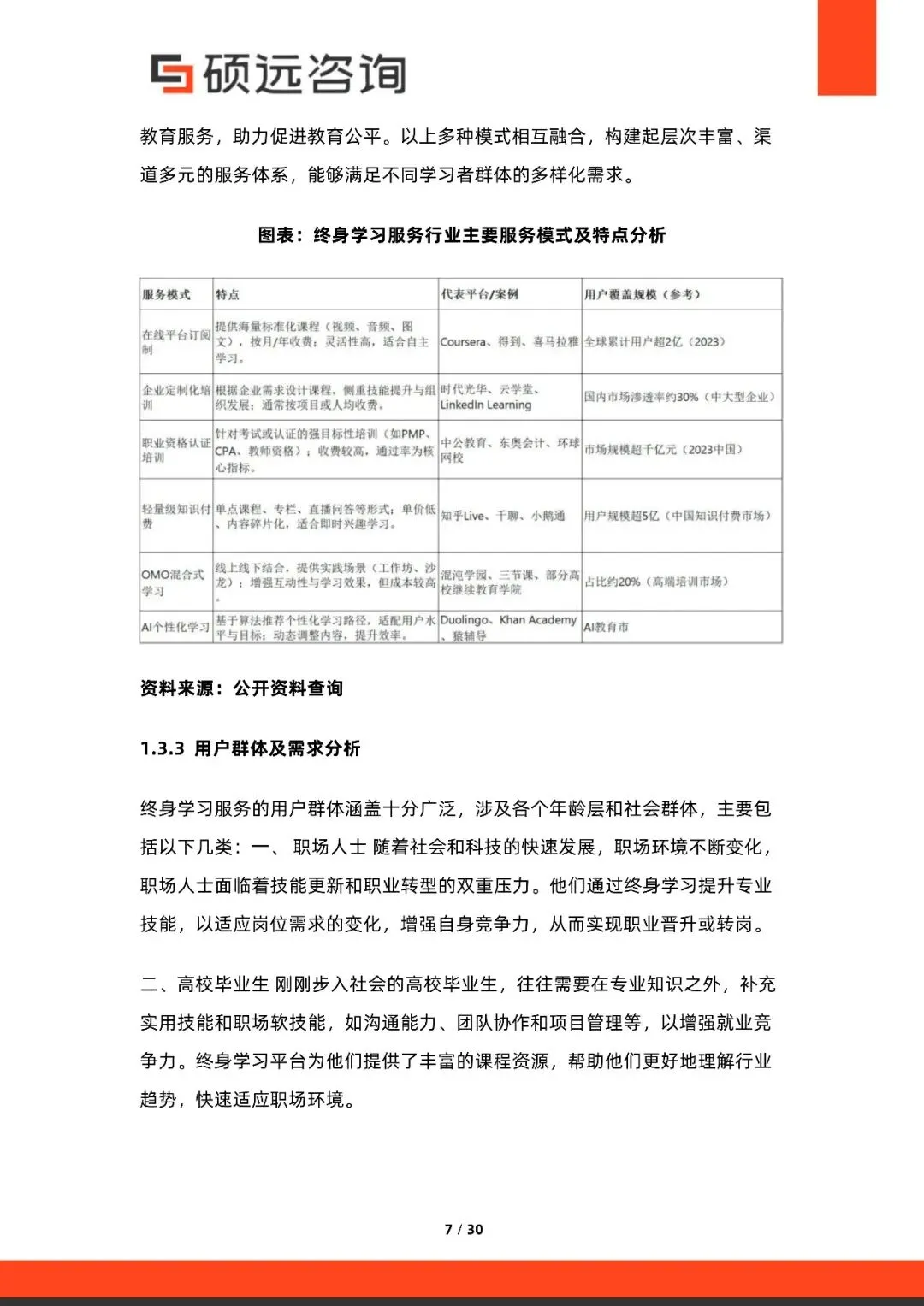
终身学习是指个体在其一生中持续不断地进行有目的、有计划的学习活动,旨在不断适应社会的快速发展和自身的成长需求。它不仅涵盖了传统的学校教育阶段,如小学、中学和大学等正规教育体系,还包括成人教育、职业培训、社区学习、兴趣爱好培养以及自我反思等多层次、多形式的学习过程。
报告内容






受篇幅限制,仅为部分报告预览
完整版PDF领取方式
更多报告内容菜单栏
回复暗号
2025年中国终身学习服务行业研究报告-30页
联系助理获取

-------------------------------------------------------------------------
*免责声明:以上报告均为本公众号通过公开、合法渠道获得,报告版权归原撰写/发布机构所有,如涉侵权,请联系删除;本号报告为推荐阅读,仅供参考学习,不构成投资建议。

▼往期回顾▼










点分享

点收藏

点点赞

点在看


