
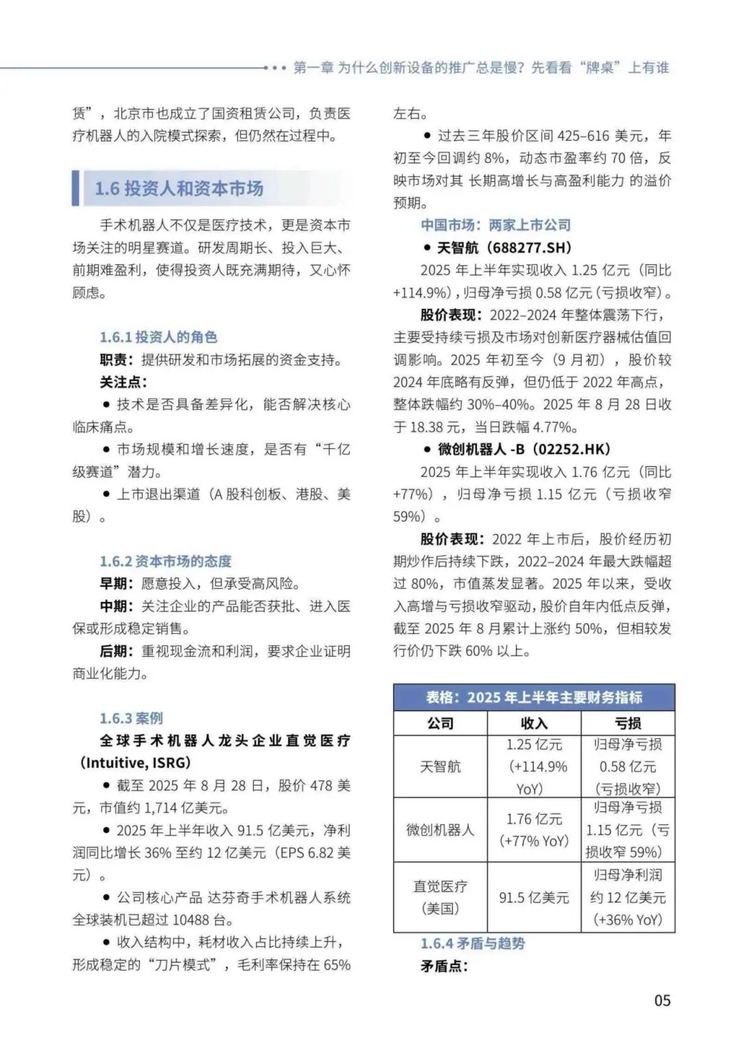
(点击查找星球报告?)


摘要
报告类型:机电设备、机械
(一)关键词
手术机器人、临床价值、技术演化、支付体系、产业链、外科教育、国产化
(二)研究概述
白皮书系统分析手术机器人的行业价值与发展趋势,从医疗系统多方角色、技术进化、临床效果、经济支付、产业链、人才教育六个维度展开,指出手术机器人虽面临价格高、推广慢等争议,但在精准医疗、功能保留、长期经济效益上具备不可替代的优势,是医疗装备升级与国家战略的重要方向。
(三)研究要点
技术演化呈现多维度突破:手术机器人从腹腔镜技术升级而来,通过机械臂多自由度操作、3D 高清视野、力反馈等技术,实现从 “工具升级” 到 “手术新范式” 的跨越。未来将向 AI 深度融合、多模态成像、远程手术方向发展,推动外科向精细化、智能化转型。 临床价值聚焦关键结局改善:在泌尿外科(前列腺癌手术控尿与性功能保留)、骨科(毫米级置钉精度)、直肠癌(保肛率提升)、妇科(复杂病例安全性提高)等领域,手术机器人显著降低并发症率、缩短住院时间、改善长期生活质量,其核心价值从 “微创” 转向 “功能保留与疾病控制”。 经济支付呈现 “长期划算” 逻辑:短期来看,手术机器人设备购置(500 万 - 3000 万元)、耗材与维护成本较高,但长期可通过缩短住院周期、减少并发症与二次手术、降低护理依赖等实现成本节约。支付方态度分化,美国依赖市场竞争,欧洲循证驱动,中国逐步通过医保试点与国产化降低负担。 产业链彰显国家制造硬实力:手术机器人是多学科融合的系统工程,核心模块涵盖成像光学、传感定位、机械执行、材料零部件与软件算法。全球格局呈现美国整机垄断、欧洲光学材料领先、日本精密部件优势,中国国产化企业在政策支持下快速崛起,推动产业链协同升级。 重塑外科医生培养体系:传统师徒制与腹腔镜时代的长学习曲线被打破,手术机器人通过控制台带教、手术录像复盘、模拟器训练、AI 辅助评估等方式,缩短学习周期(如前列腺癌根治术学习曲线从 200 + 例降至 50-100 例),推动外科教育向标准化、数据化、智能化转型。

报告正文

















完整版报告已上传至星球,扫码加入星球查看完整报告

加入星球,获取30000+完整报告集

— 每天进步一点点 —
报告内容来源于网络,报告版权归原撰写发布机构所有
如有侵权,请联系我们删除
⬇️点击阅读原文,获取报告


