
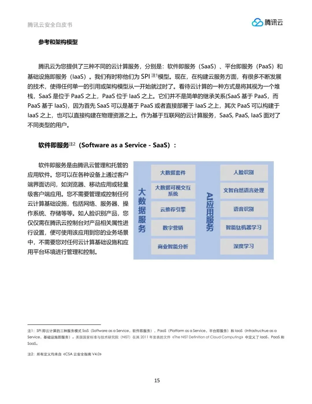
▍报告来源:腾讯云安全团队&腾讯研究院安全研究中心
▍会员权益:每天50篇各领域最新的高质量报告
《腾讯云安全白皮书(2025年9月)》由腾讯云安全团队与腾讯研究院安全研究中心联合发布,系统阐述了腾讯云在云计算时代的安全战略、核心理念与解决方案。白皮书指出,随着网络空间向物联网与云计算的四维复合生态演进,安全已超越单纯的技术范畴,与产业发展深度绑定。云时代的安全威胁呈指数级增长,攻击造成的损失可达过去的数十甚至上百倍,而网络黑产正将云服务技术武器化。与此同时,大数据、人工智能与云计算的融合,正推动安全防护向智能化、实时化方向迈进。
全景式智慧安全战略
作为中国云计算领域的领军者,腾讯云提出“全景式腾讯云智慧安全方案:云管端协同布局”的战略规划。该战略旨在联合生态伙伴,构建智慧安全新生态,为用户提供安全的云端基础环境。其核心在于,基于云、管、端的协同能力,构建立体化防御体系,实现联防联控,并将安全能力服务化,为用户提供覆盖全场景的业务防御产品和解决方案。白皮书强调,在防御与攻击难度严重失衡的当下,没有任何厂商能独立应对所有安全挑战,全行业的生态合作与联动不可或缺。
智慧安全的内涵与能力
“智慧安全”是白皮书的核心概念,指借助腾讯集团的智慧安全能力,对安全数据进行分析处理,以有效预防、阻止乃至主动消灭安全威胁。它超越了传统防御,提供了未知威胁感知、安全问题洞察、风险趋势预测、智能化辅助决策及安全协同等高级能力。智慧安全建立在“共享、共建、共赢”的原则之上:“共享”意味着各方在脱敏基础上共享基础安全数据;“共建”指腾讯、合作伙伴与客户三方共同建设安全生态;“共赢”旨在实现生态内所有参与方的共同受益,构建安全和谐、富有价值的互联网环境。
智慧安全的多维价值
在管理层面,智慧安全降低了企业安全管理运维的门槛,并汇聚了众多安全专家,缓解了企业安全人才匮乏的困境。企业得以将更多资源投入核心业务研发,提升产品竞争力。在技术层面,智慧安全全面整合软硬件资源,提供持续服务,其智能化分析预测能力能够发现传统检测手段无法识别的威胁,实现主动防御。在产品层面,智慧安全提供了全面覆盖云、管、端的企业安全解决方案,确保安全产品间相互联动、数据共享,避免了产品碎片化、解决方案局部化的问题,形成整体防御体系,为企业全场景业务保驾护航。
构建协同安全生态
白皮书最后展望,腾讯云将依托其二十余年的技术积累与安全实践,持续通过云管端协同的智慧生态,为用户提供安全、可信、智慧的云服务。腾讯、合作伙伴与客户三方将通过智慧安全能力共享安全情报,共同应对国内企业安全建设面临的挑战,顺应安全产品全面联动的发展趋势,最终携手共建一个更安全、更繁荣的互联网安全生态环境,助力企业在数字化浪潮中行稳致远。























