AI大模型·白皮书 | GPT-5.4实战应用完全指南(2026年)
报告:GPT-5.4实战应用完全指南(2026年)
是一份针对GPT-5.4模型在2026年3月发布后的综合性实战应用指南。核心目标是为不同职业背景的用户提供可直接落地、创造价值的场景与工具。
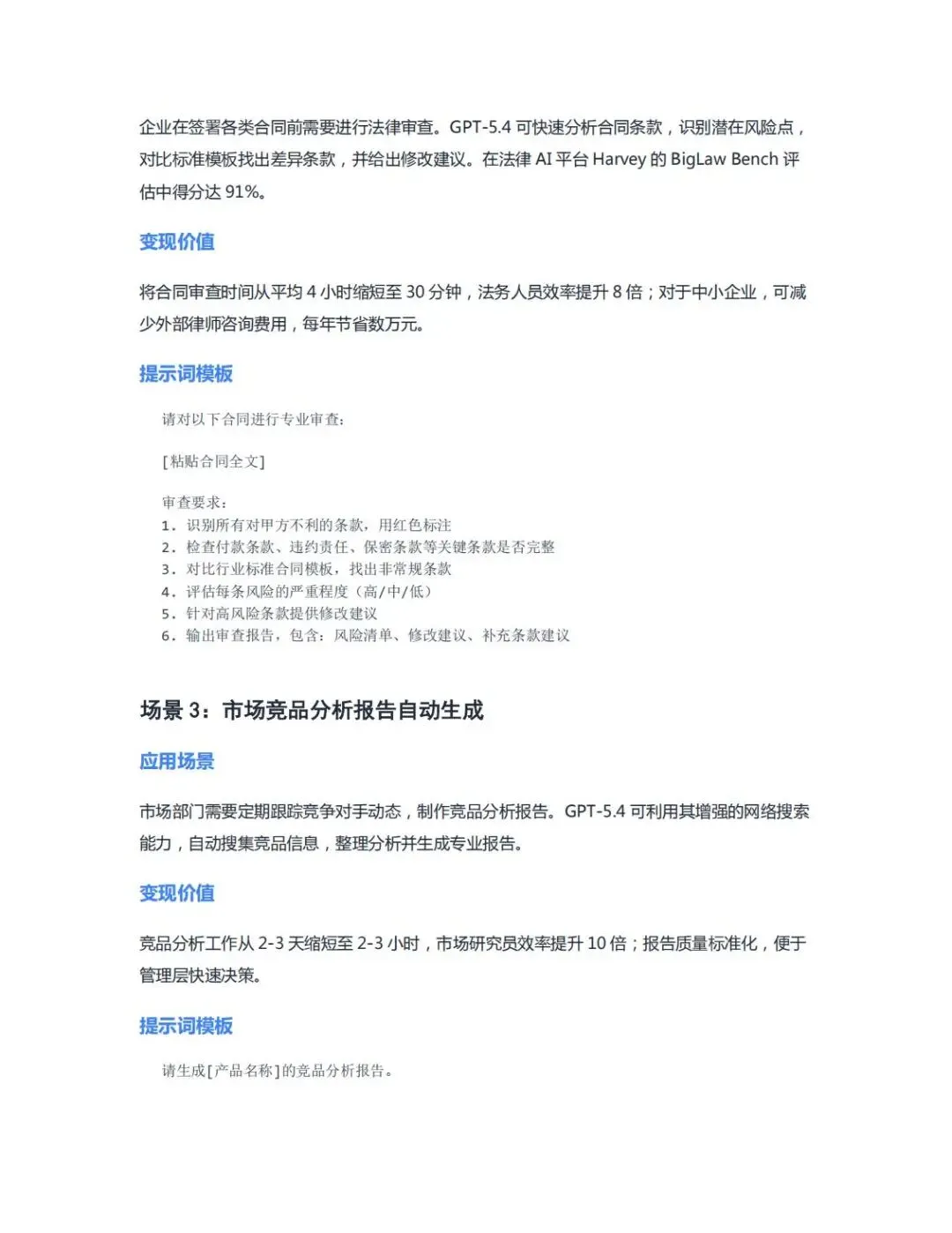
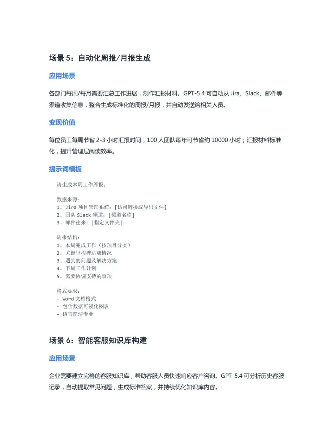
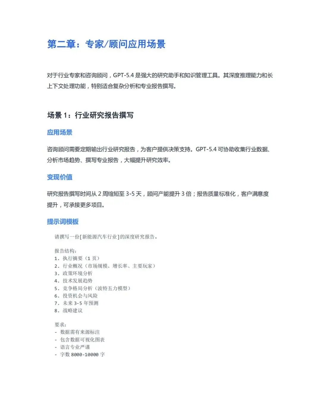
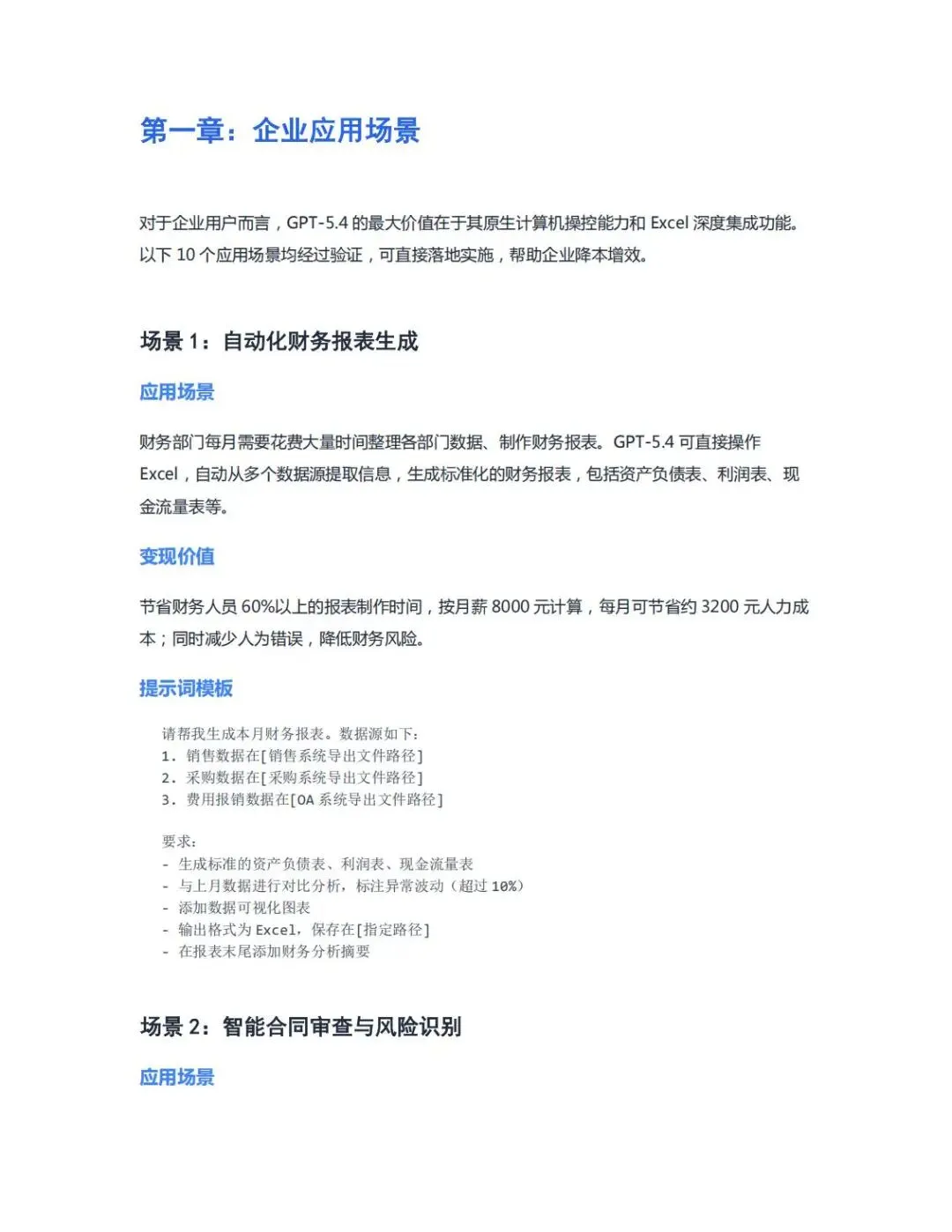
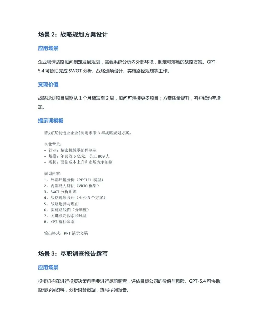
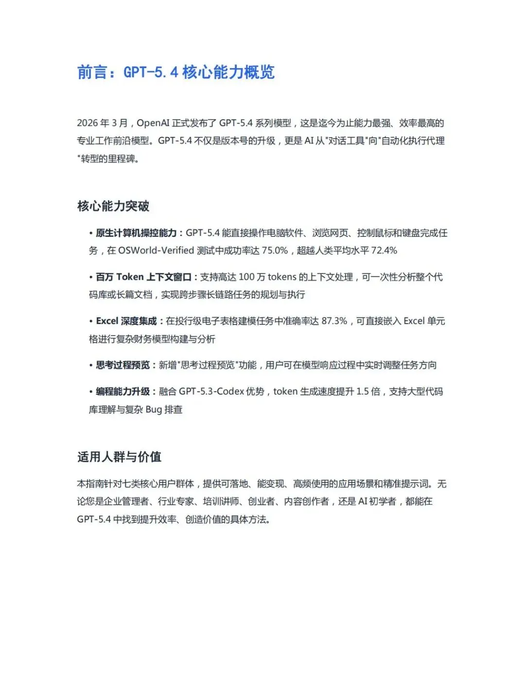
1.GPT-5.4核心能力概览:文档开篇介绍了GPT-5.4相比之前版本的关键突破,将其定位为从“对话工具”向“自动化执行代理”的转型。核心能力包括: •原生计算机操控能力:可操作软件、浏览网页、控制键鼠。 •百万Token上下文:支持处理超长文档与代码。 •Excel深度集成:在复杂表格建模与分析中表现出色。 •思考过程预览:用户可实时查看并调整模型的思考路径。 •编程能力升级:代码生成速度与复杂问题排查能力提升。 2.分角色应用场景详解:文档主体部分围绕企业、专家/顾问、讲师/培训师、老板/管理者、主播/自媒体、电商运营、小白/初学者这七类核心用户群体展开。每个章节针对一类用户,详细阐述了10个具体的高频应用场景。 3.场景结构化呈现:每个应用场景均按照统一结构说明: •应用场景:描述具体的工作痛点和GPT-5.4可介入的任务。 •变现价值:量化说明该应用可带来的效率提升、成本节约或收入增长。 •提示词模板:提供可直接使用或修改的精准提示词示例,指导用户如何与GPT-5.4交互以完成任务。 4.实用附录:文档最后提供了提示词优化技巧,包括编写原则、常用模板(如角色设定、任务分解、示例引导)以及常见问题的解决方案,帮助用户更高效地使用GPT-5.4。总而言之,这份文档是一部详尽的“说明书”和“灵感库”,旨在帮助各行各业的从业者将GPT-5.4的强大能力转化为切实的生产力工具,覆盖了从战略分析、内容创作、运营管理到个人学习的全方位需求。公号后台回复“9”,在AI大模型·领地知识星球查看~如欲查看完整版文件,请扫描下方二维码加入“AI大模型·领地”获取。说明:本文部分文字与图片资源来自于网络,分享此文是出于传递更多信息之目的,若有来源标注错误或侵犯了您的合法权益,请立即后台留言通知我们,情况属实,我们会第一时间予以删除,并同时向您表示歉意。AI大模型·资料·藏经阁
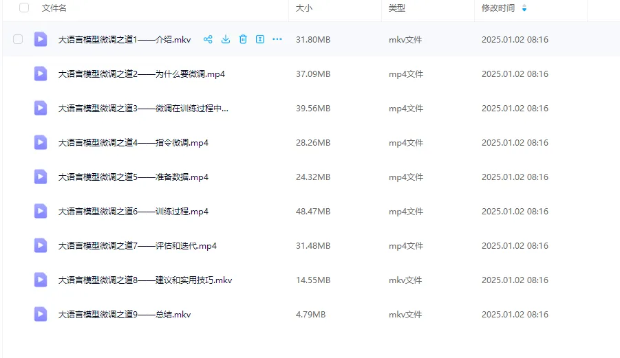
致力于提供大模型学习路径的相关资料,包括:基础知识、AI大模型最新研报、白皮书、AI大模型应用案例、AI大模型相关书籍、理论学习、实践操作、专项深入、项目应用、拓展研究等相关资料的藏宝库。 现在加入,即刻拥有属于自己的更大的朋友圈,同时享受8大核心权益: 1、1万+份AI大模型学习材料无限共亨:相关书籍、报告、白皮书、案例(持续更新中)2、AI大模型应用场景:智能制造/办公场景/政务场景···等应用案例/报告材料无限共亨(持续更新中)①IT工程师/产品经理、AI时代白领、灰领和部分蓝领、AI产品经理 ③想基于组织内私有知识库搭建AI Agent、想晋升技术总监、架构、CTO和CIO ④计算机专业在校/应届生想找AI大模型工程师的工作是带你深入了解大模型领域的优质学习资源。教程以清晰直观的视频形式呈现,从大模型的基本概念入手,逐步深入讲解其工作原理、应用场景及实际操作方法。无论你是技术小白还是专业人士,都能从中获得启发。通过学习本教程,你将掌握大模型的关键知识,提升在人工智能时代的竞争力,为探索创新应用和解决实际问题打下坚实基础。├── 001-ChatGPT背景介绍.mp4 │ ├── 003-ChatGPT注册和使用.mp4 │ ├── 004-ChatGPT的3种使用方式.mp4 │ ├── 005-ChatGPT入门程序.mp4 │ ├── 006-ChatGPT应用场景.mp4 │ ├── 007-ChatGPT帮你完成Java类代码-场景1.mp4 │ ├── 008-ChatGPT帮你完成前端代码-场景2.mp4 │ ├── 009-ChatGPT帮你完成Python类代码-场景3.mp4 │ ├── 010-ChatGPT帮你完成SQL代码-场景4.mp4 │ ├── 011-ChatGPT帮你完成Shell代码-场景5.mp4 │ ├── 012-ChatGPT帮你找Bug-场景6.mp4 │ ├── 013-ChatGPT帮你完成人工智能相关代码-场景7.mp4 │ └── 014-ChatGPT帮你完成大数据相关代码-场景8.mp4 ├── 001-ChatGPT项目实战之项目背景介绍.mp4 │ ├── 002-ChatGPT项目实战之项目架构.mp4 │ ├── 003-ChatGPT项目实战之RNN、模型简介.mp4 │ ├── 004-ChatGPT项目实战之数据获取.mp4 │ ├── 005-ChatGPT项目实战之数据预处理模块1.mp4 │ ├── 006-ChatGPT项目实战之数据预处理模块2.mp4 │ ├── 007-ChatGPT项目实战之ChatGPT模型构建实战.mp4 │ ├── 008-ChatGPT项目实战之ChatGPT模型训练实战.mp4 │ ├── 009-ChatGPT项目实战之ChatGPT模型预测实战.mp4 │ └── 010-ChatGPT项目实战之ChatGPT模型验证和结果分析.mp4 ├├── 001-ChatGPT原理之深度学习基础.mp4 │ ├── 002-ChatGPT原理之什么是语言模型.mp4 │ ├── 003-ChatGPT原理之语言模型分类.mp4 │ ├── 004-ChatGPT原理之GPT-1模型结构简介.mp4 │ ├── 005-ChatGPT原理之GPT-1模型训练.mp4 │ ├── 006-ChatGPT原理之GPT-2模型训练.mp4 │ ├── 007-ChatGPT原理之GPT-3模型训练.mp4 │ └── 008-ChatGPT原理之GhatGPT原理.mp4 └── ├── 02-ChatGPT项目实战 .pdf │ ── VSCodeUserSetup-x64-1.54.3.exe └── 7 directories, 39 files·····
立即扫码
即可AI大模型最新研报、白皮书、AI大模型应用案例、AI大模型相关书籍、理论学习、实践操作~内容持续更新,期待你来
免责申明:本公众号所载文章为本公众号原创或根据网络搜索编辑整理,文章版权归原作者所有。因转载众多,无法找到真正来源,如标错来源,或对于文中所使用的图片,资料,下载链接中所包含的软件,资料等,如有侵权,请联系删除~----