
政策研究

本报告以 2026 年地方两会政府工作报告为样本开展量化分析,核心结论为新质生产力已全面成为各地“十五五”经济发展核心主线并形成引领型、追赶型、特色转型型三大梯度发展格局。
摘要
Summary

本报告以 2026 年地方两会政府工作报告为样本,通过量化分析、横向对标、全链条拆解,系统分析地方层面发展新质生产力的顶层设计、落地路径与差异化布局,最终形成分层分类的政策建议,为国家层面统筹区域协调发展、地方层面因地制宜推进新质生产力落地提供决策参考与实践借鉴。
第一,新质生产力已全面确立为全国各区域“十五五”时期经济发展的核心主线,形成梯度化、差异化的区域发展格局。从政策部署来看,31 个省份均将新质生产力作为政府工作报告的核心内容,完成了从中央顶层设计到地方全区域落地的系统性推进,政策框架均围绕创新驱动、产业升级、要素保障三大核心维度展开。从发展水平来看,我国新质生产力发展呈现 “东部沿海全面领跑、中西部省份稳步跟进、东北及传统资源型省份转型” 的整体特征,可清晰划分为引领型、追赶型、特色转型型三大梯队,梯队间在科技生产力、数字生产力、绿色生产力三大维度的发展差距显著,梯队内则形成了各具特色的发展模式。
第二,区域赛道布局呈现“热门赛道覆盖、特色差异凸显”的双重特征。从共性来看,新能源、人工智能、低空经济三大赛道实现区域全覆盖,生物医药、集成电路赛道布局覆盖率分别达 96.77%、77.42%。从差异化来看,各区域基于自身禀赋形成了特色化发展路径:引领型省市聚焦原始创新与世界级产业集群打造,追赶型省份在细分科创赛道与先进制造领域实现突围,特色转型型省份则依托资源禀赋在绿色低碳、特色资源深加工领域形成比较优势,为破解同质化竞争提供了实践样本。
第三,创新驱动与经济增长的正向关联已得到充分验证,创新链与产业链融合的深度决定了新质生产力的发展实效。量化分析结果显示,地区 GDP 预期目标与研发经费支出增速呈显著正相关,实际 GDP 增速与高技术产业有效发明专利同比增速高度匹配,印证了“投入看预期、产出看实效”的发展规律,科技创新已成为支撑区域经济增长的核心变量。
基于上述结论,报告从国家与地方层面提出分层分类的政策建议:国家层面需强化顶层统筹引导、破除区域协同壁垒、完善创新转化顶层制度设计、实施差异化支持政策;地方层面则按三大发展梯队精准施策,引领型省市打造全球科创策源地与世界级产业集群高地,追赶型省市聚焦成果转化与特色赛道突围,特色转型型省份坚持“先立后破”,筑牢传统产业基本盘并打造特色化优势赛道。
风险提示:研究方法存在局限性,文本量化分析可能不一定是真实意义的表达;政策和资本市场存在不确定性。
目录
Summary


正文

1. 研究总览:锚点、范围与核心方法论
本报告以2026年“十五五”规划开局之年为核心时间锚点,以2026年地方两会政府工作报告为核心研究样本,通过量化分析、横向对标、全链条拆解,系统分析地方层面发展新质生产力的顶层设计、落地路径与差异化布局,最终形成分层分类的政策建议,为国家层面统筹区域协调发展、地方层面因地制宜推进新质生产力落地提供决策参考与实践借鉴。
1.1. 研究背景与核心意义
(1)研究背景
当前,全球新一轮科技革命和产业变革加速演进,国际产业链供应链格局深度重构,科技创新成为大国竞争的核心赛道,新质生产力已成为全球主要经济体抢占未来发展制高点的核心抓手。从国内发展阶段来看,我国经济已进入高质量发展的深水区,传统增长动能边际效应持续减弱,新旧动能转换进入关键攻坚期,破解发展不平衡不充分问题、突破关键核心技术“卡脖子”瓶颈、构建现代化产业体系,都迫切需要以新质生产力为核心引擎,为经济持续健康发展注入源源不断的内生动力。
从政策演进维度看,新质生产力重大理论提出以来,已完成从中央顶层设计到全国层面系统部署的全链条推进,2024-2025 年成为新质生产力从理念宣贯到地方试点落地的启动深化期,而2026年作为“十五五”规划的开局之年,是新质生产力从“顶层设计”全面转向“地方系统化落地”的关键窗口期,更是各地将发展新质生产力确立为“十五五”时期经济社会发展核心主线、制定中长期发展施工图的关键节点。全国 31 个省(区、市)2026 年政府工作报告,均将新质生产力作为核心部署内容,形成了全国层面差异化探索、全区域推进的发展格局,为本研究开展系统性分析提供了完整、权威、时效性极强的政策样本。
(2)研究意义
从理论上来看,突破现有新质生产力研究多聚焦顶层设计、单一区域或单一产业的局限,基于地方两会政府工作报告样本数据,构建区域差异化发展的分析框架,丰富新质生产力区域经济学理论体系,填补“十五五”开局之年全国层面全区域、全链条量化研究的空白。
从实践角度来分析,全面拆解各省新质生产力发展的“任务书”“时间表”与“施工图”,通过横向对标与纵向溯源,厘清不同发展梯队省份的核心优势、短板瓶颈与路径选择,为各地开展对标找差、优化发展策略、规避发展误区提供可落地的参考依据。
从决策参考价值视角观察,基于全国层面的系统性分析,识别新质生产力发展中的共性挑战,为国家层面统筹区域协调发展、防范同质化低水平重复建设、完善差异化支持政策提供数据支撑与决策建议;同时为市场主体把握区域产业机遇、优化投资布局提供权威的趋势研判。
本报告围绕核心问题——如何通过因地制宜发展新质生产力,破解区域同质化竞争,实现全国层面高质量协同发展,重点拆解三大核心议题:一是2026 年全国各省新质生产力发展的整体态势、政策部署特征与区域梯队格局如何划分?二是不同发展梯队的省份,在创新驱动、产业升级、要素保障三大维度形成了哪些差异化的实践路径与典型模式?三是针对不同发展梯队的省份,国家与地方层面应分别出台哪些精准化、差异化的政策举措,引导各地走出特色化发展之路?
1.2. 研究样本与范围
本报告的核心研究样本为全国 31 个省、自治区、直辖市 2026 年人民代表大会正式审议通过并发布的《政府工作报告》全文。本报告以国家层面新质生产力相关顶层政策文件为核心对标基准,包括《中共中央关于制定国民经济和社会发展第十五个五年规划的建议》、国务院关于加快发展新质生产力的指导意见、国家中长期科技创新规划、战略性新兴产业发展规划、未来产业发展行动纲要等国家级顶层设计文件。重点分析地方政策与国家战略的对标契合度,区分各地落实国家部署的“规定动作”与结合自身禀赋的“自选动作”,量化地方政策的落地细化程度与特色化创新水平。
本研究聚焦省级层面新质生产力发展的宏观部署、规划目标与政策举措,核心围绕创新驱动、产业升级、要素支撑三大核心维度展开。
1.3. 研究方法
本研究采用定量分析与定性分析相结合、宏观对标与微观深描相结合的研究方法,构建多维度、全链条的研究分析体系。
基于自然语言处理技术,对31份省级政府工作报告全量文本开展标准化量化分析,核心分为三个维度:
词频与权重统计。通过结巴分词工具对文本进行全量分词,剔除停用词、虚词后,统计“新质生产力”及关联核心词汇(科技创新、关键核心技术、先进制造、战略性新兴产业、未来产业、数字经济、绿色转型、科技金融、人才引育等)的出现频次、文本占比、语境权重,构建政策热度排序,量化各省对新质生产力发展的重视程度与资源倾斜力度;
语义网络与共现分析。基于共现分析模型,构建新质生产力相关政策的语义关联网络,识别各地政策的核心逻辑主线,区分“创新驱动型”“产业升级型”“要素保障型”等不同政策导向,厘清不同省份的核心发力点;
政策工具分类编码。参考经典政策工具分类框架,将各地新质生产力相关政策划分为供给型、环境型、需求型三大类,细分技术供给、人才供给、资金供给、基础设施、目标规划、财税支持、法规监管、政府采购、应用场景拓展、产业集群培育等12个二级维度,对政策文本进行逐句编码与量化统计,分析各省政策工具的使用偏好、结构差异与覆盖完整度,识别政策供给的优势与短板。
2. 发展格局:整体态势与梯队划分
2.1. 新质生产力发展的整体态势
从整体看,“发展”是 31 个省市政策的核心。在31个省市2026年政府工作报告中,“发展”以绝对优势成为29个省份的首位高频词(仅吉林、陕西以“增长”居首),与2026 年作为“十五五”规划开局之年定位高度契合。一方面体现了各地对中央经济工作会议 “坚持以高质量发展为主题” 核心要求的坚决贯彻,另一方面也反映出“十五五”时期经济增长从要素投入驱动转向创新驱动、实现经济质的有效提升的政策转向。从提及频次来看, 广东(144 次)、黑龙江(132次)、安徽(130 次)等经济大省和资源大省对 “发展”的高频强调,凸显了“十五五”开局之年开好头、起好步的战略决心。
“增长”是仅次于“发展”的第二大热点。各省词频排名第二的词汇呈现出显著的区域分化特征,“增长”集中在东北(辽宁、吉林)、西北(陕西、甘肃、宁夏、新疆)、中部(山东、山西、湖南、河南)等11个省,与2025年中央经济工作会议部署“稳增长”的工作主线相呼应,体现了欠发达地区和传统工业大省夯实发展基础、补齐增长短板的迫切需求。“服务”是上海、北京、天津、广东、重庆5个服务业较发达省市词频排名第二的词汇,契合中央“打造现代服务业高地”的战略要求。而 “创新”(河北、安徽、湖北)、“产业”(江西、贵州、云南)和“经济”(黑龙江、四川、西藏)的区域集聚,分别对应了湖北等创新引领型省份、贵州等产业升级型省份和黑龙江等经济转型型省份的发展定位,体现了 “新质生产力” 在地方政策中的差异化落地路径,为 “十五五” 时期中国经济实现质的有效提升和量的合理增长奠定了坚实基础。


我们构建了以新质生产力为主题的词库对31个省市的政府工作报告进行文本分析,包括1个核心词汇、22个重要相关词汇、16个一般相关词汇。科技创新、高质量发展是所有省市新质生产力相关的高频词,科技创新是实现中国式现代化的关键任务,也是发展新质生产力的核心要素。
从词频来看,31 省市可清晰划分为 4 大发展类型。一是科创引领型,比如上海、湖北、贵州、安徽、江西。二是数字经济型,比如北京、浙江、安徽、广东、江苏、重庆。三是新能源绿色转型型,比如内蒙古、山西、甘肃、吉林、山东。四是细分赛道型,例如天津(生物医药、新材料)、湖南(未来产业)、云南(乡村振兴)等,聚焦优势细分产业突破。
上海、湖北“科技创新”词频均为 17 次,并列全国第一。上海作为国家战略确立的国际科技创新中心,张江科学城为国家战略科技力量,凭借人工智能、集成电路、生物医药三大先导产业服务科技自立自强。湖北武汉光谷是全国光电子信息产业核心,武大、华科等科教资源富集。
浙江、安徽、江苏三省“人工智能”词频全国前三。乌镇深耕数字经济“一号工程”多年,杭州为 AI 应用高地,2026年将打造10个以上“人工智能+”标杆场景。我国首个定位于人工智能领域的国家级产业基地 “中国声谷”落户于合肥,科大讯飞已崛起为中国人工智能产业的代表。江苏人工智能产业主要依托南京、苏州、无锡、扬州、连云港等城市群,在算力、数据、产业场景及应用方面优势明显。
新能源是资源型省份经济转型、落实双碳、保障国家能源安全的抓手,内蒙古、山西、甘肃高频提及“新能源”。内蒙古全国风光资源富集,已建成全国风电装备产业链最完善、集群规模最大的陆上风电装备制造基地,光伏装备产业链前端具有全球竞争优势,发电量连续十余年全国第一。山西作为传统煤炭大省,加快改变传统产业的路径依赖,2025年底山西全省新能源和清洁能源装机容量达9048万千瓦,占比55.1%,实现清洁电力装机对煤电的历史性超越。甘肃风、光资源富集,新能源主要集中在河西地区,可开发量整体位居全国前列。截至2025年年底,甘肃新能源装机总量突破8000万千瓦,新能源装机占比超64%,新能源发电已从“补充电源”跃升为“主体电源”。
我们将核心词汇赋予3分、重要相关词汇赋予2分、一般相关词汇赋予1.5分,根据词频计算权重得分并归一化(第一名为100分),得出31省市政府工作报告新质生产力相关词频得分。我国地方政府对新质生产力的政策重视程度与部署优先级呈现出显著的梯度化特征,且与各地的发展定位、转型需求高度绑定。浙江得分位居首位,安徽、山东、四川紧随其后。广东、湖北、上海等省市处于第二梯队,将新质生产力作为重点攻坚方向,在报告中聚焦优势领域进行针对性政策强调。陕西、湖南等第三梯队多为中西部省份,在新能源、未来产业等特色赛道发力。西藏、广西、河北等得分偏低的地区则处于第四梯队,侧重在乡村振兴、区域协同等领域进行工作部署。







GDP 预期目标与研发经费支出增速正相关,实际 GDP 增速与高技术产业有效发明专利同比增速呈正相关,体现出新质生产力 “投入看预期、产出看实效” 的特征。从各省已有的2024年数据来分析GDP增速与新质生产力指标的关系,我们发现研发投入强度与地方经济增长目标设定表现出一定的正相关关系,反映各地在制定年度发展计划时,已将科技创新作为支撑预期增长的核心抓手,而高技术产业发明专利作为创新产出的重要标志,其增速与实际GDP增速匹配度更高,表明创新成果转化效率直接影响经济增长的实现效果。


2.2. 发展梯队的整体格局划分
我们参考卢江等《新质生产力发展水平、区域差异与提升路径》包含3个一级指标(科技生产力、绿色生产力、数字生产力)、6个二级指标、18个三级指标的体系对31个省市的新质生产力进行评价,遵循熵值法的基本思路对新质生产力各级指标进行赋权测度。
2024年我国 31 个省市新质生产力发展水平整体形成东部沿海全面领跑、中西部省份跟进、东北及传统资源型省份转型的分布特征,各区域在科技、绿色、数字生产上的发展差距明显,可划分为引领型、追赶型、特色转型三大类型。
引领型省市以上海、北京、广东、江苏、浙江为核心,是全国科创策源能力最强、新质生产力发展最均衡的第一梯队,在三大一级指标中均占据头部位置。追赶型省市包括山东、湖北、安徽、四川、福建、河南、湖南、重庆、天津,这类地区拥有扎实的实体经济基础与完善的产业体系,正处于新旧动能转换的关键攻坚期,新质生产力六大维度评分整体位居全国中上游,在创新生产力、技术生产力、数字产业生产力与产业数字生产力上保持稳健水平,部分省份已在细分领域形成接近引领型省市的竞争实力,如山东在创新、技术生产力维度稳居全国前列,四川、重庆作为西部核心增长极在数字产业加速发力。特色转型型传统产业、资源型产业占比偏高,新质生产力综合评分整体偏低,新质生产力培育更多依赖资源高效利用、传统产业节能技改等基础环节,未来产业布局与科创策源能力相对薄弱,需通过加快传统产业转型升级、因地制宜培育特色新兴产业,依托自身独特的资源禀赋在新质生产力特定维度形成特色竞争力。例如贵州凭借新能源产业优势拿下资源节约型生产力全国第一,青海在资源友好维度上排名中上,云南具有丰富的生物资源优势,陕西军工相关技术优势明显。







3. 创新驱动:从“关键变量”到“最大增量”
3.1. 各地研发支出目标
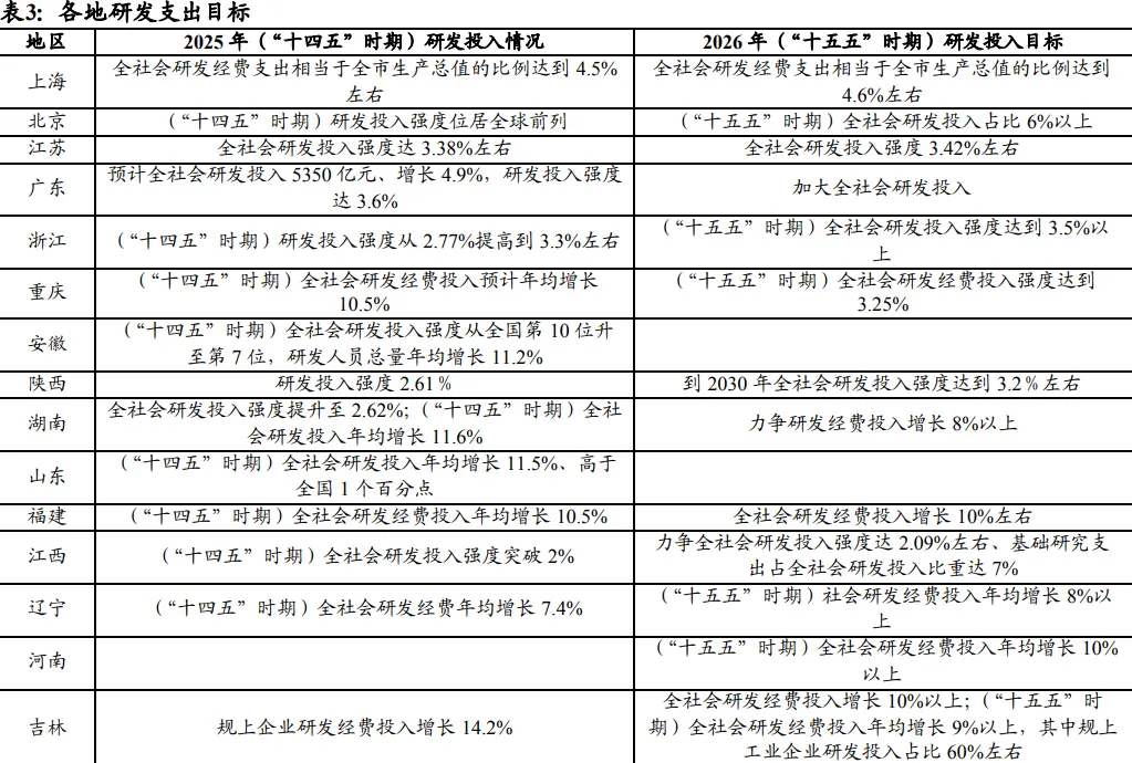
根据各地政府工作报告,我们收集了24个地区的研发支出现状和目标,部分地区研发支出目标已接近发达国家水平。上海、江苏、广东、浙江、陕西、江西、辽宁等地明确调高了研发支出目标。其中:上海提出全社会研发经费支出相当于全市生产总值的比例达到4.6%左右;江苏提出全社会研发投入强度3.42%左右;广东提出加大全社会研发投入;浙江提出“十五五”时期全社会研发投入强度达到3.5%以上;陕西提出到2030年全社会研发投入强度达到3.2%左右;江西提出力争全社会研发投入强度达2.09%左右、基础研究支出占全社会研发投入比重达7%;辽宁提出“十五五”时期,社会研发经费投入年均增长8%以上。除此之外,北京提出“十五五”时期,全社会研发投入占比达到6%以上,在我们收集的24地研发目标中是最高水平之一。



3.2. 各地科技创新发展战略
各地科技创新发展战略各有侧重,部署可以分为三类,一是强调前沿领域和关键核心领域的基数攻关、二是强调教育科技人才一体化培育、三是强调科技成果转化和产业化。(1)上海强调强化国际科技创新中心策源功能,加强原始创新和关键核心技术攻关。(2)北京强调教育科技人才体制机制改革,以及创新和产业的融合。(3)江苏、浙江、安徽强调共建上海(长三角)国际科技创新中心。与此同时,江苏也强调开展原创性引领性科技攻关。(4)广东提出打造具有全球影响力的产业科技创新中心。(5)天津提出发挥教育科技人才比较优势,统筹政府、政策、市场、企业、院校等力量,强化创新体系整体效能激发和科技合作共赢质效。(6)湖南提出统筹教育强省、科技强省、人才强省建设,推动国家实验室体系、大科学装置取得突破性进展,区域创新能力保持全国前十。(7)湖北、四川均强调科技成果产业转化。湖北提出,进一步完善协同创新体系、成果转化体系、产业培育体系,加快发展壮大新质生产力;四川提出,加速科技成果转化和产业化。

3.3. 各地科创策源能力建设路径
从各地科创策源能力建设路径来看,发挥国家实验室的战略科技力量、发挥大学院所的科创策源作用、突出企业的创新主体地位是核心举措。上海提出,支持国家实验室更好发挥科技创新“总平台、总链长”作用,支持高水平研究型大学和科研院所探索使命导向的组织管理体系,支持科技领军企业牵头实施重大科技任务。上海提出,支持国家实验室更好发挥科技创新“总平台、总链长”作用,支持高水平研究型大学和科研院所探索使命导向的组织管理体系,支持科技领军企业牵头实施重大科技任务。北京提出,建强国家实验室等战略科技力量,围绕脑机接口、高温超导等领域建设一批新型研究创新平台,支持企业承担更多科技攻关任务。江苏提出,持苏州实验室、紫金山实验室等加快建设,开展“实验室+”行动,完成省重点实验室重组。广东提出,发挥国家实验室引领作用,推动省实验室提质增效,争取更多全国重点实验室在粤布局,建成鹏城云脑Ⅲ、国家超算深圳中心二期。安徽提出,高水平建设国家实验室,提升合肥综合性国家科学中心能级,建成合肥先进光源园区。附件提出,推动省创新实验室提质增效,支持福州大学城、厦门科学城等打造高能级创新策源地,争创更多国家级科创平台和基地。
除此之外,多地强调要强化概念验证、中试孵化平台对科技创新的服务功能,破解科技成果转化的“最后一公里”。例如,北京提出,加快重大科技成果高效转化应用,提升概念验证、中试孵化等平台服务能力;江苏提出,强化高新区和高等院校“双高协同”,新建10家省级概念验证中心、30家标杆孵化器和10家省级制造业中试平台;广东提出,更多布局建设概念验证和中试平台,培育引进更多新型研发机构;浙江提出,深化企业主导的产学研用融通创新,构建“概念验证—中试熟化—产业落地”全流程服务体系,加快建设科技型企业孵化器,推动更多科技成果加速向现实生产力转化;陕西提出,新建概念验证和中试平台20家,转移转化成果1.25万项,技术合同成交额达到5500亿元。


3.4. 前沿技术布局和关键核心技术攻关路径
根据政府工作报告,未来各地将集中围绕新兴产业和未来产业进行前沿技术布局。人工智能是各地技术布局的“最大公约数”,涉及到人工智能技术布局的地区有上海、广东、浙江、天津、重庆、四川、山东等地。例如,上海提出,围绕智算光网、类脑智能等领域,培育前沿技术和颠覆性技术。与此同时,脑机接口、量子科技、具身智能、氢能是各地技术布局新赛道。北京提出,围绕脑机接口、高温超导等领域建设一批新型研究创新平台,支持企业承担更多科技攻关任务。浙江提出,积极抢占人工智能发展制高点,着力营造最优开源开放生态,统筹实施算力、数据、大模型基础性工程。广东提出,链条推动量子科技、脑科学与脑机接口、人工智能、智能机器人、集成电路、工业母机、高端仪器、基础软件、先进材料、生物制造、医药和医疗器械、低空与商业航天、通信与网络、海洋、生物育种等领域关键核心技术攻关取得突破。重庆提出,开辟生物制造、脑机接口、具身智能机器人、前沿新材料等新赛道。安徽提出,深入实施量子信息“千家场景”行动,推进智能机器人通用技术底座攻关,加强脑机接口关键技术攻关和核心器件研制。福建提出,大力发展新型电池、生物制造、绿色氢能、具身智能等。


4. 产业升级:构建“传统-新兴-未来”三维体系
2026 年全国 31 个省份均在政府工作报告中明确,以科技创新引领现代化产业体系建设,形成 “传统产业筑牢基本盘、新兴产业打造增长极、未来产业抢占制高点” 的梯次接续发展格局,三者协同发力构成新质生产力培育的核心载体。
4.1. 传统产业的“焕新升级”:筑牢经济基本盘
传统产业是国民经济的压舱石,其转型升级质量直接关系到现代化产业体系的根基稳固。2026年各省政府工作报告普遍将传统产业升级置于突出位置,将传统产业升级视为培育新质生产力的基石,通过技术改造投资驱动、数字化绿色化双转型、品牌价值提升等多维路径,推动传统产业从"制造"向"智造"、从"加工"向"品牌"跨越。
4.1.1. 技改升级:以政策赋能,推动全域转型
在中央经济工作会议将"坚持双碳引领,推动全面绿色转型"列为重点任务的背景下,2026年各省份普遍将工业技术改造投资作为稳增长、调结构的关键举措。传统产业转型的核心路径是数字化与绿色化的双轮驱动,这一战略导向在各省政府工作报告中得到充分体现。
技改升级成为“存量变革”的核心抓手。 多省通过明确的政策引导和大规模设备更新,提升传统产业效率。山东省印发《2026年山东省企业技术改造重点项目导向目录》,健全完善技术改造重点项目投资监测体系,聚焦高端化升级与绿色化转型,推动存量项目提质增效。辽宁省则加快“智改数转”,设立诊断服务平台,对规模以上工业企业全面开展免费诊断, “一企一策”制定转型方案,并鼓励企业分级建设智能工厂,持续提升智能制造水平。在市级层面,浙江省杭州市部署650个制造业重点技改项目,并持续保障工业用地供应,为产业升级提供空间支撑。这种系统性的技改推进,正推动传统产业向智能化、绿色化深度转型。

4.1.2. 附加值提升:以品牌化与产业链延伸为核心路径
针对传统产业 “初级加工占比高、品牌溢价能力弱” 的痛点,各省以特色产业品牌升级、全产业链延伸为核心,推动传统产业从 “初级产品” 向 “品牌化、高端化、终端化” 转型,构建从田间到车间、从生产到消费的全价值链体系。
区域特色品牌升级实践:附加值提升与品牌化路径日益清晰。 从“卖原料”到“卖品牌”“卖服务”,产业链延伸成为传统产业升级的显著特征。广西“桂字号”、广东“粤字号”等省级品牌战略持续推进。福建省通过梳理164条县域重点产业链,推动各县域形成特色品牌,如漳州龙文的钟表产业石英钟配件全球占有率超70%,福清的丙烷产业链实现产值800亿元,从初级加工走向全球细分市场顶端。山东省荣成市则立足海洋经济,实施总投资38.7亿元的23个重点海洋产业项目,推动海洋食品从粗加工向生物医药等高附加值领域延伸。此外,各地还注重通过“土特产富”全产业链建设提升附加值,杭州市计划新增产值亿元以上乡村产业链10条,推动农林牧渔业与二三产业深度融合。

4.2. 新兴产业的"集群壮大":打造核心增长极
新兴产业是新质生产力的现实增长极,2026年31个省份均将战略性新兴产业作为年度工作核心,明确赛道布局、集群建设、机制创新三大重点,推动新兴产业规模化、集群化发展,打造区域经济核心增长引擎。
4.2.1. 赛道布局覆盖率测算
本次测算基于2026年31个省(区、市)政府工作报告全文,根据各省新兴产业布局数据,选取新能源汽车、集成电路、生物医药等热门赛道进行覆盖率测算。计算公式为:
Hk=Nk/Ntotal*100%
其中,Nk为布局第k个赛道的省份数量,Ntotal为总省份数量31。也即赛道布局覆盖率率=(明确将该赛道作为重点发展方向的省份数量/31)×100%。需说明的是,某个省份布局某个赛道的统计口径为该产业在政府工作报告中被列为战略性新兴产业、重点产业集群或明确设定发展目标。

根据上表,新能源、人工智能、低空经济三大赛道实现31个省(区、市)全覆盖,成为全国布局覆盖率最高的赛道;生物医药紧随其后,覆盖率达96.77%,集成电路赛道覆盖率接近80%;新能源汽车赛道覆盖率超 70%,为东部沿海及中部工业大省核心布局赛道,区域分化相对明显。

4.2.2. 集群化发展机制:区域实践与落地差异
为防范赛道同质化,各省均以 “集群化发展” 为核心破局方向,通过争创国家级产业集群、完善 “链长制” 推进机制,集中资源打造具有全国竞争力的产业高地,推动新兴产业从 “分散布局” 向 “集群集聚” 转型。
4.2.2.1. 四大区域产业集群争创差异化发展路径分析
国家级产业集群作为产业竞争力的集中体现,已成为各省份争创的战略高地。目前,我国主要规划建设了以下三类国家级产业集群:先进制造业集群(由工信部认定,体现制造业核心竞争力)、创新型产业集群(由科技部认定,聚焦创新驱动与高新技术产业)以及战略性新兴产业集群(由国家发改委认定,聚焦战略性新兴产业)。这三类集群各具侧重,共同构成我国产业发展的战略支撑。
东部沿海剑指世界级,引领全球价值链攀升。依托雄厚的产业基础,东部沿海地区以打造世界级先进制造业集群为目标,加速电子信息、高端装备、新材料向价值链高端跃升。目前,该区域已形成多个国家级标杆:江苏拥有苏州高端科技仪器等14个国家级集群;广东的广深佛莞智能装备集群与浙江的杭州视觉智能集群,凭借万亿级产业规模和全国领先的技术实力,已成为我国参与全球产业竞争的主力军。
中部地区聚焦战略前沿,打造内陆开放新高地。中部各省利用科教资源富集与产业承接优势,在战略性新兴产业领域实现突围。安徽依托合肥综合性国家科学中心,在量子信息、人工智能等前沿领域形成显著的先发优势;湖南长沙工程机械集群正加速迈向世界级,2024年出口额近300亿元,海外营收增速超50%;湖北武汉光电子信息集群规模已突破8500亿元,成为全球最大的光纤光缆制造基地,具备国际影响力。
西部地区转化资源禀赋,构建绿色低碳新支柱。西部地区立足能源资源“富矿”,将清洁能源与资源优势转化为产业优势,重点布局新能源、新材料等绿色低碳产业集群。四川与重庆协同打造的成渝电子信息先进制造业集群,规模已达1.72万亿元,是两地第一支柱产业;甘肃、青海、内蒙古则在光伏、风电、现代煤化工及稀贵金属材料等领域加速布局,一批国家级战略性新兴产业集群正在崛起。
东北地区老基地焕新,培育特色新兴力量。东北地区以传统装备制造业转型升级为主线,推动集群数字化、智能化变革,同时积极培育新增长点。辽宁的沈阳航空、大连工业母机集群,以及黑龙江的哈尔滨动力装备集群,在机器人、航空航天、高端数控机床等新兴领域展现出强劲的发展潜力,成为东北全面振兴的新引擎。
4.2.2.2. “链长制”推进机制的落地差异
“链长制”作为推动产业链协同发展的制度创新,自2019年前后在地方探索以来,已在全国多数省份广泛推行。但由于各省产业基础、行政层级和发展阶段不同,“链长制”在组织架构、推进方式和政策着力点上呈现出显著的落地差异。
通过对各省“链长制”实施方案的梳理,可以识别出几种不同的推进特征和典型实践。

“链长制”的实施达成以下成效:组织保障层面,各省份普遍建立了省、市、县(或区)多级联动的链长工作体系,明确产业链牵头领导和责任部门。浙江、江苏等地较早建立了省级层面的链长协调机制,有效推动了重点产业链的跨区域布局和要素保障。政策支持层面,各地围绕重点产业链出台了专项支持政策,涵盖财政资金、用地保障等维度。服务机制层面,“链长制”推动了“链主”企业服务机制的建立,旨在通过龙头企业带动上下游中小企业协同发展。然而,不同省份在“链主”企业遴选标准、培育路径以及如何真正实现大中小企业融通发展方面,仍存在探索深度和执行效果的差异。
4.3. 未来产业的 “超前落子”:抢占发展制高点
未来产业是新质生产力的长期增长引擎,是"十五五"时期各地竞逐的"新赛道"。不同于新兴产业,未来产业具有高度的不确定性和长周期性,2026年31个省份均明确了未来产业的布局方向,形成 “赛道差异化布局、载体精准化落地、时间维度梯度化推进” 的整体特征。
4.3.1. 赛道布局特征:区域集聚、技术分化
赛道布局呈现高度区域集聚与技术分化。 各地未来产业主要关注量子科技、生物制造、脑机接口、具身智能、氢能和核聚变能、深海空天和6G等。具身智能(机器人)依托于北京、浙江杭州等地的AI与硬件优势;6G研发集中于广东深圳、北京等拥有顶尖通信科研力量的区域;量子科技领域合肥的地位非常突出。依托国家实验室等战略科技力量,安徽正在建设合肥量子科技先导区,积聚大量核心企业。
4.3.2. 落地策略拆解:平台搭建、机制创新、资本赋能
各省均围绕未来产业 “技术周期长、投入高、不确定性大” 的特征,构建了 “先导区承载、场景化赋能、基金化孵化” 的三维落地体系,破解未来产业 “不敢投、投不长、落地难” 的痛点。
维度一:未来产业先导区与载体建设。先导区是未来产业落地的核心载体,各地普遍采用"先导区"作为未来产业的空间载体和制度试验田:浙江提出新增未来产业先导区10个,建立未来产业投入增长和风险分担机制,加快形成新质生产力最活跃的先导力量;山东提出2026年推进3个未来产业先导区、6个未来产业加速园建设,加强尖端技术跟踪识别,构建全链条孵化体系;安徽首批10个未来产业先导区已集聚产业链核心企业超 150 家,2026 年进一步优化升级未来产业政策支持体系,梯次布局未来产业孵化基地、科技园和先导区;部分省份还设定了明确的研发投入增长目标,如宁夏提出全社会研发经费投入增长10%左右。
维度二:场景化应用与未来工厂建设。各省均以场景开放为核心,为未来产业技术提供验证与商业化落地空间。浙江提出培育建设一批行业集成式场景、高价值小切口场景,推动场景资源开放和大规模应用;上海、北京提出建设人工智能应用中试基地,为未来产业技术提供中试验证与场景适配服务。同时,浙江等制造强省将“未来工厂”作为未来产业与先进制造融合的核心载体,推动智能制造从数字化、智能化向未来化升级,浙江明确2026年建设未来工厂20家,培育智能制造新范式。
维度三:政府产业基金超前孵化。针对未来产业融资难、风险高的问题,各省均通过设立专项产业基金、完善风险分担机制,为未来产业提供长期资本支持。安徽组建省新质生产力投资平台,参与长三角创业投资引导基金,为未来产业项目提供全周期资本支持;江苏、浙江等省份明确提出建立未来产业“投入增长+风险分担”机制,对原创性、颠覆性技术项目给予长期稳定支持;江西设立未来产业发展基金,重点支持量子科技、脑机接口、具身智能等前沿赛道项目孵化。
4.3.3. 时间维度前置:近中远期梯度布局
各省均按照技术成熟度与产业化周期,对未来产业进行了近、中、远三期梯度布局,形成 “研发一批、孵化一批、产业化一批” 的接续发展格局,避免 “重概念、轻落地” 的盲目布局。

5. 要素生态:构建适配新质生产力的支撑体系
5.1. 绿色底色:经济社会发展的全面绿色转型
(1)能源结构优化
截至2025年末,全国新能源发电与消纳格局呈现出“三北”主导与“逆向分布”特征。内蒙古凭借得天独厚的风光资源优势一骑绝尘,以超2500亿千瓦时的绿电规模与河北、新疆共同稳居全国第一梯队;山东、甘肃、山西、广东等能源或用能大省位居第二梯队。同时,各地自然资源禀赋也决定了其新能源产业的发展侧重,即内蒙古、新疆以及部分沿海省份在风电领域占据主导地位;而青海、湖北、浙江等地则在光伏赛道上表现优异。此外,新能源发电和消纳结构性矛盾仍存。西部与北部地区虽新能源发电量大,但受限于当地产业规模,本地消纳能力有限;相比之下,上海、浙江、福建、重庆等省市作为全国核心的用电负荷中心,依存在绿电缺口。

各省绿电布局呈现增量目标梯队分化,区域优势互补深化。从各地政府工作报告来看,“三北”继续拓宽护城河,稳固国家级能源基地的绝对体量,如新疆计划新增新能源装机6482万千瓦,内蒙古新增3000万千瓦,河北设定可再生能源装机占比达73.4%。面对庞大的用能需求,东部经济大省深挖“海核”潜力,如浙江和广东推进海上风电与核电项目。此外,“碳排放双控”也为西部打开产业扩张的空间,刺激跨省绿电交易,如甘肃推进“陇电入浙”、青海推动“青桂、青粤绿电外送”。
(2)绿色技术应用
面对消纳难题与传统产业转型压力,2026年各省密集部署绿色低碳技术的规模化应用与循环经济模式。针对消纳瓶颈,内蒙古、吉林、甘肃、江西、青海等省份推广绿电直连与增量配电网模式,将资源优势就地转化为制造成本优势。


5.2. 数字底座:数据与算力新型基础设施
(1)算力基建
算力产业格局呈现出“东部引领、中西部崛起”的协同态势。根据中国信通院《综合算力指数蓝皮书(2025年)》,河北、江苏、广东等省市领跑全国。同时,各区域智算产业发展阶段差异显著:华东地区凭借先发优势,项目投产转化率最高;西北地区建设提速最为强劲,开工及在建项目占比居首;而东北地区则以拟建和筹备项目为主,正处于蓄势待发的储备期。


在“全国一体化算力网”的战略部署下,各地根据自身资源禀赋进行差异化布局。一是东部及核心经济圈聚焦前沿技术突破、算力统筹调度与产业生态引领。以京津冀、长三角、粤港澳为代表的东部地区,算力布局已从单纯的“建规模”全面转向“提质量、强调度、促融合”。例如,广东明确提出“万卡级到百万卡级算力规模跃升”,上海强调行业语料和垂类模型布局,浙江和江苏则致力于完善“数算电网协同”与软硬件生态,持续巩固全国算力高地地位。二是西部及西北地区则依托丰富的绿电优势,“绿电+智算”“东数西算”成为该区域的核心战略。如,青海、新疆、甘肃、宁夏等地密集布局绿色智算中心和算电协同工程,重庆与新疆推进“疆算入渝”,青海探索“西算东用”,内蒙古和贵州持续提速国家枢纽节点建设,推动中西部算力强势崛起。三是中部与东北地区正积极发挥区位优势,打造区域枢纽与加速项目储备。中部省份致力于构建多元算力协同的区域算力圈,如湖北规划三大算力圈,山西打造“环京津冀算力走廊”以主动对接核心高地。另一方面,东北地区目前以项目筹备为主。辽宁、黑龙江等地正抓紧规划,因地制宜布局大型绿色智算中心等。


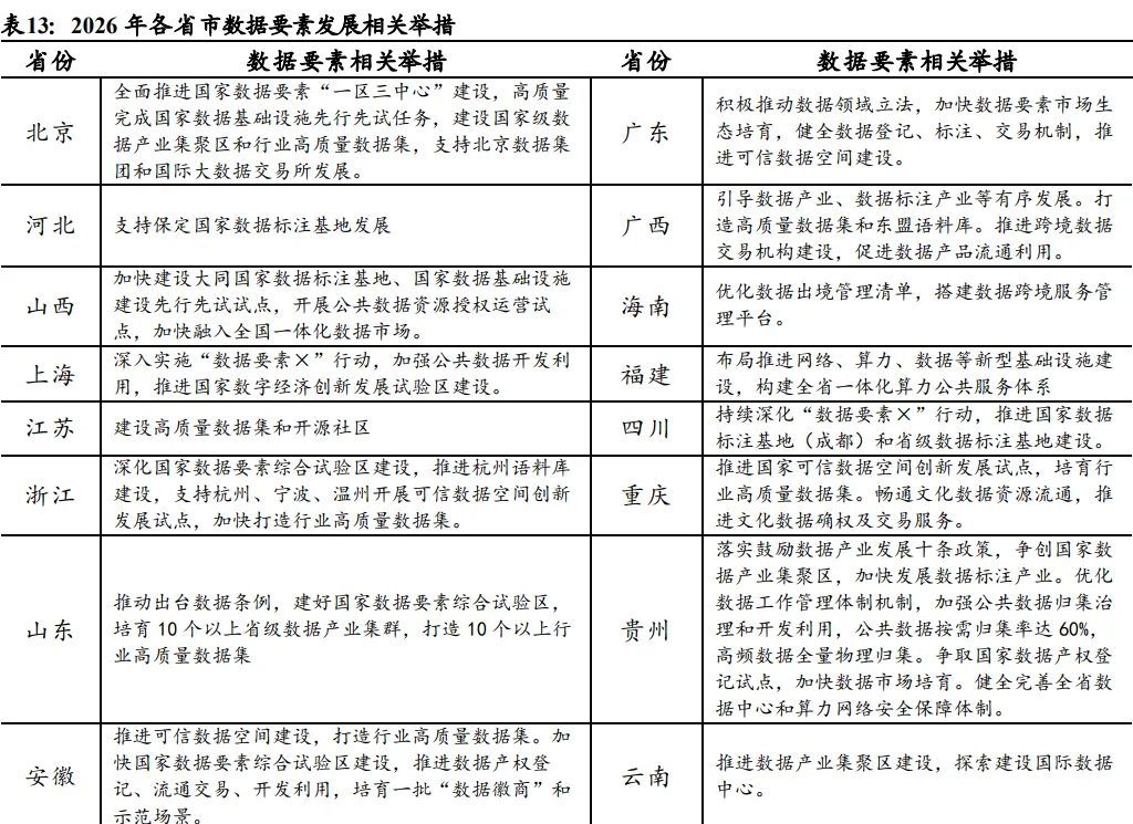
(2)数据要素
当前我国大数据产业发展呈现出“东部领跑、中部追赶、西部极化”的空间格局。根据《中国大数据产业发展指数报告(2025版)》,东部沿海地区(如京粤及长三角省市)凭借产业集聚效应与创新活力稳居第一梯队,引领全国高质量发展。中部地区虽整体步伐略有放缓,但安徽、河北等地正依托制造业数字化转型稳步提升位次;西部地区内部发展差异较大,目前主要由四川与排名大幅跃升的重庆共同构筑引领引擎。

在2026年布局中,处于第一梯队的东部省份聚焦数据要素的核心痛点与前沿领域。广东和山东明确提出推动“数据领域立法”或出台“数据条例”,以进一步优化产业环境;北京依托总排名第一的产业创新优势,全面推进“一区三中心”及国际大数据交易所建设;上海、浙江、江苏则布局“可信数据空间创新发展试点”、“杭州语料库”及开源社区。中部省份正试图通过大规模的公共数据授权运营和产业集群培育,激活数据产业的增长引擎,缩小与东部第一梯队的差距。湖南、河南等地将“高标准建设国家数据要素综合试验区”作为核心抓手。安徽提出培育“数据徽商”,河南规划建设10个省级数据产业园,江西强调做强数智化公共资源交易平台。西部地区则以双核引领与特色化差异发展并重。在2026年工作计划中,川渝两地注重场景驱动与细分赛道,四川发力国家级和省级数据标注基地,重庆则推进“文化数据确权及交易”场景。同时,其他西部省份依托自身地缘或算力禀赋打出“特色牌”,贵州出台十条政策并力争公共数据按需归集率达60%,持续放大其传统大数据优势;广西、海南、云南则瞄准“跨境数据”,布局东盟语料库、数据出境管理清单和国际数据中心;青海主打“高原特色数据”,布局与东中部不同的差异化发展路径。
高质量数据集、数据标注与产权制度成为“新基建”标配。纵观全国各省市的报告,有三大共性任务贯穿始终:一是“打造行业高质量数据集”呼应当前大模型和人工智能爆发对高质量语料的迫切需求;二是“建设数据标注基地”作为承接数据加工产业转移、拉动地方就业的重要抓手;三是“探索数据产权与授权运营”推动数据要素从资源转化为资产。


5.3. 制度保障:生产关系支配性改革
(1)科技金融
根据《中国区域科技创新评价报告2025》,区域科技创新水平梯队特征显著且头部竞争白热化特征。东部沿海省市(京沪苏粤浙津)稳居“第一梯队”;中西部地区作为中坚力量稳步追赶,湖北超越重庆领跑第二梯队;尾部区域呈现明显的向上跨越趋势,山西、云南、内蒙古等省份科技创新水平逐步上升。

就2026年政府工作计划而言,处于科创指数第一梯队的领跑省份,致力于构建具有国际竞争力的金融物理集聚生态与机制创新。例如,北京依托国家金融管理中心定位,全力推进中关村科创金融改革试验区建设;江苏与广东着力打造国际科创基金街区及投资生态;浙江提出建立社保科创基金市场化运作机制,引入长线资金支持科创。对于处于第二梯队省份,科技金融则是其实现排名跃升与“弯道超车”的核心利器。湖北、安徽、四川等省份的政策呈现出支持力度大、创新机制活的特点。湖北推出“创投+产投”基金群及基于创新要素积分的债权增信模式;安徽明确提出新增千亿级科技贷款的量化目标,并推进合肥科创金融改革试验区;山东与湖南则注重打造“鲁科系”、“金芙蓉”等品牌化科技金融矩阵。在科创指数排名相对靠后的省份中,政策导向则更加务实地聚焦于补齐资金短板与依托本地优势产业。河南明确提出“险资入豫”与“基金入豫”,力求通过强力招商引资做大资金盘子;辽宁与宁夏注重发挥政府引导基金的作用;内蒙古明确强调资金“不能撒胡椒面”,而是要求国企带头,将有限的资源精准投向新能源、现代煤化工、稀土等本地绝对优势产业;甘肃、广西等地则侧重于运用创新积分制、推动企业挂牌上市等金融工具。



(2)人才机制
在人才评价机制方面,“破四唯”改革正加速走向纵深,各地普遍强调“以用为本”导向。上海市和江西省明确提出健全以创新能力、质量、实效、贡献为导向的评价体系;湖北省探索推进科技研发项目评审、机构评估、人才评价、成果评奖的“四评”改革以及职务科技成果赋权改革。同时,浙江省明确提出实施人才“企业认定、政府认账”,海南省也强调深化人才“授权松绑”改革。这些举措试图打破传统由政府主导评定的僵化体系,释放各类人才的创新创造潜能。
在柔性引才政策方面,为打破地域与体制壁垒,“不求所有但求所用”成为各地实现破局的关键。广东省明确提出“不求所有、不拘一格”引进和使用人才,畅通高校、科研院所与企业的人才交流通道;浙江、青海和陕西等地推行跨界“双聘”与共享机制,通过深化人才“校(院)企双聘”、校院企高层次人才互聘共用以及校招共用等模式,消除“人才孤岛”。此外,多地不再局限于引进单一的个人,而是转向平台化与项目化引才,例如陕西省提出组建500支“科学家+工程师”团队,福建省健全完善重点产业链特聘专家团和顾问科学家制度,以更加灵活高效的方式借智借力。
在技能人才培育体系方面,面对产业转型升级的迫切需求,深化产教融合与培育大国工匠成为全国各地的共同刚需。北京市和湖南省正加快推进卓越工程师学院等新型育人载体建设。多地还提出了明确的量化目标与专项工程,如海南省和安徽省均明确了新增10万名(人次)技能/高技能人才的具体规模;吉林和湖南则分别推进“吉林工匠”和“新时代湖湘工匠”培育工程。同时,天津、海南、湖南、云南、宁夏和重庆等地均将加强产业工人队伍建设改革提上日程,云南更是明确提出赋能职工深度参与企业治理。



(3)营商环境
结合《2024 全球品牌信用发展报告》,单从“营商环境”这一维度来剖析各地2026年的政府工作计划,可看出阶梯式演进的政策图景。各地政府的着力点与其所在梯队的痛点高度吻合。
以京沪粤浙为代表的领跑梯队,2026年的政策重心持续迈向改革的“深水区”与国际化。上海在政府工作计划中明确提出要“全面深化对标世界银行新评估标准改革”,并强调“推进‘无事不扰’和‘无感监管’,基本实现‘信用+风险’分级分类监管全覆盖”。广东则着眼于新质生产力,提出“深入推进包容审慎监管,增强政策稳定性和可预期性,为新业态新模式留足发展空间”。北京市、也明确表态要“扩大‘无事不扰’白名单范围,深化政务服务‘免申即享、直达快享’”。
中西部作为承接东部产业转移的主力军,其核心诉求是缩小与东部地区的“软环境”差距。全面规范涉企行政执法成为了该梯队最亮眼的共性政策。四川和湖南在工作计划中强调要“全面推行‘扫码入企’制度,严格落实‘企业安静期’,坚决杜绝多头执法、重复检查”。在法治护航方面,湖北与重庆均将“深入贯彻落实《民营经济促进法》,依法平等保护民营企业产权和企业家权益”写入核心规划,力求给民营企业吃下“定心丸”。此外,针对实体制造业的痛点,贵州明确提出“着力降低全社会物流成本至13.8%左右,切实减轻企业用电等要素负担”,用实质性的降本增效措施构建更加亲清的政商关系。
东北、西北其营商环境规划的用词最为严厉、迫切,聚焦于解决最基本的生存与公平问题。辽宁使用较为严厉的措辞:“对破坏营商环境的人和事,严惩不贷、绝不姑息,常态化开展政府履约践诺专项整治”。江西省与福建省也明确要求“坚决杜绝‘新官不理旧账’”。黑龙江、内蒙古等地均将“加紧清理拖欠企业账款”列为年度重中之重。同时,内蒙古明确提出要“常态化整治乱收费、乱罚款、趋利性执法”;宁夏与新疆则强调“强力整治招投标突出问题和‘内卷式’恶性竞争,坚决破除地方保护和市场分割”。




6. 结论与建议:分层分类的政策路径
6.1. 研究结论
本报告以2026年地方两会政府工作报告为样本,通过文本量化分析、横向对标与全链条拆解,系统梳理了“十五五”开局之年我国新质生产力发展的区域格局、实践路径,形成三大核心研究结论。
第一,新质生产力已全面确立为全国各区域“十五五”时期经济发展的核心主线,形成梯度化、差异化的区域发展格局。从政策部署来看,31 个省份均将新质生产力作为政府工作报告的核心内容,完成了从中央顶层设计到地方全区域落地的系统性推进,政策框架均围绕创新驱动、产业升级、要素保障三大核心维度展开。从发展水平来看,我国新质生产力发展呈现 “东部沿海全面领跑、中西部省份稳步跟进、东北及传统资源型省份转型” 的整体特征,可清晰划分为引领型、追赶型、特色转型型三大梯队,梯队间在科技生产力、数字生产力、绿色生产力三大维度的发展差距显著,梯队内则形成了各具特色的发展模式。
第二,区域赛道布局呈现“热门赛道覆盖、特色差异凸显”的双重特征。从共性来看,新能源、人工智能、低空经济三大赛道实现区域全覆盖,生物医药、集成电路赛道布局覆盖率分别达 96.77%、77.42%。从差异化来看,各区域基于自身禀赋形成了特色化发展路径:引领型省市聚焦原始创新与世界级产业集群打造,追赶型省份在细分科创赛道与先进制造领域实现突围,特色转型型省份则依托资源禀赋在绿色低碳、特色资源深加工领域形成比较优势,为破解同质化竞争提供了实践样本。
第三,创新驱动与经济增长的正向关联已得到充分验证,创新链与产业链融合的深度决定了新质生产力的发展实效。量化分析结果显示,地区 GDP 预期目标与研发经费支出增速呈显著正相关,实际 GDP 增速与高技术产业有效发明专利同比增速高度匹配,印证了“投入看预期、产出看实效”的发展规律,科技创新已成为支撑区域经济增长的核心变量。
6.2. 国家层面建议
立足全国新质生产力发展的整体格局与共性挑战,国家层面需强化顶层设计、统筹区域协同、完善制度供给,引导各地走出特色化、差异化的发展路径。
一是强化顶层统筹引导,建立差异化的产业布局。制定全国新质生产力区域发展指导目录,结合四大板块与三大梯队的资源禀赋、产业基础,明确各区域的功能定位、重点发展赛道与负面清单,从源头引导各地错位发展。
二是破除区域协同壁垒,加快建设全国统一的创新要素与产业协同大市场。以北京(京津冀)、上海(长三角)、粤港澳大湾区三大国际科技创新中心为核心,建立跨区域创新协同机制,推动科研设施共享、技术标准互认、人才资质互通、数据要素跨区域流通,降低创新要素流动的制度性成本。
三是完善创新转化顶层制度设计,系统性打通产学研融合堵点。统筹建设全国制造业中试服务网络,建立中试环节的财政补贴与风险分担机制,引导社会资本参与中试平台建设与运营,破解 “实验室到产业化”的中间环节短板。建设全国一体化的技术交易市场与成果转化服务体系,培育专业化的技术经纪人队伍,为科技成果转化提供全流程服务支撑。
四是实施分层分类的差异化支持政策,兼顾发展效率与区域公平。对引领型省市,加大基础研究与原始创新的政策与资金倾斜,支持其建设世界级科创策源地,承担国家重大科技攻关任务,突破关键核心技术“卡脖子”瓶颈。对追赶型省份,重点支持其科创成果转化平台、国家级先进制造业集群建设,推动其打造区域创新增长极。对特色转型型省份,通过中央财政转移支付、科技创新和技术改造再贷款等结构性货币政策工具,重点支持其传统产业数字化绿色化改造、特色优势产业培育,缓解地方财政收支压力,防范隐性债务风险。
6.3. 地方层面建议
各省份需立足自身发展梯队、资源禀赋与产业基础,找准自身定位,走特色化、适配性的新质生产力发展路径。
对于引领型省市,核心定位是打造全球科创策源地与世界级产业集群高地,承担新质生产力发展的 “国家队” 职责。对于追赶型省市,核心定位是打造全国新质生产力的重要增长极与内陆创新高地,重点做好“成果转化、特色突围、协同融入”三篇文章。对于特色转型省份,核心定位是打造传统产业转型升级示范区与特色化新质生产力发展样板,坚持“先立后破、稳中求进”的发展原则。
7. 风险提示
研究方法存在局限性,文本量化分析可能不一定是真实意义的表达;政策和资本市场存在不确定性。

如需获取全文,请联系国泰海通证券政策和产业研究院、国泰海通对口机构销售。

国泰海通政策和产业研究院

国泰海通政策和产业研究院立足国家战略全局与全球竞争格局,对外致力于打造具有行业引领力与重要影响力的高端智库,面向政府、企业与机构投资者,提供前瞻性政策研判、深度产业洞察与国别研究支撑,服务国家治理现代化与产业体系升级,支撑高质量发展与高水平对外开放;对内强化“投研—投资—投行”协同联动,强化研究引领与业务赋能,推动研究成果向公司综合服务能力与协同优势高效转化,巩固拓宽公司市场竞争护城河。
重要提醒
本订阅号所载内容仅面向国泰海通证券研究服务签约客户。因本资料暂时无法设置访问限制,根据《证券期货投资者适当性管理办法》的要求,若您并非国泰海通证券研究服务签约客户,为保证服务质量、控制投资风险,还请取消关注,请勿订阅、接收或使用本订阅号中的任何信息。我们对由此给您造成的不便表示诚挚歉意,非常感谢您的理解与配合!如有任何疑问,敬请按照文末联系方式与我们联系。
法律声明
本公众订阅号为国泰海通证券股份有限公司(以下简称“国泰海通证券”) 政策和产业研究院依法设立、独立运营的唯一官方订阅号。其他机构或个人在微信平台上以国泰海通证券政策和产业研究院名义注册的,或含有与国泰海通证券政策和产业研究院品牌名称相关信息的其他订阅号均不是国泰海通证券政策和产业研究院官方订阅号。
本订阅号不是国泰海通证券研究报告发布平台,本订阅号所载内容均来自于国泰海通证券政策和产业研究院已正式发布的研究报告,如需了解详细的证券研究信息,请具体参见国泰海通证券政策和产业研究院发布的完整报告。
在任何情况下,本订阅号的内容不构成对任何人的投资建议,国泰海通证券也不对任何人因使用本订阅号所载任何内容所引致的任何损失负任何责任。
本订阅号所载内容版权仅为国泰海通证券所有,国泰海通证券对本订阅号保留一切法律权利。订阅人对本订阅号发布的所有内容(包括文字、影像等)进行复制、转载的,需注明出处为“国泰海通研究”, 且不得对本订阅号所载内容进行任何有悖原意的引用、删节和修改。


