推广 热搜: 采购方式  甲带  滤芯  气动隔膜泵  带式称重给煤机  减速机型号  无级变速机  链式给煤机  减速机  履带 

中国家电网2026家电行业创新零售白皮书

   日期:2026-03-24 22:19:18     来源:网络整理    作者:本站编辑    评论:0    
中国家电网2026家电行业创新零售白皮书

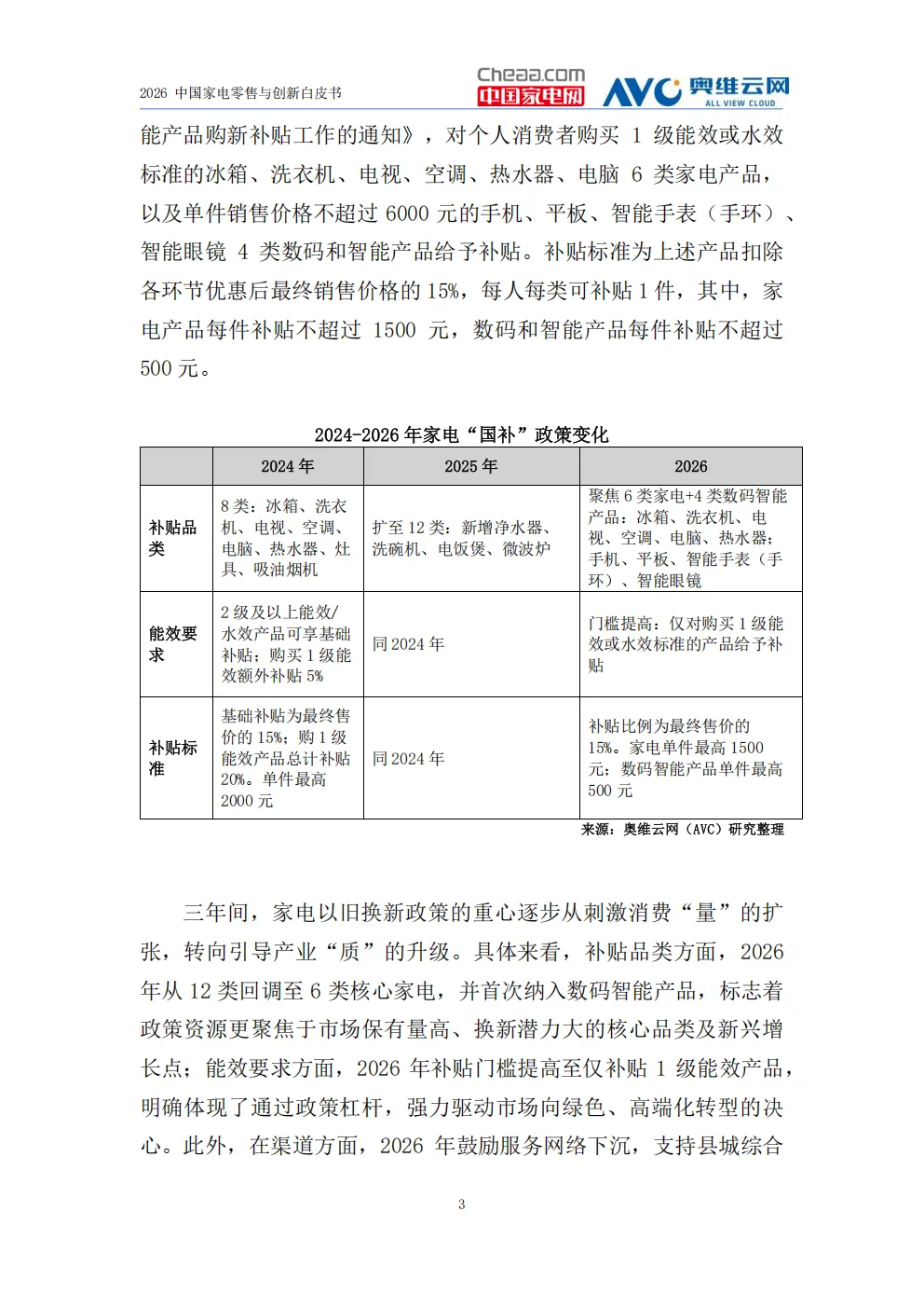
2026 年中国家电行业进入存量重构、AI 驱动、价值升级的深度转型期,政策、市场、技术、渠道全面变革,行业从价格内卷转向价值竞争,从产品销售转向生活方式服务

#01#————

报告节选

#02#————

加入会员

由于公众号资源有限,仅能展示部分少数报告,所有报告原文档均已上传到知识星球【开源报告】中。加入星球即可无限次下载所有报告,支持PC端/APP端,可开发票

 
打赏
 
更多>同类资讯
0相关评论

推荐图文
推荐资讯
点击排行
网站首页  |  关于我们  |  联系方式  |  使用协议  |  版权隐私  |  网站地图  |  排名推广  |  广告服务  |  积分换礼  |  网站留言  |  RSS订阅  |  违规举报  |  皖ICP备20008326号-18
Powered By DESTOON