
AI 短剧,作为一种技术深度参与生产的虚拟短剧形态,可依据生产主导要素划分为一级概念,并进一步二级细分出以动漫风格为核心的「动漫短剧」和以仿真影像为目标的「写实短剧」。

从产业定义与市场逻辑出发,AI 短剧应明确区分为 AI 真人短剧与 AI 漫剧两个核心市场。
在行业初期,内容以沙雕漫、动态漫等形式为主,所以赛道被统称为“漫剧”。
但随着行业发展,AI 生产的仿真人短剧愈发成熟,两者在内容形态、美学追求与用户群体上存在本质差异:
AI 漫剧更偏向风格化、符号化的表达,服务于对泛二次元内容有强需求的垂直用户;而 AI 真人短剧则致力于高度拟真化、写实化呈现,瞄准对现实情感有共鸣的大众市场。这一区别有助于更清晰地理解两类内容在创作、技术、商业化及用户运营上的不同路径,推动产业走向专业化与精细化。

定义:动漫短剧,又称动画短剧,简称“漫剧”,核心是将静态漫画、小说文本或原创剧本等图文故事,通过动态化处理、配音配乐、镜头剪辑等手段转化为视频作品,具备明显的动漫视觉风格,单集时长多为 1-3 分钟,整部作品通常在 60-120 集的区间左右,适配当前碎片化内容消费习惯。
特点:漫剧早期依赖人工手绘或沙雕素材生成,现阶段已形成 AI 全流程赋能的工业化生产模式,拉低了制作门槛与成本,从传统每分钟数万元一路降至千元、乃至百元左右,并将生产周期从“年番规划”压缩到数月甚至数周。与传统内容形态相比,漫剧以轻量化制作、低门槛入局、高传播适配性为优势,既是网文 IP 视觉化落地的高效路径,也是 AI 技术在内容产业规模化应用的先验赛道,成为 2025 年内容行业新的增长风口。
定义:AI 真人短剧,是在 AI 视频生成技术深度赋能下兴起的新型影视内容形态,即通过 AI 技术生成高度仿真的人物形象与表演、场景与光影,以驱动完整剧情叙事,核心是以数字化的方式无限逼近传统真人实拍,追求视觉上“去 AI 化”。
特点:与真人实拍短剧相比,AI 真人短剧在保留一定情感共鸣的同时,具备了高效迭代、可规模化的生产优势,既是 IP 视觉化开发中突破演员、成本与时空限制的革新路径,也是 AI 技术挑战并重塑主流影视生产规则的新赛道,正成为下一代短剧内容的重要演进方向。
漫剧作为率先爆发的内容品类,其下又包含多个三级细分形态,共同构成 AI 短剧丰富的内容生态。

从被动观看到主动创造的用户互动性演变,将是未来内容体验的重要升级路径。
这一演变的核心驱动力,是 AI 从内容生成工具进化为具备语义理解、逻辑推演与即时创作能力的“世界模拟器”,用户将从选择者转变为共创者,能与 AI 角色进行对话、自定义关键事件,甚至引入全新角色与子剧情。这将使内容从封闭的产品转变为持续生长的动态宇宙,最终模糊消费与创作、观看与参与的边界,开启真正个性化的叙事时代。

行业正在发生什么?
AI 短剧行业已从初期的技术概念验证,快速迈入以 AI 驱动为核心、商业化全面提速的规模化爆发阶段。其本质是一场由技术迭代引爆的“供给侧革命”,AI 技术不仅将内容生产成本与周期压缩了一个数量级,更催生了海量新供给,在短时间内填充了市场空白,驱动用户规模和流水呈指数级增长。然而,供给的爆炸式增长与用户注意力有限之间的矛盾,使得行业在爆发初期便呈现出显著的“二八分化”。
1.1 用户画像关键词:年轻+男性
2025 年,AI 短剧的用户规模高速增长。巨量引擎数据显示,其复合增速约 12%。相较于漫画 / 动画,漫剧是视频化呈现,用户消费成本低,更轻松,不费脑,使得漫剧能够以浓缩式叙事,实现核心剧情的快速传递。因此,用户的诉求集中在“好故事 + 讲好故事”,更关注故事叙事、IP、题材、画风。

现阶段,更具体的用户画像呈现为以漫画、动画、网文人群为主,与短剧用户不完全重合,男性占比 65% 以上,呈现年轻化趋势, 40 岁以下用户占比 85%⸺其中,31-40 岁是核心受众,占比 44%;24-30 岁之间的群体更偏好漫剧(占比 21%),对短剧兴趣较低(仅 11%)。

1.2 核心平台播放量迅速攀升
2025 年,根据短剧自习室录得的超 1630 个相关账号数据,仅抖音端漫剧全年的累计播放量超过 757.72 亿,月度播放量以亿为单位增长,消费需求被点燃。巨量引擎数据进一步显示,下半年漫剧播放量复合增速达到 24%,播放时长复合增速 17%。
这意味着,以抖音为代表的内容平台,漫剧内容播放量增速已超越传统真人短剧,用户特别是年轻一代(Z 世代) ,对动画叙事形式已建立起相对稳定的消费习惯,对漫剧的接受度良好。

1.3 商业模式跑通,媒体的广告收入屡破峰值
目前,AI 短剧的日流水大盘规模约为 3200 万,持续破峰,消费端已然被激活。
截至 2026 年 1 月份,抖音大盘从 2025 年年初的 300 万 / 天飙升至2500 万 / 天,峰值触达 3000 万 / 天,下半年流水复合增速 34%,广告投放复合增速 68%;快手大盘在 600 万 / 天,峰值触达 700 万 / 天。

巨量引擎数据显示,目前,AI 短剧的流量来源主要分为两类:
其一是自然流量,每日自然流水大盘半年内增长 144%。通过有效的自然运营(如剧场号运营),一部爆款剧能为剧场号带来超过 1 万名的自然粉丝。
其二是商业流量,广告营销通过广泛探索兴趣人群,在半年内广告流水规模增长了 2135%,带来 80% 流水增量,并带动自然流量同步增长 31%。

2.1 入局者数量激增,主体高度多元化
AI 技术从根本上重构了动画制作的能力壁垒,生态准入门槛降低,吸引了产业链各环节的玩家涌入,包括部分传统短剧团队转型和跨行业新玩家涌入,巨量引擎曾预测相关企业数量将突破数十万家。
现阶段,供给侧呈现“英雄不问出处”的格局,是赛道处于早期爆发的典型特征。产业参与者主要基于自身原有业务优势延伸入局,同时不乏活跃的跨界力量。在短剧自习室录得的相关账号中,有公司认证的账号主体已超百家。

2.2 生产流程工业化,产业图谱快速丰富
AIGC 产业已迅速演化出包含版权方、制作方、发行方、技术方、平台方五大核心角色的成熟闭环,各环节均有独立变现路径,其高效运转是市场规模化爆发的底层支撑。


产业链运转逻辑:
IP 与资金从源头注入,经由技术工具赋能制作方形成内容产品,通过发行方在平台生态内运营,最终从用户端获得流量与收入,完成价值闭环。各方依据合约共享收益,形成风险共担、利益共享的协同关系。
工业化生产流程:
形成“IP/ 剧本输入 - AI 分镜与资产生成 - AI 生成成片 - 后期剪辑配音”的标准化流水线,将传统动画数月甚至数年的周期压缩至数周。

2.3 剧目量指数级增长,行业处于低质内容爆发、优质内容稀缺的阶段
2025 年,作为新的情绪消费赛道,漫剧以黑马之姿,带来了无数新气象。在剧目数量层面,2025 年,微信生态的漫剧上架增长 3380%;抖音端漫剧全年上新数量高达 37583 部,月度新上线作品数量呈指数级增长。

巨量引擎数据显示,各类漫剧供给激增,总供给量已破 10 万部,剧目数复合增速达到 59%,优质的 2D/3D 漫剧及 AI 真人剧稀缺。显然,供给端迎来爆发。
漫剧供给进入9月后持续提升

在视觉画风层面,当前的 AI 短剧市场仍处于低质量内容供给爆发、高品质产能稀缺的阶段,以量驱动增长,短期内 AI 无法生成类似于《哪吒》的传统精工动画内容。

具体看:
得益于制作门槛低,量大价低的沙雕漫成为基本盘,月在投 10000 部,解说漫的月在投数量也高达 7000 部,两者的供给遥遥领先,并将持续增长;
AI 漫和动态漫月在投 1500 部,其中 2D AI 漫在内容产出规模和市场份额上实现大幅增长,更在头部内容影响力和用户流量获取上建立显著优势,用户消费效率是沙雕漫的 3 倍,成为驱动市场增长的重要力量;
AI 真人短剧月在投 900 部,消费效率峰值突出,但高情感沉浸的优质体验尚未规模化。目前,全解说类内容的流量相对枯竭,部分账号转向增加少量对话的半解说形态,与此同时,得益于制作门槛和成本双低,包括部分网文用户在内的观众对视觉画面容忍度高,解说类内容依然在 2026 年年初迎来供给爆发。

在内容题材层面,2025 年的漫剧内容特征可以总结为:男频占绝对优势,玄幻和奇幻等脑洞题材一骑绝尘,“逆袭”是漫剧和真人短剧的最大公约数。

尽管女频内容没有在 2025 年爆发,但漫剧和 AI 真人短剧均已有破亿剧目案例,因此业内普遍认为其是值得重视的创新方向,将会快速崛起⸺短剧自习室录得抖音话题标签 # 甜宠 # 全年拿下超 28 亿播放,不少头部团队透露,女频内容正在上线测试,比如漫谭的女频漫剧约占总体产能的十分之一。
巨量引擎数据进一步显示,2025 年四季度的女频内容消耗上涨明显,占比从 Q3 的 10%,提升至 Q4 的 30%+;女频 AI 短剧的用户 以 35 岁以上女性为主,18-35 岁年轻女性是待触达的增量市场。

在剧名高频词层面,“重生”“系统”“穿越”“开局”“末 世 / 末日”堪称漫剧领域的年度热词,覆盖大部分题材类型。
“无敌 / 最强 / 大明 // 修仙 / 觉醒 / 诡异”,也在 2025 年 的漫剧剧名中高频出现⸺这与大众目前对漫剧的认知吻合,也一定程度上与评论区逐渐出现审美疲劳的声音互相映照。

行业演进为什么会发生?
本轮 AI 短剧行业的爆发式演进,本质上是技术突破、商业验证与市场预期三者形成正向循环、共同驱动的结果。底层 AI 视频生成技术的快速迭代,击穿了成本,解决了规模化生产的供给瓶颈,构成行业爆发的基础设施; 头部案例在短时间内实现可观的用户增长与财务回报,完成从技术可能到商业可行的关键验证,吸引了平台、资本与人才的密集涌入;最终,市场对百亿级赛道乃至更大空间的普遍乐观判断,形成强大的资源虹吸效应,共同将行业推入一个技术驱动供给、案例验证需求、预期放大增长的加速道。
1.1 短剧成为AI技术落地的重要场景
现阶段,「AI+ 短剧」是技术条件与市场逻辑匹配下的最佳实践形态,成为 AI 在影视行业规模化、商业化落地的关键切入点

1.2 各环节技术快速成熟,推动产业质变
AI 大模型的发展映射着各个不同阶段的创作能力。
2025 年下半年以来,各创作环节的 AI 模型逐渐成熟,海外有 Sora2、Gemini3 等模型先后发布,国内如即梦 AI、可灵 AI、 Wan2.6、Vidu 等模型快速迭代,在生成质量、一致性、分辨率上不断突破。随之,大量生成式 AI 工具涌现,尤其是一站式制作平台进一步降低门槛,使得制作效率和画面质量提升、制作成本和生产周期压缩的趋势持续。
而从大模型迭代版本来看,AIGC的互动性不断加强,这一演进今年会持续加速。

2.1 头部玩家格局初见雏形
从短剧自习室录得的全年累计抖音播放量口径来看,2025 年 TOP10 的公司主体包括漫谭动漫、酱油文化、奇想文化、友和文化、灵矩动漫、中文在线、起迹、花笙书城、阅友、网易 - 奶酪星球,均是各榜单常客,手握不止一部爆款。其中⸺
漫谭动漫:全年作品累计播放量约 28.19 亿,巨量引擎日耗破 219 万,曾拿下单月总分账超 500 万、单剧月分账破 200 万的成绩,连续三月稳居抖音播放增量榜前三,多次登顶榜首。
酱油文化:全年作品累计播放量约 22.28 亿,月营收达 5000 万,月产 100-150 部漫剧,团队规模维持在 1000 人以上并持续扩张,成为漫剧领域首个获得阅文投资扶持的公司。
奇想文化:全年作品累计播放量约 17.24 亿,由传统番剧制作方转型,动态漫作品《全民诡异开局掌握零元购》是业内代表性爆款,已与书旗达成深度业务合作。


此外,从播放量分布情况来看,全年创作生态的竞争有从单兵作战转向团战、从“小作坊”到专业玩家入场的明显趋势,目前统计样本中有且仅有一个主体未关联公司认证。
巨量引擎数据进一步显示,整体上,个人用户占比 38%,贡献 11% 的内容量,主要是沙雕漫;腰部机构 / 公司日均上架 1400+ 部; 头部机构 / 公司占比 1%,日均贡献 30 部优质画风内容。
这反映出公司化运营在当前漫剧行业中占据较大优势,爆款率相对更高。

2.2 爆款剧目攫取大部分流量,诞生10亿“剧王”
从 2025 年度抖音端漫剧累计播放量 TOP100 榜单来看,仅有 1 部 AI 漫突破 5 亿播放,并跨过 10 亿大关⸺《斩仙台下,我震惊了诸神!》, 10 月份上线,一举成为 2025 年度“剧王”。
10 亿,在真人短剧领域,是从小爆款跃升为大爆款的重要门槛,也代表着制作、运营与商业化能力的全面成熟,单部作品已能触达千万乃至上亿量级的用户,形成可观的流量聚合与话题效应。因此,尽管 2025 年有且只有一部 AI 短剧踏上了这一门槛,也仍然验证着 AI 短剧市场凭借可量化的案例数据,站到了与真人短剧同场竞技、争夺同一量级市场与用户注意力的起跑线上。



2.3 官方、平台和媒体都将目光投向AI短剧
在 2025 郑州微短剧高质量发展大会上,国家广电总局倡导推动的“优秀动画微短剧扶持计划”启动,为市场注入长期确定性。2026 年甫一开始,中央广播电视总台官宣《中国 AI 漫剧大会》与《CMG首届中国AI漫剧之夜》两大国家级原创项目,并推出总台首部精品 AI 漫剧《山海经之破混沌记》。
2025 年下半年以来,主流平台更是陆续将 AI 短剧视为战略增长点,密集推出扶持政策,降低创作者的试错成本与入局门槛;而对支撑战略流量的内容需求,又反过来拔高产量要求,共同刺激了供给侧繁荣。




与此同时,类比 2023 年四季度的短剧行情,AI 短剧的低质爆量也一定程度上引发了劣币驱逐良币,如沙雕漫、解说漫凭借极低的成本和极高的产出速度在短时间内实现海量供给,虽然单部收益有限,但能以数量优势占据大量用户注意力和平台流量,客观上挤压了需要更高成本、更长周期打磨的精品内容的试错空间与生存资源。
尽管平台迅速开启调控,但目前仍呈现低质量内容供给爆发的特征。如 2025 年 11 月,抖音宣布调整分成系数,调整后的仿真人漫剧对应系数为 60,2D/3D 漫剧系数为 50,表情包 / 沙雕漫剧系数为 10,静态漫剧系数为 1,试图以此改变不同质量内容的投资回报率模型,提高精品内容的单位流量收益。
单部漫剧免费分成 = 当月新增有效时长 × 时长单价 × 漫剧品类系数 × 版权系数

2.4 资本关注升温,加速技术平权和技术普惠
2025 年四季度以来,荣信文化、欢瑞世纪、海看文化20CM、中文在线、掌阅科技等 AI 短剧概念股在资本市场表现活跃,超过 16 家券商密集发布数十份研报,大多用“爆发”“井喷”“高景气”等积极词汇来描述当前 AI 短剧市场。
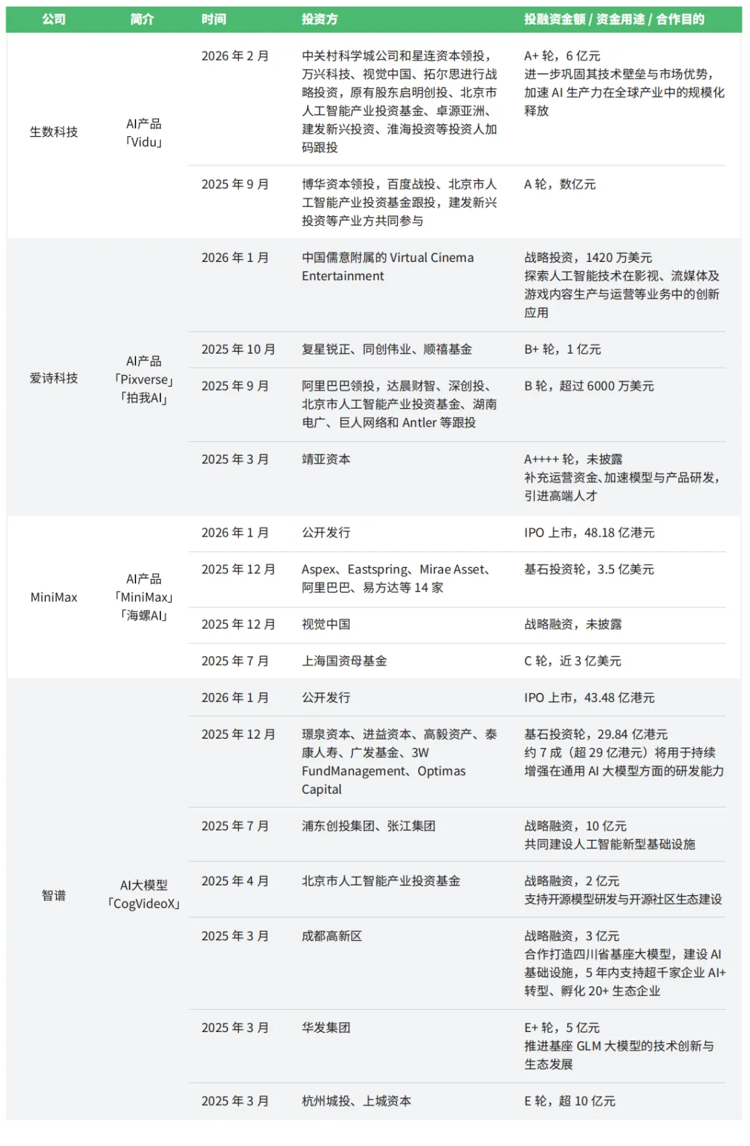
这种资本热度意味着巨大的估值想象空间。2025 年以来,一批专注于 AI 视频生成、数字人驱动、智能配音及工作流优化的技术公司相继获得融资,如 1 月份 MiniMax 在港股上市,引入包括Aspex、Eastspring、Mirae Asset、阿里巴巴及易方达在内的 14 家基石投资者,认购总额 3.5 亿美元(约 27.23 亿港元)。
可以明确的是,资本看好的是 AIGC 产业的确定性⸺相较于传统真人内容生产所面临的高成本、长周期及真人演员的高薪资、不确定性风险,AI 内容以其高度的数据化、标准化,正被视为更高效、更可预期的下一代内容生产方式。而资本市场对行业底层生产力工具的押注,或将加速 AI 技术的迭代、相关应用及公司的发展、成本的进一步下探,放大技术平权和普惠,加速推动产业的规模化、工业化。


3.1 行业预测市场将会迈向220亿
AI 短剧赛道自 2025 年以来呈现爆发式增长,已从细分内容形态跃升为又一个百亿级赛道,市场对其发展潜力持乐观态度,认为供需两端均远未达到饱和,为新玩家留出了广阔的入场空间。
同时,巨量引擎内容消费行业战略负责人陈闻清曾提到:“短剧市场的规模将近 1000 亿,超过了电影甚至长视频行业的规模。短剧行业的发展,给漫剧铺垫了成熟清晰的商业化变现路径。在这个基础上,我们预测,2026 年漫剧的市场规模会突破 220 亿,贡献短剧行业 50% 的增量。”
3.2 市场价值
生产逻辑重构:从复杂团队协作转向人机对话,实现成本数量级下降
AI 技术的核心变革在于彻底重构了内容生产的基本逻辑。传统影视制作依赖于导演、编剧、摄影、美术、后期等众多专业岗位的紧密协作与反复沟通,流程复杂且容错率低。而 AI 短剧的生产,则演变为创作者与 AI 进行持续对话和调试的过程⸺通过提示词工程、参数调整和效果预览,创作者可以直接驱动系统完成从剧本分镜、角色生成到镜头剪辑的大部分工作,一个 5-7 人小组就能够产出一部 AI 漫,极大地压缩了管理成本与沟通损耗,使小团队甚至个人具备了工业化产能。

数字资产带来确定性:核心生产要素标准化、可控化,规避传统风险
AI 短剧将内容生产的核心要素全面数字化,从根本上提升了生产的确定性与可控性。传统影视中不可控的变量,都能转化为可复制、可微调的数字资产,角色模型、场景库、视觉风格均可被封装和调用。这意味着,一旦一个成功的数字角色或美学体系被创建,它便可以持续复用于系列剧集或其他衍生内容中,始终保持人设和画风稳定,能够规避诸如真人演员档期、状态、乃至“塌房”等风险。

极致时效性与动态响应:生产周期从“月”到“天”,走向实时数据驱动
AI 技术将内容生产周期从传统的以月甚至年为单位,压缩至周或天,未来将实现真正的实时化、个性化内容供给⸺系统可以实时分析并响应用户的需求,实时生成用户当下想要的剧情片段或分支结局,生产驱动逻辑从“预测 - 制作 - 投放”的长周期,转变为“感知 - 生成 - 验证”的实时循环,完成新内容生产方式的跃迁。

行业接下来会发生什么?
行业正迈向一个技术与市场双轨演进、竞争与整合并存的新阶段:技术路径将从风格化的 AI 漫剧,向追求高度拟真的 AI 真人短剧纵深发展,驱动市场分化;与此同时,竞争将覆盖算力、模型、工具链乃至创意人才的全产业链;随着内容供给爆发转向过剩,竞争焦点将从流量争夺转向 IP 的长期沉淀与运营;国内市场的红海压力,将迫使出海从可选战略变为核心增长极⸺最终,这场由生产端发起的效率革命,将反向定义消费体验与市场格局,催生融合了生成、交互与个性化推荐的新一代内容平台形态。
1.1 技术方向
整体的技术演进将从精美画面生成迈向连贯叙事理解
当前,AI 短剧的单帧画面已达到较高精度,但在分镜衔接中仍会出现角色错位、面部不一致、动作违和等“穿帮”问题。因此,下一阶段的 AI 视频生成,核心突破或将从渲染更精细的画面,走向理解分镜画面本身,AI 模型将从当前的风格模仿与元素组合,向理解物理规律、掌握镜头语言、具备长叙事逻辑的能力跃迁。这意味着未来的 AI 将不仅能画出一帧,更能理解一场戏的戏剧张力,并自动生成最优的镜头组接方案,从而真正支撑起工业化的内容量产。

2.1 AI真人短剧主攻大众市场,风格化漫剧深耕垂类圈层
AI 短剧赛道自 2025 年以来呈现爆发式增长,已从细分内容形态跃升为又一个百亿级赛道,市场对其发展潜力持乐观态度,认为供需两端均远未达到饱和,为新玩家留出了广阔的入场空间。
同时,巨量引擎内容消费行业战略负责人陈闻清曾提到:“短剧市场的规模将近 1000 亿,超过了电影甚至长视频行业的规模。短剧行业的发展,给漫剧铺垫了成熟清晰的商业化变现路径。在这个基础上,我们预测,2026 年漫剧的市场规模会突破 220 亿,贡献短剧行业 50% 的增量。”
观看心理:基于不同用户群体的心理预期而实现内容形态互补
观众对 AI 漫剧和 AI 真人短剧投射了截然不同的观看心理与审美预期,两者并非替代关系,而将基于动漫用户和真人影视用户不同的心理机制和观看预期,平行发展。

市场潜力:真人内容的基本盘远大于垂直动漫市场
2025 年漫剧爆发是 AI 技术爬坡期的阶段性成果,头部玩家大多经历了从看见 AIGC 风口,到选择漫剧切入,把「AI+ 漫剧」的实践经验作为后续转向 AI 真人短剧的跳板,后者被视为技术登顶后必将开拓的广阔平原。
巨量引擎数据显示,AI 真人短剧自 2025 年 11 月起量,元旦期间带动大盘破峰,目前已有都市虐恋、末世生存、悬疑诡秘等多题材跑出,带动投流千万消耗增量。这一现象表明,市场对于高拟真 AI 内容的接受度正在快速打开,为下一阶段的全面爆发奠定基础。
当前,全球 AI 视频生成技术的竞争焦点依然是对真实世界的模拟,追求照片级真实感与人类情感表演是技术发展的一条主线,终极价值在于服务最主流、最大基数的市场需求。一旦技术取得关键突破(如稳定性、情感表达),AI 真人内容将直接闯入并重塑真人影视生产环节,带来的边际价值和市场天花板远超垂直动漫市场。

2.1 算力与模型层:拥有专属垂直模型和稳定算力供给的公司将建立核心壁垒
在AIGC工业化竞争中,随着模型参数规模扩大与生成时长要求提升,算力消耗持续增长。拥有专属算力集群或绑定长期协议的公司,能有效管控成本,抵御市场价格波动,保障生产的确定性,将算力从可变成本转化为可控产能。同时,随着AIGC分类不断细化,部分垂直模型或将跑出来⸺通过对垂直领域积累的优质数据(如特定画风、分镜逻辑、表演数据集)进行深度蒸馏,打造出在一致性、可控性、生成效率上优于通用方案的模型,有机会进一步降低生成内容的修正成本,形成较难被复制的内容和技术壁垒。
参考案例:
【英伟达】基于早期积累的芯片和算力优势,在多轮发展中占据护城河优势,其CFO科莱特·克雷斯曾回应“AI泡沫”质疑,强调全球正处于 AI基础设施转型的“早期阶段”,公司领先优势稳固。
2.2 工作流与应用层:能整合工具链、形成高效生产流程的团队将胜出
当前,每个生产环节都有大量AI工具涌现。能够识别各垂直领域的最合适工具,并在制作过程中将其无缝串联的团队,能够构建起独特的流程壁垒。
巨量引擎数据显示,2025年Q4漫剧榜单中AI漫剧占70%+,AI已深度渗透内容创作领域,有60%的内容创作者采用AIGC技术,效益显著:平均降低生产成本70%以上,提升生产效率80%以上,传统需要2个月生产周期的精品漫剧如今能缩短至20天内完成。
同时,行业头部公司正在自建AI短剧的工作流和生产工具,既是出于降本增效的考虑,也是为了防止人员流失,积累组织化资产。此举将加剧行业分化:掌握私有化工作流的头部玩家能持续稳定地产出内容,而仅依赖公共工具的参与者或将面临优势稀释,非核心的合作伙伴也将边缘化。
因此,2026年预计将成为红利兑现与市场洗牌并行的关键窗口期,在平台核心圈层中占据位置、并持续提升优质产能供给,成为留在牌桌上的决定性因素。

另一方面,应用层的竞争路径开始分化:一是成为垂类领域的头部生产工具,占据生产流程中的关键,建立行业效率标准;二是构建一站式平台,通过深度集成AI生成、项目管理、资产库等功能,降低内容生产门槛,吸引更多创作者参与平台内“创作-反馈-优化”的数据闭环,最终 通过定义行业标准工作模式而掌握产业演进的话语权。
参考案例:【漫威】基于将创意工业化生产的能力,在超级英雄电影领域长期领先,即通过建立高度整合的电影生产流程,确保在极大规模、极长周期的情况下,依然能稳定产出符合标准、市场表现可预测的系列产品。
2.3 创意层:技术平权后,叙事与审美成为下一轮决胜点
随着AI工具的成熟与普及,大部分制作门槛被夷平,传统剧组被颠覆,传统影视工业缺乏的视觉化呈现路径被开拓,单位多巴胺密度不断提升,行业竞争将跃升至叙事与审美的维度。巨量引擎数据显示,得益于悬疑游戏、东方玄幻等新题材布局,2025年Q4的新题材测出率高于大盘50%。
未来,用AI生成精美画面是基础资格,真正的胜负手在于讲好故事的能力,如此才能凭借难以复制的精神内核与审美高度,或足够创新的内容,从海量AI内容中跑出,获得用户的认同和粘性⸺无法被技术平权的是真正的创作者灵魂。
参考案例:
【吉卜力】基于对东方哲学、人文关怀与成人童话的深刻世界观构建,在技术工具(赛璐珞、绘画软件)本身并无绝对壁垒的2D手绘动画领 域,打造出一个无法被复制的文化符号。

2.4 人才层:组建起专业人才队伍、发挥人才能力的团队将率先起跑
当前,AI短剧行业面临爆发的市场需求与稀缺的成熟供给之间的矛盾,人才竞争激烈,市场亟需能同时理解内容和AI的新型人才,能率先组建专业团队的玩家将获得优势。巨量引擎数据显示,2025年一个季度内激增超1500个相关岗位,内容+AI成为标配项,AI相关岗位占比从 5%增长至30%,最抢手的TOP3岗位是漫剧制作、编剧、导演。
与此同时,行业工作流正从当前的人力密集型向未来的“人力+技术密集型”演进。现阶段,产能高度依赖有经验的工作小组,AI主要在资产生成、视频制作等执行环节提效,应用比例约20%-80%;随着技术发展,AI还将进一步解放人力,使其投入创意和审美等更高价值的环节⸺这是优质承制团队最具议价能力的核心资产。
灵矩动漫副总经理吕少龙在接受短剧自习室采访时透露,希望从当前的5-7人项目小组制向大中台模式进行工业化转型,将分散的创意小组转化为标准化流水线,从管人升级为管流程、管标准,拓展管理半径,解放人力。
参考案例:
【阅文】基于早期识别并系统化经营“网文作家”这一核心创意人才群体,构建起完善的作家培育与运营体系,完成了IP和讲故事人才的积 累,至今掌握着IP产业链的源头活水。
3.1 产能爆发之后,低质内容供给过剩
随着AI工具快速普及,操作门槛急剧降低,AIGC产能爆发不可逆转。过去依赖专业团队、周期漫长的内容制作,如今在AI赋能下已能被小型工作室乃至个人创作者快速实现,市场正从蓝海过渡到红海。
在这一供给爆发的市场环境下,海量同质化内容的涌现将迅速稀释单部作品的流量与商业价值,导致行业初期便呈现出残酷的“二八分 化”⸺少数头部作品收割绝大部分流量与收益,大量中尾部内容陷入沉默成本困境。这种供给过剩不仅会加速市场洗牌,淘汰缺乏差异化能力的生产者,更将倒逼整个行业从初期流量至上的野蛮生长,转向精品化、IP化与运营精细化的多维深度竞争阶段,从而推动产业走向成熟。

3.2 漫剧版“红果”竞争加剧,免费模式覆盖更广泛用户
近几个月,红果免费漫剧、柚漫剧、七猫漫剧等独立的免费漫剧App密集上线,一定程度上标志着AI短剧赛道的竞争正从内容供给层面,升级至用户入口与分发渠道的争夺战。友和文化联合创始人曹炎忠在接受短剧自习室专访时,曾有过这样的判断:赛道增速下一个拐点的到来,源于IAA内容的大量供给。
同时,无论是字节跳动想复制“红果免费短剧”的模式,还是百度连续布局两款定位相似的免费应用,都展现了大厂试图通过以免费策略快速拉新、扩大流量池,覆盖多元用户群,抢占新兴市场窗口期的战略意图。2025年8月,字节系的IAA漫剧消耗占比达到75%。
这一趋势的核心驱动力在于,免费模式已被验证为增量市场实现用户规模化聚集的有效手段。这预示着,AI短剧行业正沿袭网文与短剧的演进路径,通过消除付费门槛来培养用户习惯,从而快速做大盘子。
3.3 IP及数字资产库的价值凸显
2025 年,AI 短剧和 IP 已经初步展现出相辅相成的关系,其本质是“AI+IP”的落地。
一方面,AI 短剧激活不少腰尾部以及 S 级 IP,验证 IP 的价值被高度看好。巨量引擎数据表明,近半年约有 60% 爆款源于 IP 改编。
另一方面,AI 短剧未来的发展预期多与孵化 IP 有关,包括探索衍生品开发、形成海外影响力等,目前其正与直播、电商等场景形成紧密结合;平台方发布的扶持政策也倾向于长期内容,AI 短剧比真人短剧更快迎来系列剧时代。相关数据显示,IP 变现对单剧 ROI 的优化效果至少在 20%。


未来的市场竞争本质上是用户有限注意力的争夺,IP 价值将有突出表现。
其一,构建具备强辨识度的 IP,形成难以替代的情感连接,从而沉淀为长效资产,进而带动内容和消费增长;
其二,跨项目复用基于 IP 构建的数字资产库(如角色模型、场景、风格化元素),在确保品牌一致性的同时降低边际生产成本,实现 IP 价值的循环放大。
值得关注的是,友和文化联合创始人曹炎忠曾提到一个观点:纯 AI,不人工,漫剧无法抵达 IP 衍生的未来。“动态漫诞生 IP 的路还很长,首先要解决的问题是如何形成百分百属于自己的、可以全民化使用的数字资产。
现阶段的 AI 漫剧严格意义上不能完全叫原创,它是完全依赖 AI 大模型生成的内容。未来做 IP,一定要人工深度参与,形成清晰、可控的版权数字资产,再通过 AI 去转化为漫剧,才有可能真正衍生出 IP 价值。”
4.1 出海将成为AIGC下一发展阶段的增长引擎
国内的流量生态正在快速红海化
首先,供需失衡很容易导致“增长踩踏”:一边是供给侧爆发式增长,AI 技术赋能下的剧目上新数量不断增长;另一边是需求侧渐进式扩张,用户规模与消费时长的增长相对线性,短时间内无法消化海量腰尾部供给。
其次,流量生态存在集中化隐忧,核心流量分发与商业生态高度依赖于少数头部平台,内容方的议价能力与利润空间持续承压,话语权被削弱,增长成本可能进一步攀升,大部分公司或沦为巨头的“内容供应商”。
AIGC 出海有更广阔的发展空间
一方面,得益于各类 AI 应用深入大众生活,AI 模型不断迭代,持续进行市场教育,全球用户对 AI 内容的接受度逐渐提高。

另一方面,得益于 AI 可快速调整角色相貌、台词配音,AI 短剧出海的门槛和本地化成本相对真人短剧较低,西幻等新题材的开发有更大机会。发展一年时间,业内乃至机构券商普遍认为 AI 短剧的海外市场潜力巨大,是更长期、更广阔的市场,是抢占全球 AI 内容红利的重要一环。

4.2 AIGC出海的核心优势:低成本、高效率、易适配
AI 短剧不依赖真人演员与海外实地拍摄,可直接通过 AI 生成符合目标市场人种、审美与文化背景的内容⸺这样的轻资产数字制作,便于本地化修改与快速上线,能实现“剧本本地化,制作云端化”,克服真人短剧出海面临的文化折扣与制作本地化难题,有望率先在海外市场复制国内的成功模式,成为真正的全球化内容产品。
因此,AIGC 的出海路径可能突破传统真人短剧“分区域、分批次、重本地化运营”的模式,转向一次生成,全球分发或快速本地化适配的高效路径,在更短时间内实现跨区域的内容覆盖与市场测试。
参考案例:
【中文在线】海内外并进,多部 AI 短剧已陆续上线集团旗下海外短剧平台 FlareFlow,累计出海数量超 40 部,为北美市场打造的吸血鬼题材 AI 漫剧《The Vampire's Wrath》表现超预期。
【昆仑万维】旗下短剧平台 DramaWave 在 9 月正式上线动漫频道,成为全球一线短剧平台中首家引入动漫内容的平台,将漫剧内容推向全球用户。
4.3 中国有望成为全球AI短剧乃至AI影视内容输出核心大国
现阶段,AI 时代的竞争格局呈现一定程度上的分化:模型看美国,应用看中国⸺
美国的角色是“探路者”,负责 0 到 1 的底层模型突破,推动 AI 在物理规律和逻辑极限上的演进;中国的角色是“普及者”,负责 1 到 100 的商用成本重构,核心优势在于工业与商业化落地,大幅降低推理成本,让前沿技术平价化,解决 AI 内容规模化生产的经济可行性问题。
参考案例:
【DeepSeek】在算力芯片受限背景下,表现出极高能效比,是中国开发者擅长“以少做多”、极致发挥效率与成本的成功案例。 从 2025 年 AI 短剧赛道的发展来看,中国在视频生成等 AI 模型领域并未形成代际落后,且依托庞大的应用场景驱动,技术迭代速度迅猛,具备快速跟进并针对性优化的能力。这一定程度上得益于中国文娱产业的“数据 - 产业”双飞轮:
数据层面上,中国拥有全球最活跃的短剧、电商、物流场景,其中短剧作为一种典型的“数据产品”,其投流、付费、互动等海量用户行为数据反馈不断产生,能实现日更级闭环;同时,中国拥有超 16 亿移动互联网用户,相当于一个高频率流转、规模庞大的独家数据富矿。
产业层面上,中国已构建起从版权、技术工具、内容制作、流量投放到商业变现的数字内容产业链,实现规模化产能;同时,中国在买量投流、碎片化内容运营等方面形成全球领先的成熟商业模式,且拥有规模庞大、技能复合且成本可控的人才梯队⸺相对高成本的欧美国家和产业基础薄弱的东南亚国家,中国人才性价比更大。

基于此,未来全球 AI 内容产业可能呈现新的分工范式:本土化创意分散在全球各个区域,而规模化的 AI 内容生产、技术中台与运营体系将汇聚于中国,成为全球 AI 内容生产的制作中枢与技术解决方案输出地。
参考案例:
【井英科技】2023 年年底发布全球第一个 AI 短剧 APP“Reel.AI”,已制作 "After Divorce: My Five Brothers Paved My Way to the Billionaire Throne""The Billionaire’s Return" 等多部 AI 短剧爆款,先后获得百度、九合创投等投资。
4.4 AIGC出海的前景和风险提示
海外 AIGC 市场探索呈现碎片化,市场培育尚未完成,用户画像受供给影响大,行业仍处在寻找产品市场匹配与可持续盈利模型的早期探索阶段。
市场现象:资本市场乐观,积极布局
尽管资本关注度升温,融资及相关规划活跃,但无论是从市场主体的参与深度、商业模式的成熟度,还是从内容供给的规模与质量来看,该市场远未进入爆发式增长阶段。例如,2025 年下半年,印度 Dashverse 凭借 AI 短剧业务获 1300 万美元融资并计划量产百部,乌克兰 AI 短剧公司 Holywater 获福克斯投资,显示资本对赛道的早期布局,但实际产出与收入验证不明显。
短剧自习室在录得的 200 余款出海短剧 App 中,以应用详情包含“AI Drama”为关键词进行筛选,仅能得出 11 个结果,包含“AI Anime/Cartoon/Comics”的 App 不足 5 款,大盘占比微不足道。
不同区域市场差异明显,均未跑出成熟案例

海外内容产业挑战长期存在
与其他内容赛道相同,AIGC 出海的产业挑战长期存在,主要集中在两个方面:
其一是文化疏远感,由于部分客观的环境因素,国内创作者难以捕捉全球的实时文化发展,对本土文化的理解存在差距,仍然需要思考文化适配路径;
其二是低价竞争,东南亚等国正利用更低的人力成本在基础代工领域发起挑战,国内从业者需要持续巩固技术演化和集群效率上的系统性优势,避免被动陷入低价竞争。
生产端的AI技术革命,正从底层解构并重塑内容产业的价值链,其深远影响将反向定义消费端的体验范式,并催生新一代内容平台形态。这一演进可能有两种路径:
5.1 平台权力结构迁移:从流量垄断到生产要素掌控
新内容平台的出现,首先可能源于生产关系的根本性变革,这将直接导致消费模式与行业权力结构的颠覆。
现阶段,平台竞争的核心是抢占用户入口和注意力,遵循“谁拥有流量,谁就拥有话语权”的逻辑,因为内容分发渠道相对集中,观众只能 在特定平台消费内容。然而,随着AI工具极大降低内容创作门槛,未来的竞争焦点将转向“抢占生产入口与核心生产要素”。
这里的生产要素,特指可授权的IP形象、独有的视觉风格体系、角色模型及叙事模板等数字资产。未来的话语权将属于那些能够汇聚、孵化并标准化输出这些核心数字资产的平台或生态构建者。观众将不再被动接受平台推送的成品,而是可以基于自己喜爱的IP或风格,主动选择进入相应的创作生态中进行消费甚至共创。这意味着,传统播出平台的渠道话语权将被削弱,产业价值向上游的创意资产库与生产工具层集中。
5.2 技术互动性驱动供需重构:从单向传播到实时共创的动态生态
新内容平台出现的第二条路径,由互动技术迭代直接驱动,这将同时变革供需两端。
当AI使内容生产变得极度民主化、个性化与实时化时,用户将不再满足于被动消费标准化产品,转而追求深度参与、实时交互与个性化共创的体验⸺这为原生于此需求的新平台创造了历史性机遇。
未来,新一代内容平台的内核将是“体验引擎”,而非“内容货架”,能够实现AI原生、互动叙事、用户共创等新模式,打破生产者与消费者的 固有边界,使观看平台演变为实时连载、持续生长、由集体智能驱动的动态叙事生态。
沉浸式交互:观众可以对着屏幕说话,剧中的角色会基于 AI 大模型实时回应,并改变剧情走向。这让影视消费具备了游戏的深度,同时保持了影视的质感。
数字分身:平台支持一键“换脸 / 换魂”。观众可以把自己或好友的数字形象投影到剧集中,实现与偶像同台互动。

在这一趋势下,从大语言模型(LLM)到世界模型(World Model)的演进开始走进大众视野,如爱诗科技推出的全球首个通用实时世界模型PixVerse R1,允许用户实时与视频互动并能通过提示词持续交互。同时,有部分厂商已经率先开启融资。2025年11月,李飞飞创办的World Labs推出一个能够从文本、图像、视频或粗略3D布局生成持久化 3D世界的模型Marble。据彭博社2026年1月消息,这家2024年创办的公司正在以约50亿美元估值进行新一轮融资,融资规模最高可达5亿美元,这体现的是资本对其世界模型路线的定价。 Manhattan Venture Research在解读2026年三大技术发展趋势与投资方向时,强调AI将深入物理世界,“世界模型将是下一个登月计划。”从当前各方的动作来看,世界模型或将成为下一代内容平台的技术底座和基础设施。
文章来源:短剧自习室、互联网等公开信息整理
傲星平台资质
TikTok一级代理商 / 巨量引擎 综合代理商+巨量千川服务商 / 巨量本地推综合代理商 / 巨量星图代理商 / 巨量星图任务服务商 / 快手磁力引擎效果代理商 / 哗哩哗哩核心代理商 / 哗哩哗哩广告合作代理商 / 腾讯广告服务商 / 小红书商业化广告代理商
傲星荣誉
巨量引擎生态业务全域经营2025年度业务贡献奖2025年中国互联网综合实力前百家企业2025江西互联网企业20强第1名2025上饶民营企业100强第7位江西企业100强高峰会,上榜三大榜单2025中国服务业企业500强巨量引擎【效果突破奖】优秀数字经济企业多项荣誉加身!傲星科技开启2025新征程2024年江西省互联网企业20强2024年度江西民营企业100强2024年度江西服务业民营企业20强2024中国互联网成长型前二十家企业“数据要素×”大赛江西分赛三等奖麒麟国际广告奖金奖2024快手原生广告创意大赛金奖金鼠标数字营销大赛银奖江西省文化企业20强第十四届虎啸奖金触点创新大会铜奖第九届金梧奖铜奖第七届麒麟国际广告银奖中国数字营销大赛年度营销案例2023年江西省大数据示范企业2023年江西省互联网企业综合竞争力20强2023年中国互联网成长型前二十家企业2023年潜在独角兽企业


说明:
1.本文内容均来自公开资料(已标注来源),仅作信息参考,不代表本公众号立场,我们对信息的准确性、完整性不作任何保证。2.转载内容涉及的品牌知识产权归原权利人所有,如有侵权请于30日内联系我们,核实后将及时处理。3.本文不构成任何商业建议,请读者自行判断并承担使用风险。


