心理疗愈与大六人格应用白皮书解读(34页附下载)
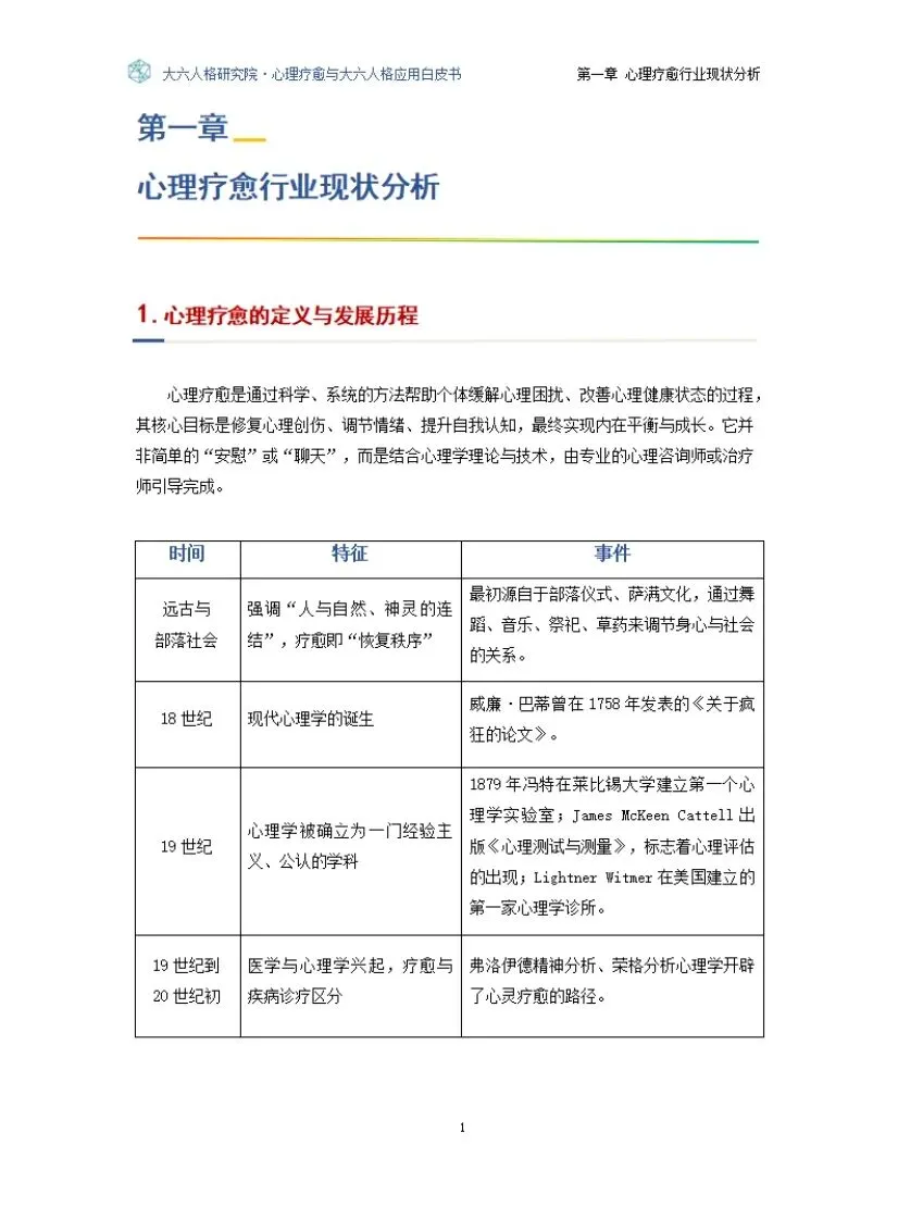
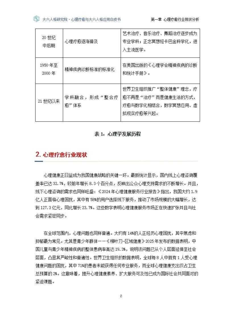
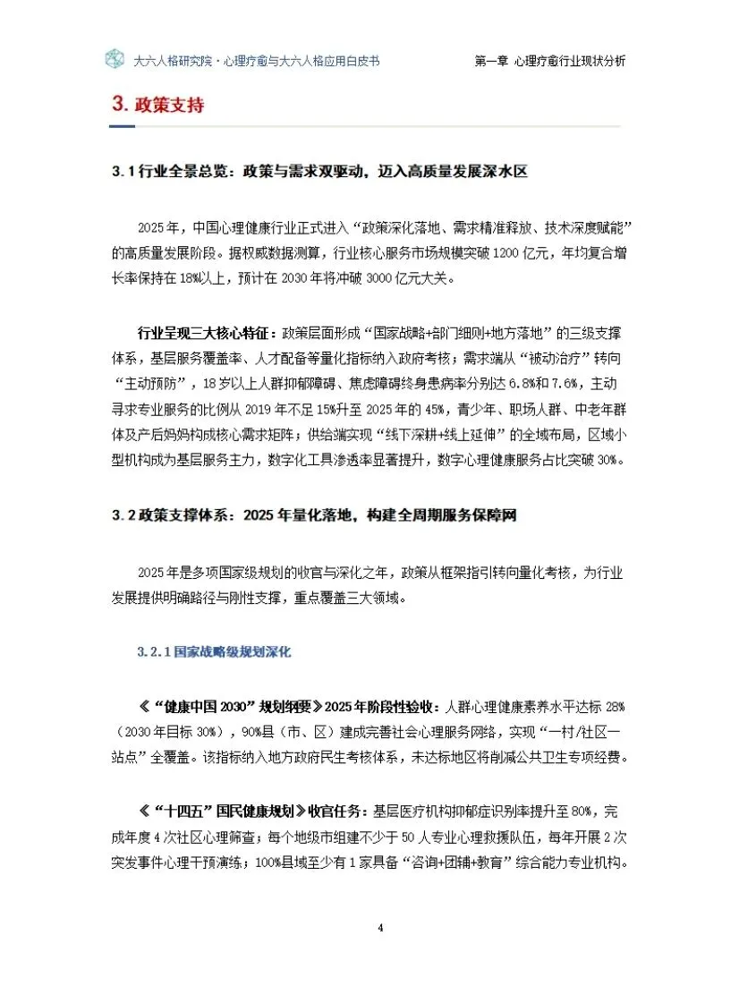
心理健康需求爆发,但专业服务跟不上?这份报告说,破局关键在“人格”一份报告揭示:未来十年,谁能为14亿人提供“可复制、可负担、有效果”的心理支持,谁就掌握了这个千亿市场的钥匙。今天,我们不聊AI,不聊芯片,聊一个更贴近我们每个人的话题——心理健康。你是否感觉,身边讨论情绪压力、寻求心理咨询的朋友变多了?这不是错觉。一份来自大六人格研究院的最新白皮书,为我们清晰地勾勒出中国心理疗愈行业的现状、痛点与一个充满希望的未来。报告揭示了一个巨大的矛盾:一方面,我国有近2亿人面临心理困扰,青少年情绪问题日益严峻,职场人群压力山大;另一方面,专业的心理服务资源却极度短缺,每十万人拥有的精神科医生数量,远低于发达国家。当“需求大爆发”撞上“供给跟不上”,这个千亿级别的市场,路在何方?这份报告指出了一个明确的答案:标准化、可复制、易普及的心理服务技术。而其中,一个名为 “大六人格” 的本土化心理学体系,正展现出成为“破局关键”的潜力。今天,就让我们一起解读这份报告,看看它如何为我们描绘心理疗愈的未来。一、现状扫描:一个“高需求、高增长、高缺口”的市场报告开篇就摆出了一系列不容忽视的数据,揭示了中国心理健康市场的三个关键特征:1. 需求旺盛且持续增长:我国线上心理咨询覆盖率已达32.7%,并且仍在快速提升。约1.9亿人存在心理困扰,其中超过一半(58%)的人会选择线下咨询服务,推动市场规模在2024年达到127.3亿元,同比增长超过23%。 ◦ 青少年:已成为“高风险高需求人群”。全国中小学生心理健康筛查显示,24.6% 的青少年存在不同程度的焦虑、抑郁症状。家庭支持缺失会急剧放大风险,被严重忽视的青少年抑郁风险比例高达40.1%。 ◦ 职场人群:22-35岁是主力咨询人群,女性用户占比高达70%。职业竞争、工作压力与家庭角色的多重冲突是核心痛点。 ◦ 中老年与产后妈妈:孤独感、角色适应、产后情绪问题同样需要社会关注。3. 专业供给存在巨大缺口:这是最核心的瓶颈。我国每十万人仅有6.1名精神科医生,远低于美国的12.7人和日本的11.9人。传统的、“一对一”、长周期的心理咨询模式,在巨大的人口基数面前显得杯水车薪。简单来说:市场很大,需求很急,但能提供有效服务的“专业人手”严重不足。报告明确指出,行业亟需能够快速培养人才、标准化服务流程、并下沉到社区、学校、家庭等多元场景的解决方案。二、政策东风:心理健康已成国家战略,服务下沉势在必行政策是行业的强力助推器。报告详细梳理了2025年的政策环境,显示心理健康已深度融入国家健康战略,并进入量化考核、刚性落地的阶段。• “健康中国2030” 要求到2025年,90%的县区建成社会心理服务网络,并纳入政府考核。• 教育领域,要求100%中小学配备专兼职心理教师,并为所有学生建立心理成长档案。• 基层服务,心理状态评估被纳入居民健康档案“必查项”。这意味着,心理服务不再是可选项,而将成为学校、社区、医疗机构必须提供的公共服务。政策驱动下,市场对能快速普及、易操作、效果可评估的“心理服务工具”的需求将呈指数级增长。三、破局关键:“大六人格”是什么?为何能成为解决方案?正是在这样的行业背景下,报告隆重介绍了 “大六人格”体系。它不是一个简单的性格测试,而是一套根植于本土文化、系统化、可操作的人格心理理论与应用技术。更深入的是其 “人格剧本”理论。报告指出,每个人在童年关键期(0-18岁,每3年一个阶段)如果某种“精神能量”缺失,就会形成相应的人格模式,并在成年后不断重复特定的情绪和行为困局。例如:• 0-2岁缺乏安全感,可能形成“敏感我”剧本,易陷入内耗。• 6-8岁被过度苛责,可能形成“完美我”剧本,变得自我挑剔。这正是“大六人格”应对行业痛点的答案。报告强调,它的核心优势在于:• 易学易懂:六大原型特征鲜明,让非专业人士(家长、老师、社区工作者)也能快速理解并应用,实现心理知识的“降维普及”。• 标准化评估与干预:提供了清晰的框架,能将复杂的心理问题转化为“可识别、可训练、可追踪”的标准化方案,大幅降低了服务对咨询师个人经验的依赖。• 快速培养人才:依托这套体系,可以构建“短平快+强实践”的培训模式,批量培养能解决实际问题的心理服务人员,快速补充基层人力。报告展示了“大六人格”技术如何融入各种疗愈方法和生活场景,实现“精准匹配”。 ◦ 艺术疗愈:快乐我适合绘画释放创意,敏感我适合音乐安抚情绪。 ◦ 自然疗愈:和谐我适合植物疗愈获得平静,现实我可通过园艺培养责任感。 ◦ 身体疗愈:完美我适合瑜伽进行内在觉察,快乐我可通过舞动释放压力。 从青少年心理辅导、亲子教育、婚恋关系,到职场压力、个人成长、情绪管理,乃至企业EAP(员工心理援助)和心理咨询师培训,报告列出了详细的应用对应表,显示了其极强的普适性和实用性。1. 把个性化变成可复制:用六大原型快速定位核心心理需求,将个性化服务流程化。2. 把服务从咨询室带到生活场景:进入学校、家庭、社区,成为日常可用的心理支持工具。3. 构建“成长系统”而非“问题修复”:其终极目标不是仅仅缓解焦虑、抑郁等症状,而是通过“能量补全”和“剧本升级”,帮助个体实现人格的终身成长与觉醒,收获稳定的情绪、和谐的关系和清晰的人生方向。这份白皮书清晰地指出了一个未来:在政策、需求和技术的三重驱动下,心理服务必将走向更普惠、更下沉、更标准化。而像“大六人格”这样,兼具理论深度、文化适配性、工具化属性和快速复制潜力的体系,很可能成为撬动这个千亿市场、真正惠及亿万大众的关键支点。它提供的不仅是一种疗愈方法,更是一套让每个人都能理解自己、接纳自己、并最终超越自身局限的“心灵地图”。当心理学从高高的学术神坛,走入寻常百姓家,成为人人可用的生活智慧时,一个更加“心理健康友好”的社会,或许才真正可期。你如何看待“大六人格”这类标准化心理服务技术的未来?你认为它能否真正解决我们面临的心理服务缺口?欢迎在评论区分享你的看法。部分内容预览
—
—





扫描识别下方二维码可自助开通会员
—

本篇资料已更新至情报猿资料分享平台
咨询会员服务、了解完整版资料获取方式
请加微信号“qbyuan888”
—
免责声明:以上报告均系本平台合作用户通过公开、合法渠道获得,报告版权归原撰写/发布机构所有, 如 涉 侵 权 , 请 联 系 删 除 ;资料为推荐阅读,仅供参考学习,如对内容存疑,请与原撰写/发布机构联系。
