
一、本报告概述。
白皮书从“数据”视角系统梳理具身智能(Embodied AI)发展现状,指出行业仍处“0→1”阶段,核心矛盾是“高质量物理交互数据稀缺”。报告估算,实现通用具身智能至少需百万小时真实操作数据,当前公开存量不足5%。通过对比自动驾驶十年数据闭环经验,提出“仿真优先+真机验证”混合路线,并给出三阶段商业化节奏:百条数据做原型→万条数据做场景→亿条数据做通用。2025年全球具身智能融资已超300亿元,国内投资事件近500起,但商业化订单仍以试点验证为主,ROI>1.5年的场景仅占15%。
二、第一章:具身智能行业的发展背景
定义:具身智能=大模型“大脑”+机器人“身体”+环境闭环,是迈向AGI的必经之路。
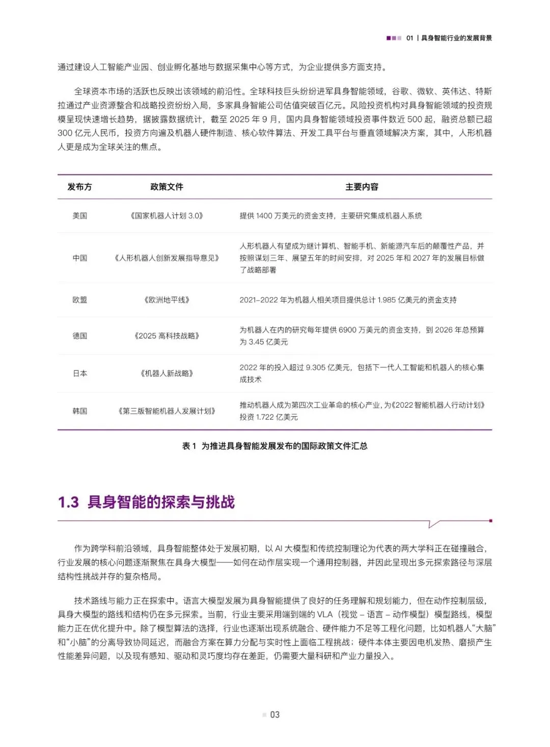
全球政策:美《国家机器人计划3.0》投1400万美元,欧盟“地平线欧洲”两年砸1.985亿美元,中国2025年首次将“具身智能”写入政府工作报告。
资本热度:2025年9月国内融资总额破300亿元,人形机器人单项目估值普遍超百亿元。
挑战:硬件成本占比60%以上,六维力传感器、谐波减速器价格三年仅降12%;动态场景操作成功率实验室95%→真实仓库60%,商业化瓶颈明显。
三、第二章:具身智能的数据采集路线
数据金字塔:顶层“真机遥操作”精度高但成本≥20万元/台·年;底层“互联网视频+合成数据”成本低至0.2元/条,但Sim2Real gap导致成功率损失20–40%。
遥操作:Mobile ALOHA 50次演示即可学会移动操作;智元张江工厂100台机器人单日产1万条轨迹,单机成本降至8万元。
动捕:诺亦腾PN Studio 1000㎡内同时捕捉5人+20道具,采样率1000 Hz;帕西尼天津12000㎡工厂年产2亿条多模态数据。
合成数据:NVIDIA DexMimicGen用5次人类演示生成1000条双臂轨迹,成功率提升35%;银河通用基于10亿仿真帧发布GraspVLA,零真机微调抓取成功率78%。
四、第三章:自动驾驶的数据发展经验
高精地图教训:静态真机采集成本>1000美元/公里,更新频率低于道路变化,2023年后行业转向众包“影子模式”,单车日采>100 GB,成本下降90%。
异构融合:禾赛Pandora把40线激光雷达+摄像头时间同步误差压到微秒级;特斯拉BEV感知2021年上车后,理想NOP+通行成功率提升40%。
闭环范式:文远知行GENESIS生成数据与真实分布偏差<5%,云端一日可完成百万公里等效测试;具身智能可复用“仿真优先+真机验证”流程,但需先解决“无车可卖→无数据可采”冷启动难题。
五、第四章:具身智能数据发展评估
真机遥操作:启动期单条演示可将任务成功率从0拉到70%,但过拟合导致新物体泛化下降30–50%,且专家人力成本>200元/小时。
无本体数据:UMI手持夹爪把单条采集时间从50 s缩到10 s,成本降为1/5;Generalist AI用27万小时人类视频训练GEN-0,首次在机器人领域验证Scaling Law。
仿真系统:可微分物理引擎Genesis把刚体误差压到1 mm,但软体交互Sim2Real gap仍>15%;行业共识“仿真是必要非完美工具”,需与真机数据按1:10混合使用。
六、第五章:数据视角下的渐进式商业化道路
阶段1(百条数据):3C贴装场景用200条遥操作数据完成原型,机器人售价需≤15万元才能替代10万元/年工人,当前硬件 BOM 成本仍高30%。
阶段2(万条数据):国内已建/在建训练场>20家,总面积>4万㎡;北京石景山单中心最大1000台并行采集,但数据格式不统一,跨本体复用率<20%。
阶段3(亿条数据):未来“云-边-端”架构下,云端技能库按调用计费,预计2028年出现“机器人App Store”,硬件毛利率降至15%,软件与服务占比>50%。
七、第六章:机会与风险总结
机会:
1. 感知入口——多维触觉传感器市场年增速>45%,帕西尼DexH13单手集成2000颗触觉点。
2. 数据基建——政府主导建设开放数据集,可降低企业30–40%前期采集成本。
3. 垂直场景——工业精密装配ROI已缩短至1.3年,2026年市场规模预计破百亿元。
4. 失败数据——智元ADC模式用20%数据量实现2.7倍性能提升,负样本价值被重估。
5. 世界模型——2026年初五款主流世界模型平均任务成功率提升12–35%,但实时推理延迟仍>100 ms,落地需2–3年。
风险:
1. 路线收敛——VLA vs. 模块化 vs. 世界模型三大路线并存,押错方向或致前期投入沉没。
2. 数据可用性——4万条“可用”轨迹背后需>20人月质检,隐性成本占采集总成本25%。
3. 安全伦理——遥操作数据含家庭隐私,违规使用最高可处5000万元罚款(参考《人工智能法案》)。
4. 人机安全——行业缺失物理安全测评标准,2025年Demo中已出现3起夹手事故。
5. 商业化延迟——2026年订单仍以政府/高校试点为主,真正规模采购或需至2028–2030年。
关注公众号,获取本报告下载方法。











