

真正了解过保研的同学都知道,获得保研资格,准备保研,成功上岸并不是一件轻松的事,其中涉及很多琐碎的环节。
不仅要刷绩点排名、准备竞赛、科研论文,还要清楚地了解本校保研政策,目标院校保研政策。如果只靠自己去网上找,既浪费时间,又没有保障!

为了帮助同学们更好地掌握保研信息
我们精心制作了
各大院校的2026最新保研白皮书
让你一“书”看懂保研,拿捏信息差!
2026
《徐州医科大学2026保研白皮书》
重磅推出


在白皮书正文和附录部分,我们都准备了非常实用的资料:
? 结合官方数据探究保研趋势、保研率
? 徐州医科大学2026保研人数&推免细则
? 徐州医科大学2026保研政策,申请要求
? 大学四年保研时间规划
? 保研常识大扫盲、保研院校名单.....
相信拥有这样一份保研白皮书,会比自己一个人摸索,效率高很多!
XINFEIYANG
如何领取保研白皮书
?
点击下方名片
后台回复: 保 研
01
保研白皮书包含哪些内容
保研白皮书主要分为4大板块↓
推免细则&加分政策&夏令营招生
包含各学院推免细则,更快了解获得保研资格需要哪些条件。夏令营&预推免报名要求、时间等内容,快速定位并有针对性的提升个人综合背景,每年变化不会太大,想要准备的同学可以依据去年的数据提前准备!
解析往年保研率、洞悉保研趋势
2025年全国各高校保研率排名及细化分析,近五年各高校保研率、保研趋势分析及形势预测等全面信息!通过对保研率全方位的分析,帮助同学们瞄准未来保研的目标院校,定位理想区域与院校。
保研常识扫盲及备考策略
深度介绍保研是什么、保研形式以及拿到保研名额后该如何做。保研准备中,硬件&软件两手抓,保研复试需要的面试ppt、自我介绍、笔试准备、英语面试全方位无死角打破信息差。
保研四年规划
从大一到大四的保研规划,详细到月!还有保研时间规划表,直接无脑套用。
02
白皮书为什么值得领取
重点保研信息全覆盖
保研常识扫盲、保研规划
保研常识无死角扫盲,保研规划更加明确,保研全流程梳理,解答你关于保研的所有疑惑!
本院校保研政策、推免细则
本院校保研政策,详细的推免细则,申请要求,让你备战保研有方向。
夏令营&预推免申请要求
针对本院校的夏令营&预推免申请要求汇总,清楚时间、院校背景要求、英语要求等详细招生条件。
历年学长学姐经验总结
历年学长学姐经验汇集成的保研备战攻略、技巧,保研全流程经验分享。

学长学姐好评如潮
03
徐州医科大学2026届推免细则分析
在推荐基本条件方面,徐州医科大学要求被推荐学生在校期间至少获得1次二等奖学金以上(含二等奖学金)或2次三等奖学金;专业主要课程第一次考试无不及格,主要课程学分加权平均分在专业内排名前15%。
国家大学英语六级考试成绩在425分(>425分)以上;《大学生体质健康测试》达标,身体健康状况符合规定的体检标准;
凡符合推荐条件,同等综合评分情况下,可按主要课程学分加权平均分确定排序,如仍一致,再按科研能力、综合素质排序进行排序。

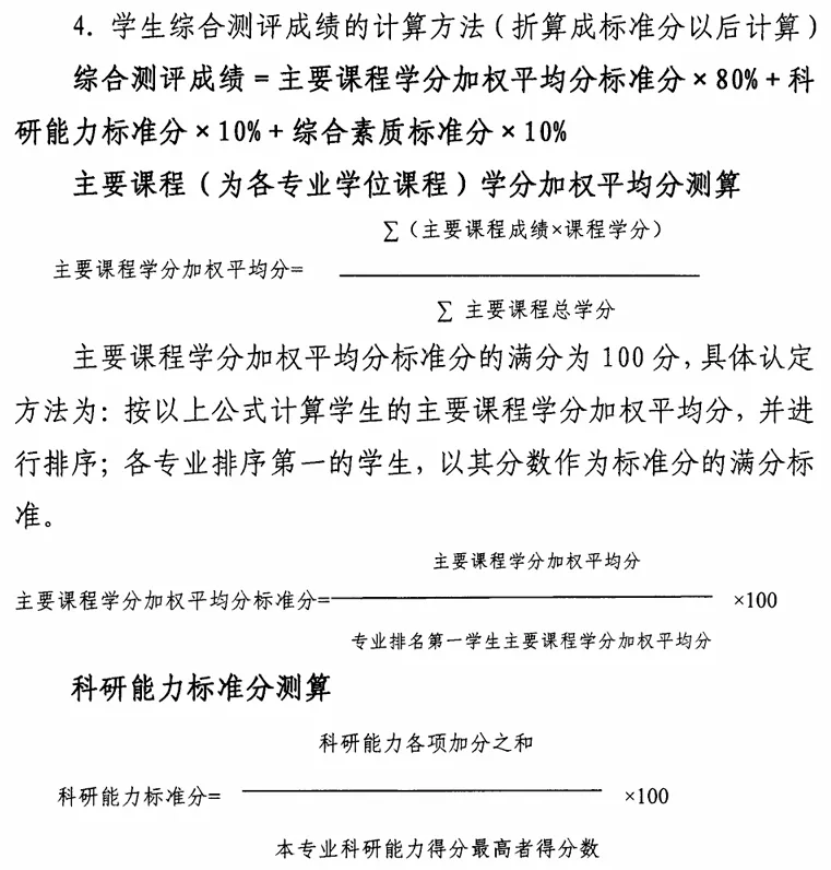
学生综合测评成绩的计算方法(折算成标准分以后计算)。综合测评成绩=主要课程学分加权平均分标准分x80%+科研能力标准分x10%+综合素质标准分x10%。
各项标准分计算公式如下:


科研考核能力考核细则如下:





向下滑动查看所有内容
综合素质考核细则如下:


向下滑动查看
请查收领取方式

点击下方名片
后台回复: 保 研

--关注微信公众号“徐小医星球”--




