报告来源:资料版权归原发布机构所有,若有侵权,联系删除。
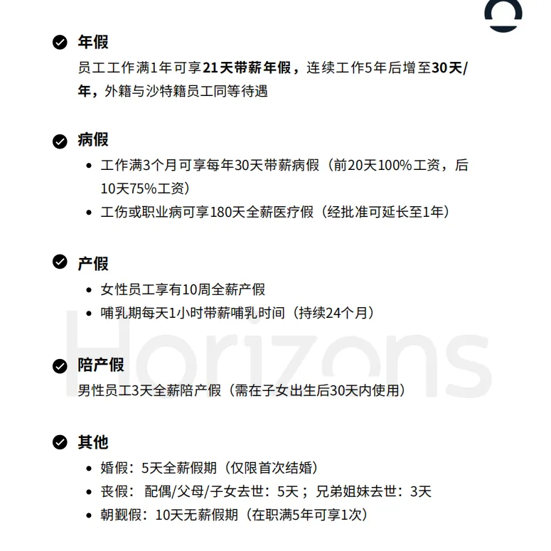
《2025沙特阿拉伯出海白皮书》指出,沙特依托“2030愿景”开放外资,允许100%外资持股并享5年免税,2024年Q4沙特籍失业率降至8.0%,就业市场向新能源、数字经济转型;企业出海需严格遵守雇佣合同、工时加班、签证居留、社保税费等用工规则,外籍员工需持Iqama工作居留签,同时适配宗教习俗、工作文化、衣食住行及安全要求,合规与本地化是落地核心。
点击《2025沙特阿拉伯出海白皮书》可获取完整版。
重点:需攻克用工合规、文化适配、签证办理、宗教习俗约束等难题;应严守沙特劳动法规,做好员工本地化培训与安全管理,依托专业服务完成全流程落地筹备。




点击或扫码《2025沙特阿拉伯出海白皮书》可获取完整版。





