推广 热搜: 采购方式  甲带  滤芯  气动隔膜泵  带式称重给煤机  减速机型号  无级变速机  链式给煤机  减速机  履带 

2026企业级智能体白皮书|甲子光年智库

   日期:2026-03-23 13:35:56     来源:网络整理    作者:本站编辑    评论:0    
2026企业级智能体白皮书|甲子光年智库

九科信息bit-Agent:打造企业AI进化的“元枢纽”。

随着大模型“智能涌现”效应的持续深化,人工智能产业的叙事逻辑正经历一次深刻的跃迁:从单纯的语义对话Chatbot全面转向具备闭环执行能力的Agent形态。2025年以来,Agent技术正以前所未有的速度席卷全球。在这一浪潮中,以OpenClaw为代表的开源Agent框架成为了现象级产品,它通过定义任务型Agent技术标准,将AI融入日常工作,并完成了极佳的市场教育,让大众和开发者直观地看到了Agent从意图指令转化为真实操作的巨大潜力。AI不再只是回答问题,而是能够独立完成复杂任务了。

然而,当把目光从消费级市场转向企业级应用时,一个根本性的分歧开始显现:OpenClaw所代表的Agent开源框架虽然表现出色,但其本质仍是侧重于端到端生成的个人AI基础设施,缺乏企业级生产环境所必需的安全性、稳定性与管控边界。尤其对于国央企及大型民营企业而言,Agent不能仅仅停留在“好玩”或“好用”,还必须“可靠”:它必须能够承载核心业务流程、处理敏感数据、与既有IT体系深度融合,并在严格的合规框架下运行。

这正是当前企业AI转型面临的核心困境:一方面,企业积累了数十年的ERP、CRM、OA等庞大数字化资产,构成了业务运转的根基;另一方面,这些系统往往彼此割裂、数据孤岛林立,AI的引入若不能有效盘活这些存量资产,反而可能加剧系统的碎片化。企业真实需要的不是完全推倒重来的“颠覆者”,而是应当构建一个集流量接入、跨域调度与智能执行于一体,位于人类意图与企业异构系统间的智能编排与执行系统,即“元枢纽”。它既需要能理解企业复杂的业务逻辑,又需要无缝连接各类异构系统,在确保安全可控的前提下,真正实现AI对企业运营的全方位赋能。在严苛的企业合规要求下,OpenClaw这类产品所追求的极致灵活性与开放性反而成为了企业必须解决的问题,其在权限管控与操作审计上的缺失,易引发远程代码执行、权限失控、数据泄露等严重的安全隐患。对于企业而言,智能化转型绝不能仅仅停留在“极客尝鲜”的实验阶段,企业级Agent必须具备远超个人工具的安全性、稳定性和可控性。

正是在这样的行业呼唤下,九科信息凭借在国央企智能自动化领域的深厚积淀,提出了企业级Agent应用的新解法——bit-Agent,在具备强大的底层逻辑推理与跨应用调度潜力的同时,针对企业复杂的生产环境进行了深度重构与优化。作为企业AI进化的“元枢纽”,九科信息bit-Agent不仅提供了一个超级入口,更兼具完善的权限管控、操作审计与非侵入式集成能力,契合大型企业对于“懂业务、有权限、能调度、够安全”的严苛诉求,让Agent技术得以跨越“实验室”与“生产线”的鸿沟,真正落地为驱动企业数智化转型的核心引擎。

这份白皮书正是在这一背景下应运而生。我们希望通过系统性的梳理与深入的分析,为企业决策者提供一份关于Agent技术演进、应用路径与选型策略的权威参考,帮助企业在AI转型的关键路口做出明智选择。

结合上述行业痛点与演进趋势,本白皮书深度剖析了企业级Agent的务实落地路径。重点内容如下:

  • “新技术+新需求+新交互”催生“新入口”:在大模型与Agent技术快速迭代的“新技术”推动下,面对企业日益提升的敏捷自动化及打通既存IT资产的“新需求”,叠加人机交互从图形界面(GUI)向自然语言(CUI)演进的“新交互”趋势,企业原本离散的多入口工具群,亟需升级为一个统一的“超级入口”,通过重构底层连接与决策机制,使系统从软件被动调用跨越到主动感知决策,从而汇聚成一个真正的智能调度中枢。

  • 界定“元枢纽”生态位:元枢纽是位于人类意图与企业异构系统之间的新一代智能编排和执行系统,九科信息推出的bit-Agent正是这一理念在企业应用场景的具象化。它向上提供极简的自然语言交互窗口,向下接管和操作既有软件,统一收束碎片化的人机交互与应用系统,成为连接人与业务流程的核心枢纽。

  • bit-Agent的务实价值:现象级产品OpenClaw倾向于将一切控制权交予AI,追求极致灵活性和开放性,但在企业环境中易导致流程失控与高昂成本。而bit-Agent则更强调人机协作、执行可追溯与ROI,提供的是一套具备完善企业级管控、多租户管理及任务审计能力的闭环生产力方案,真正成为“懂业务、有权限、能调度、够安全”的Agent系统。

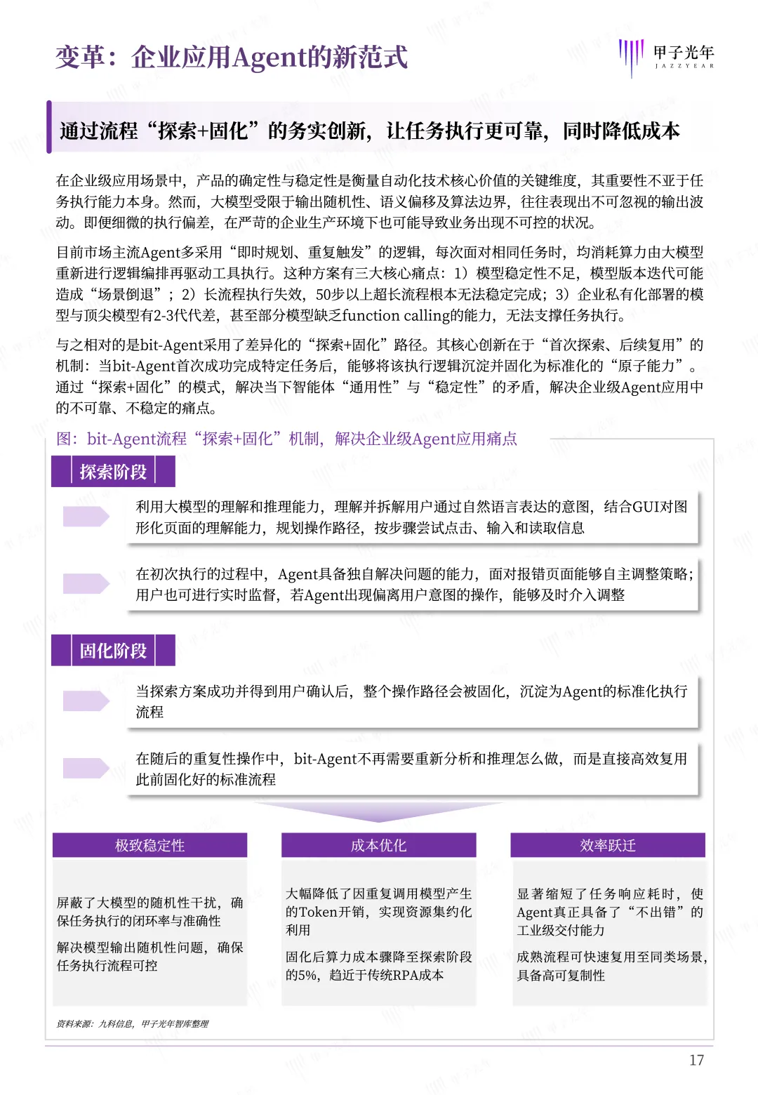
  • 首创“探索+固化”务实创新机制:针对大模型输出的随机性与超长流程执行易出错的问题,bit-Agent设计了差异化的流程“探索+固化”机制,即在初次面对任务时利用大模型进行自主“探索”与路径规划,在成功并经用户确认后,便将该路径沉淀“固化”为标准化的原子能力。这一机制完美平衡了Agent的通用智能与企业级应用需求的稳定性,同时将后续重复任务执行的算力成本大幅降低。

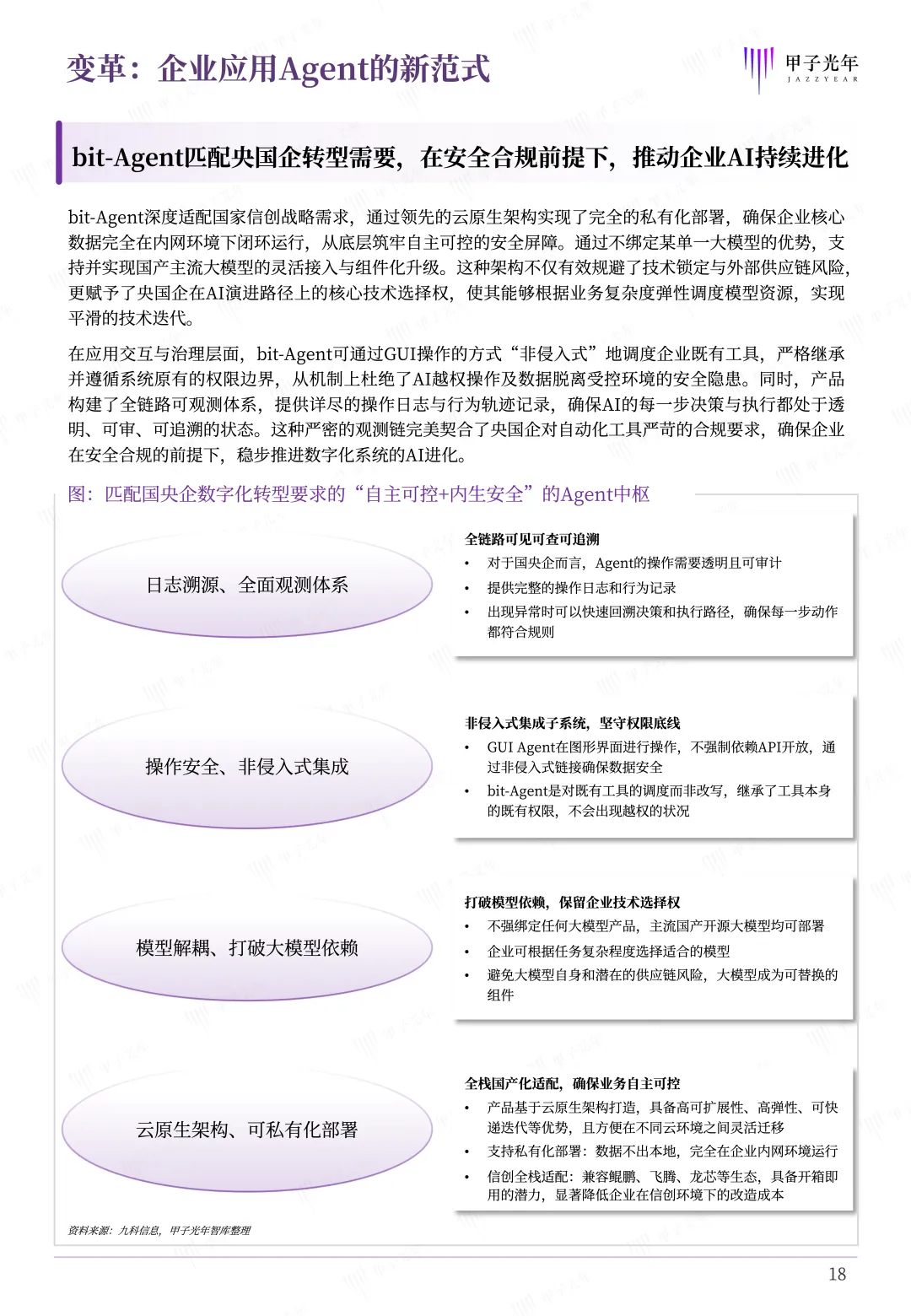
  • 极致安全可控并与信创环境契合:针对国央企及大型企业对数据资产自主可控的严苛标准,bit-Agent展现了极高的匹配度。基于云原生架构,支持灵活的部署模式,确保核心数字资产安全。同时,产品全面兼容多种信创环境,打破了对单一底层大模型的强绑定,通过非侵入式集成严格继承原有系统工具权限,从机制上杜绝了越权操作,并全面构建了全链路可观测的审计体系。

本白皮书始终传递一个核心理念:AI在当前并非万能。企业引入Agent,不是为了追逐技术潮流,而是为了解决真实业务问题。九科信息bit-Agent的设计哲学正是建立在这一清醒认知之上——它强调人机协同而非完全替代,强调可解释性而非黑箱决策,强调渐进演进而非激进变革。企业级Agent应用需要时刻把AI放在“安全可控的笼子”里,让技术真正服务于业务,实现技术与业务的稳健融合,这才是企业级AI应用的正确打开方式。

关注公众号「甲子光年」,后台回复“企业级智能体”,获得高清版完整PDF。或者点击文末“阅读原文”,进入甲子光年官网下载。

以下为报告正文:

END.

 
打赏
 
更多>同类资讯
0相关评论

推荐图文
推荐资讯
点击排行
网站首页  |  关于我们  |  联系方式  |  使用协议  |  版权隐私  |  网站地图  |  排名推广  |  广告服务  |  积分换礼  |  网站留言  |  RSS订阅  |  违规举报  |  皖ICP备20008326号-18
Powered By DESTOON