提示点击上方蓝字订阅↑为职业成长加满油~
【报告内容较多,仅展示部分】文末附干货下载方式
2024《大麦脱发分级诊疗白皮书》揭示,中国脱发人群规模已十分庞大,2020年就达到2.5亿人,且年轻化趋势愈发明显,雄激素性脱发是最常见的类型,男性患病概率远高于女性。当前脱发诊疗市场在人口、消费、技术、政策等多重因素推动下持续扩容,但也面临专业知识普及不足、诊疗技术参差不齐的痛点。对此,大麦推出以毛发直径和密度为核心的脱发分级诊疗体系,结合微针植发等核心技术,为不同程度脱发人群制定个性化方案,助力行业规范化发展,预计到2030年,中国脱发诊疗市场规模将达1381亿元,线上线下融合与分级诊疗将成为行业主流。
1.中国脱发人群的核心特征是什么?最常见的脱发类型又有哪些特点?
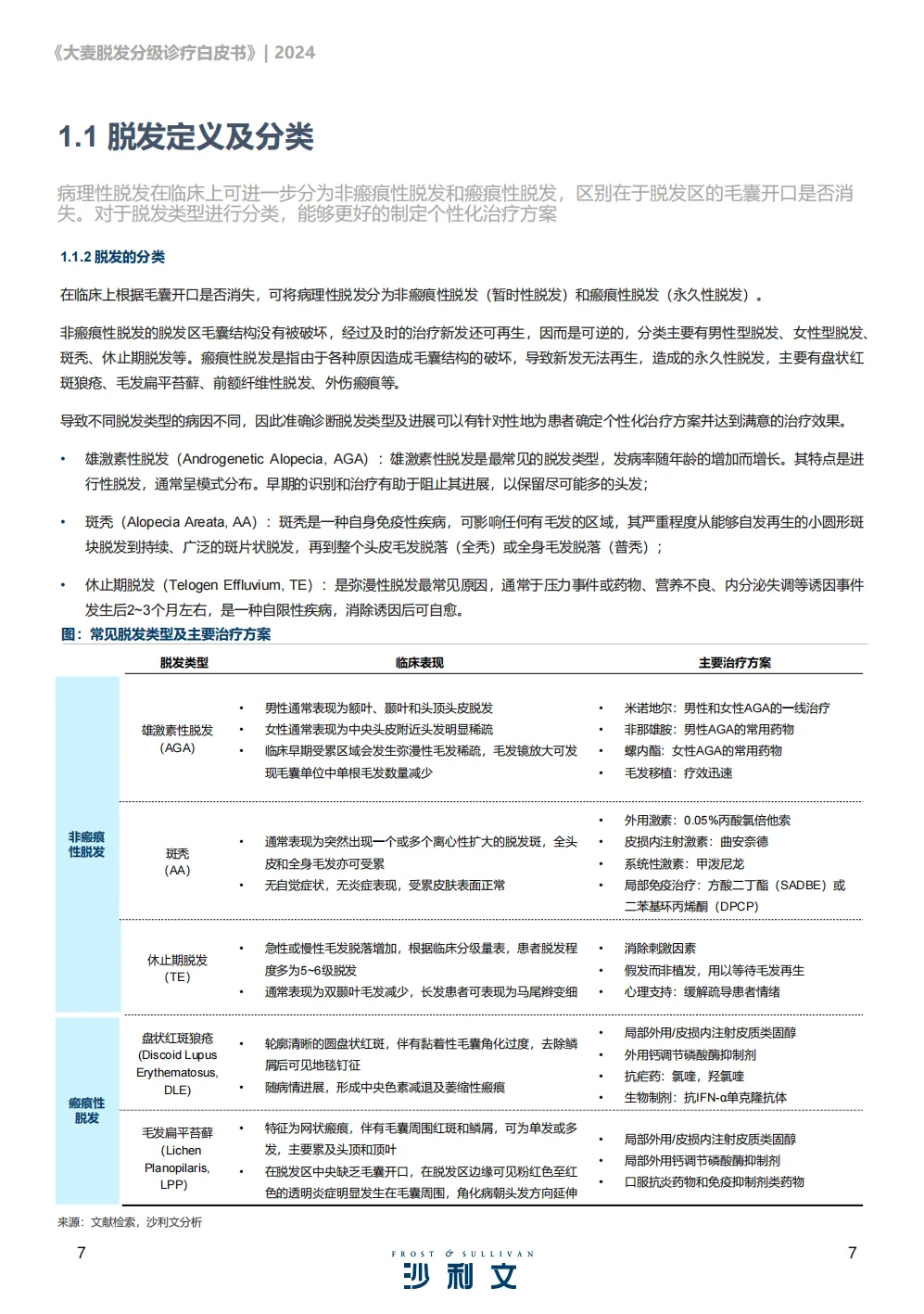
其实中国脱发人群最突出的就是规模大,2020年就有2.5亿人,而且越来越多年轻人被脱发困扰,30岁以下人群占比超过一半。最常见的就是雄激素性脱发,也就是大家常说的AGA,这种脱发总患病率有12.8%,男性患病率是女性的近4倍,男性多是额叶、颞叶和头顶脱发,女性则以中央头皮稀疏为主,而且随着年龄增长,患病率还会提升,不过早期及时识别治疗,就能阻止病情进一步发展,这也是现在很多人关注的头皮健康重点。
2.大麦脱发分级诊疗体系和传统分级的核心区别在哪?不同程度脱发的治疗原则又是什么?
核心区别很明显,传统分级大多看脱发面积和毛发分布,而大麦的体系更贴合临床实际,主要以毛发直径和密度为核心分级指标。轻度脱发的话,毛发镜指标变化不大,外观上只是头发稍微变少,主要靠居家养护和药物治疗,比如现在热门的米诺地尔,还有针对性口服药,近期备受关注的新型缓释口服米诺地尔也有望成为新选择。中度脱发的毛发镜指标变化明显,头发减少肉眼可见,就以低能量激光、PRP等养固手段为主,搭配药物一起。重度脱发则是头发明显减少甚至秃发,主要靠大麦擅长的微针植发手术,这种微创技术创口小、恢复快,再配合药物和新型疗法做综合治疗。
3.推动中国脱发诊疗市场发展的核心因素有哪些?未来行业的核心发展趋势是什么?
推动市场发展的因素主要有四个方面,人口方面,老龄化加剧让中老年诊疗需求增加,加上年轻人脱发年轻化,进一步扩大了市场基数;消费上,大家收入提高,健康预防观念也越来越强,愿意为专业的脱发诊疗服务花钱,像现在很多人会主动购买防脱洗发水、做头皮护理,不再只靠简单洗护应对脱发。技术上,微针植发等技术不断迭代,药物研发也在持续突破,比如新型缓释口服米诺地尔的临床试验进展顺利,良性竞争也推动了行业技术进步;政策上,国家鼓励社会资本办医,还制定了《毛发移植规范》等行业标准,优化了市场环境。未来的话,市场规模会持续扩大,2030年预计达1381亿元,产业链也会不断完善,技术和产品会更多样化,监管会更规范,诊疗服务会向二三线城市下沉,线上线下融合会成为主流,分级诊疗也会成为行业必然趋势,为发友提供更个性化的方案。




















获取报告原文及海量企业数字化转型、大模型应用、新能源行业、碳中和、5G、元宇宙、区块链、智慧城市、短视频、微短剧等热门行业资料,专家PPT......等更多报告及行业方案、行业案例,请至星球:极光智库
【极光智库 | 你的职业成长加速器】 ——专注实战的行业知识共享社区
◆ 为什么选择我们?3大核心价值 ◆
✅ 省时:每日人工精选50+高质量报告
✅ 省钱:1个星球=10个垂直领域资源库(年省3000+订阅费)
✅ 省心:结构化知识库+行业术语词典
? 深度覆盖15+前沿领域:
AI大模型应用 | 企业数字化转型 | 新能源产业链 | 碳中和落地路径
5G+物联网 | 元宇宙商业场景 | 区块链技术 | 智慧城市解决方案
短视频运营指南 | 微短剧行业洞察 | 营销增长方法论...
? 会员专享资源库:
▷ 5000+份行业白皮书/案例集(含未公开内部资料)
▷ 300+套行业方案(商业计划书/可行性报告等)
? 加入我们你将获得:
1. 建立系统的行业认知框架
2. 获取决策支持的底层数据
3. 掌握先人一步的行业动向
▌常见问题解答
Q:适合哪些人加入?
→ 需要行业数据的市场人员 | 寻求转型机会的职场人 | 商业分析从业者 | 创新创业者
Q:资料如何获取?
→ 知识星球App端、网页端均已开放下载功能
让专业情报成为你的职场杠杆 与行业先行者共同进化 ↓↓↓
在星主的不断努力下,每周都会登上活跃星球榜前十,实际上作为一个资料分享的知识星球,意味着星主每天都是顶格在发很多的资料,加入本星球相当于加入10个专业星球!星球各行业资料分类标签见下图


资料领取方式:
本文获取方式:将文章分享至???圈,点击菜单栏“联系我们”,添加小客服领取哦



