获取更多行业报告?、白皮书?、投资报告?、市场洞察?、趋势报告?、蓝皮书?,请添加小编微信号?MedicalLiasion
创新药获批领域:上半年,共有 44 款新药首次在中国获批上市,其中 1类创新药有 23 款;另外还有近 50 款新药的新适应症/新剂型在中国获批。
NMPA 优先审评领域:上半年共有 26 款新药上市申请被 CDE 纳入优先审评。从药物类型来看,化学类小分子药物最多,有 14 个。从治疗领域来看,抗肿瘤新药最多,有 18 个,占到了总数的 69%。
NMPA 突破性治疗领域:上半年,41 项新药项目正式纳入突破性治疗品种名单。近 4 年来,CDE 突破性创新药物的入选数量呈现出稳步增长的态势。从 2021 年上半年的 26 项稳步提升至 2024 年上半年的 41 项,创下新高。
首次获批 IND 的 1 类新药领域:上半年 CDE“临床试验默示许可”专栏共计公示了 1700 多个受理号。其中,首次获批 IND 的 1 类新药共有 300 多款。从药物类型来看,小分子药物、抗体类药物、细胞和基因疗法(CGT)的数量最多。
授权合作领域:上半年,中国公司就创新药达成了 31 项不同类型的授权合作。从合作药物的研发阶段来看:临床前阶段的药物占到了 17%;早期(2 期以前)临床阶段的药物占到了 33%;2/3 期临床阶段的药物占到了 39%;此外还有 4 款已获批上市的药物。
融资领域:上半年,中国创新药领域共发生了 92 起不同轮次和性质的融资事件。从融资轮次来看,早期融资(B 轮以前)依然是最活跃的部分,占到了总数的约 60%;从融资金额来看,有 20 家公司的融资金额>1 亿元人民币。
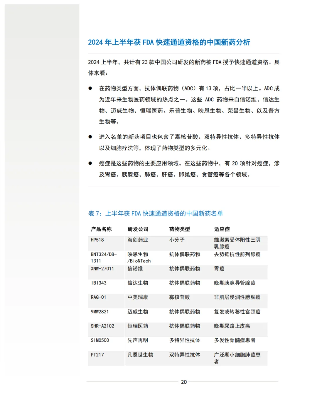
FDA特殊通道资格领域:上半年,共计有23款中国公司研发的新药被FDA授予快速通道资格,此外还有 18 款中国公司研发的新药被 FDA 授予孤儿药资格。
点击“阅读原文”可下载完整版PPT!!
具体内容如下

























点击“阅读原文”可下载完整版PPT!!

?点击“阅读原文”加入医学联络官俱乐部!!


