

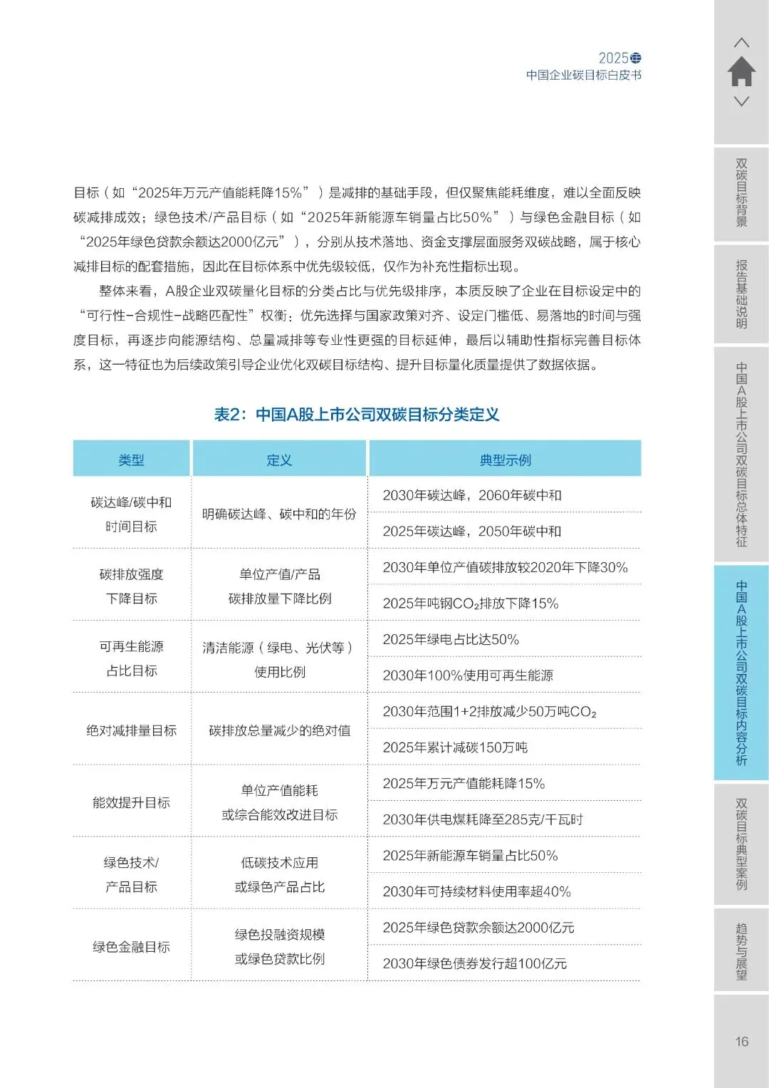
本报告以A股全部上市公司公开披露的碳达峰碳中和目标为研究对象,全面梳理A股企业双碳目标的披露现状、总体特征、行业与区域差异、目标内容分类及驱动因素等,以填补国内双碳目标系统研究空白,并且结合典型案例的调研访谈结果,为企业双碳转型提供实践指引,为政策制定者提供行业数据参考,为投资者ESG决策提供可靠依据。












































• end •
来源丨博彦科技、碳中和行动联盟
责任编辑丨赫敏
声明:本文由智能制造推进合作创新联盟微信公众平台(微信号:IMPCIA)转发,如有版权问题,请联系删除。

干货 | 2026年第2期《界·智》——智能制造电子期刊
具身智能丨具身智能十大观察与产业链全景剖析(附下载)
干货 |先进制造业核心赛道产业链全景图(附完整图谱)
干货 |“十五五”规划:中国式现代化的战略蓝图(附PPT)
干货 |制造业数字化转型发展报告(2025),全景洞察六大趋势(附PPT)
干货丨马玉山院士:面向智能制造的检测装备及应用(附PPT)
干货丨具身智能技术与工业应用——从理论到实践,智能体如何重塑工业未来(附PPT)
干货 |北交大:人工智能基础及应用(附电子书下载)
AI丨2025世界人工智能大会全量演讲稿汇总(附下载)
干货丨北航任磊:工业互联网:迈向人工智能3.0时代(附PPT)
干货丨2025年具身智能市场前景及投资研究报告(附PPT)
干货丨中科院:人工智能技术发展与应用探索(附PPT)








