

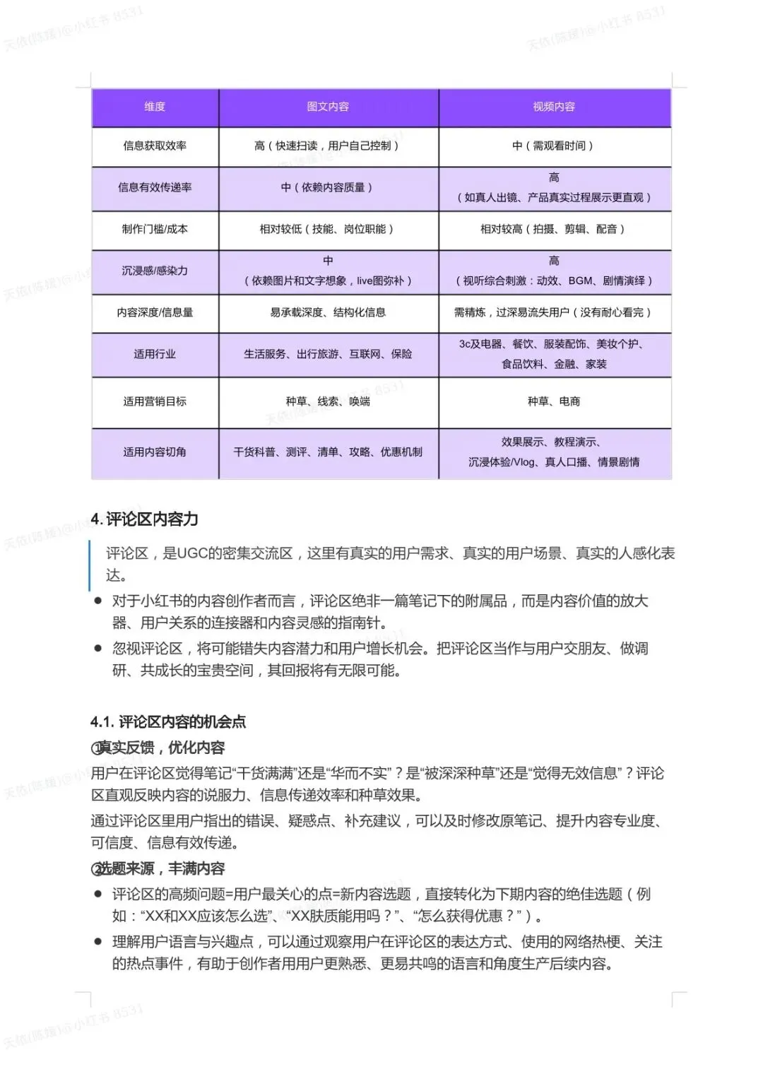
小红书内容经营是代理商服务品牌的核心能力,搭建专业内容团队并建立协作 SOP、人才赋能体系与技术工具支持,是提升内容生产力的关键,同时从员工和项目维度设置多维度考核指标,能实现内容成本与效率的平衡。小红书的图文、视频、评论区内容各有优势,图文低门槛、信息密度高,适合理性决策类行业,视频沉浸感强、信任度高,适配美妆、餐饮等行业,评论区则是获取用户需求、优化内容的重要渠道,多元形式结合能提升种草转化效果。
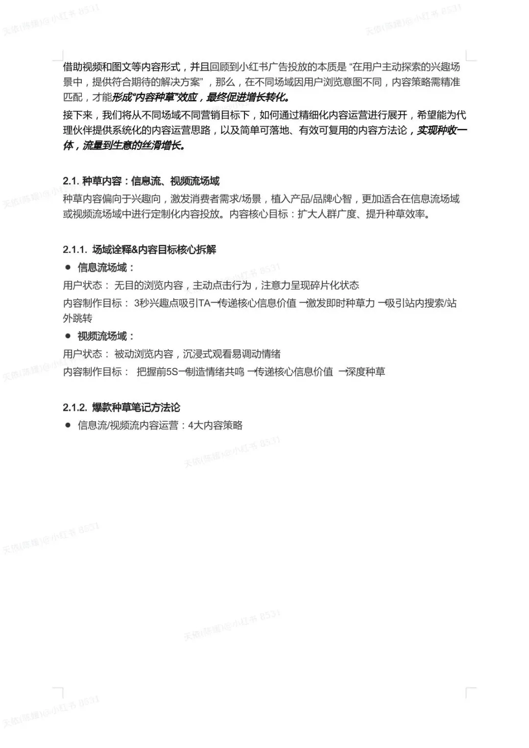
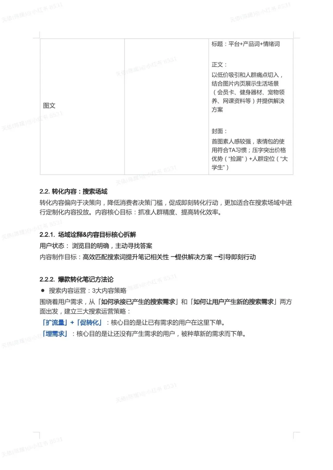
内容创作需围绕生态化与目标化展开,通过精准化内容触达目标人群,价值化内容实现留客,结构化内容提升创作效率,同时依据信息流、搜索等不同场域的用户特征,打造种草或转化类内容,匹配对应的创作公式与运营策略。
内容生产全链路需做好前置需求分析、中期选题策划与爆款复用、后期数据复盘,同时搭建 KOL、KOB、KOS 内容矩阵,针对产品生命周期制定 KOL 投放策略,打造品牌官方 KOB 阵地与员工个人 KOS 账号,各账号定位不同、打法互补,共同实现品牌种草与转化。
达人筛选是内容投放的重要环节,需通过 PAVG 等量化指标科学遴选,结合数据筛查、账号审计做好排雷,同时匹配品牌需求定制达人口径,通过心智占位、效果导向等策略,实现品效协同的全域增长。























































欢迎加入DIGITOWN营销行业社群
( 免费,需审核 )
扫码小助理进群,备注职业/公司,否则不通过!

2026小红书营销IP通案|2025小红书联手美团发布小红团招商手册 | 2025小红书商业产品全景手册 |2025小红书平台营销通案 | 2025小红书线索营销产品通案 | 2025小红书IP通案-节点营销| 2024年下半年小红书热门行业简报 | 2024年「中式营销」洞察报告(品牌案例研究-小红书平台) | 2024年「十大生活方式」洞察数据报告 | 2024热门行业「科技生活」趋势洞察报告 | 2024上半年小红书热门内容解读报告-安全感种草洞察 | 小红书「2024企业种草实录」| 2024小红书IP+KFS组合营销策略 | 小红书流量快速获取「三步法」| 小红书品牌营销五步法:玩转小红书生态营销 | 小红书破万“卷”:“卷”完KFS,小红书种草还能“卷”什么 | 如何让你的小红书笔记不被划走
【抖音】
2024抖音热点年度数据报告| 2024抖音电商双11大促复盘报告 | 抖音电商常见问题手册 | 2024抖音双11品牌策略洞察报告 | 2024年抖音电商双十一备战攻略汇总 | 2024抖音电商CORE经营方法论手册 | 抖音电商2024年度趋势报告-造风者 | 2024上半年抖音内容与电商数据报告 | 2024抖音电商半年报告
【哔哩哔哩】
从B站看内容与用户演变 B站兴趣爱好生活聚集地 」| 2024年B站花火UP主营销指南 | 2024年B站618全攻略各行业新增量打法攻略合集 | 2024年B站交易生态趋势报告 | B站平台营销投放趋势报告
【快手】
2024年快手双11购物节电商数据报告 | 2024快手达人特色营销价值白皮书 | 2024年快手618购物节电商数据报告 | 2024快手电商经营白皮书 | 2024快手指数价值研究报告
【DIGITOWN】
我们可提供服务
小红书平台种草策略,小红书全域营销(KFS+官号运营+电商运营),抖音内容投放策略,SOCIAL CAMPAIGN,EC CAMPAIGN,IP CAMPAIGN等




