2026肠道环境与健康白皮书解读(54页附下载)
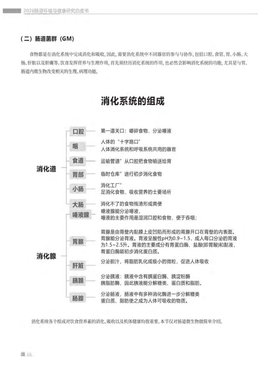
这份由蜜欢健康与湖北大学企校联合创新中心联合发布的《2026肠道环境与健康白皮书》,是一份体系严谨、内容详实、兼具科学深度与实践指导价值的权威健康科普文献。它不仅系统梳理了肠道微生物与人体健康的前沿科学共识,更构建了一个从“认识”到“干预”的完整健康管理逻辑框架。以下是对其核心内容、逻辑体系与独特价值的系统性解读分析:本报告的核心价值在于,它将复杂的肠道微生物科学转化为公众可理解、可行动的“健康生态学”指南。它超越了简单的功能罗列,通过引入 “饮食-菌群-健康” 的核心闭环与 “肠-器官轴” 的系统网络概念,将肠道定位为人体的“健康总枢纽”和“第二大脑”。这份白皮书不仅是一份科学文献综述,更是一份倡导通过管理肠道微生态来实现主动健康管理的“行动宣言”。报告构建了清晰严密的七章逻辑链条,形成了一个从认知到实践的完整闭环:1. 基础认知(第1-2章):奠定理论基础,阐述饮食、肠道菌群(GM)与健康的宏观关系,以及肠道菌群的生物学功能。2. 问题剖析(第3章):分析不同饮食习惯对菌群的具体影响,以及代谢性疾病与菌群紊乱的特征关联。3. 干预管理(第4-5章):提出正向(全植物食品)与负向(加工食品)的膳食管理策略,并系统介绍膳食纤维、菌群移植、益生元/益生菌等核心干预途径。4. 机制升华(第6-7章):通过“肠-器官轴”理论升华肠道系统性影响,并聚焦关键代谢产物“短链脂肪酸(SCFAs)”详解其多重生理功能。这一结构实现了 “科学原理→现状分析→解决方案→机制深化” 的完整论述。1. 核心理念:“饮食-菌群-健康”闭环与“肠-器官轴”网络报告开篇即确立核心范式:饮食结构是塑造肠道菌群的第一外力,菌群通过其代谢产物(如SCFAs、胆汁酸、TMAO等)作为信号分子,与宿主细胞受体相互作用,广泛调控机体的代谢、免疫、神经乃至基因表达,最终决定健康走向。这一闭环管理理念,标志着从“被动治疗疾病”到“主动塑造健康”的思维转变。更具前瞻性的是,报告用整整一章(第六章)详细阐释了“肠-器官轴”(肠-脑轴、肠-肝轴、肠-皮肤轴、肠-肺轴、肠-心轴、肠-肾轴、肠-生殖轴、肠-骨骼轴),科学论证了肠道绝不仅是消化器官,而是通过神经、内分泌、免疫和代谢通路,与全身几乎所有重要器官进行双向沟通的“核心指挥官”。这为理解许多远端器官疾病(如自闭症、脂肪肝、湿疹、心血管病等)可能与肠道健康相关提供了理论框架。报告用大量篇幅(第二章)深入浅出地阐明了肠道菌群的三大核心生物学功能:• 构建肠屏障:作为机械、化学、免疫、生物四重屏障的核心参与者,防止有害物质“漏”入体内。• 产生代谢物:将食物和宿主分泌物转化为具有全局影响的信号分子。报告特别以表格形式(表1)系统汇总了十余类菌群代谢物及其功能,信息密度极高。• 参与宿主代谢:详细讲解了SCFAs、胆汁酸、TMAO、色氨酸代谢物等关键产物的生成路径与生理病理意义。其中,短链脂肪酸(SCFAs,尤其是丁酸)被置于核心地位,第七章专章详述其抗炎、改善代谢、调节免疫、保护神经、抗癌等“八大功能”及最新研究进展。报告(第三章)通过对比地中海饮食、高纤维饮食、生酮饮食、西方饮食等多种模式,清晰揭示:• 有益模式:以全植物、高膳食纤维为特征的地中海或高纤维饮食,能增加菌群多样性,促进益生菌(如双歧杆菌、阿克曼菌)和SCFAs产生菌(如普氏栖粪杆菌)生长,与低慢病风险相关。• 风险模式:高脂、高蛋白、高精制糖、低纤维的“西方饮食”或深度加工食品,会导致菌群多样性下降,促使耐胆汁菌和致病菌增殖,产生TMAO等有害代谢物,破坏肠屏障,引发全身性低度炎症,是肥胖、糖尿病、心血管病等代谢性疾病的共同土壤。报告(第四、五章)提供了多层次、可操作的干预策略:• 膳食管理核心:旗帜鲜明地倡导增加全植物食品(蔬菜、水果、全谷物、豆类、坚果)摄入,以获取丰富的膳食纤维和植物化学物;同时警示加工食品中的高糖、高盐、不健康脂肪及食品添加剂(如人工甜味剂、乳化剂)对菌群和肠屏障的破坏作用。 ◦ 膳食纤维途径:作为最基础、最重要的干预,详细区分可溶性与不可溶性纤维的来源与功能。 ◦ 菌群移植(FMT)途径:客观介绍了其在艰难梭菌感染等疾病治疗中的潜力,也指出了其在代谢性疾病预防中应用的不确定性,并附上《菌群移植中国专家临床共识》图表,体现专业性。 ▪ 非靶向:强调规律运动、充足睡眠、定时饮食等生活方式的重要性。 ▪ 靶向:系统介绍了益生菌(各类菌株及其适应人群)与益生元(各种低聚糖的功能比较与选择)的作用机制与应用,堪称一份实用的“微生态调节剂”使用指南。报告在《声明》中明确其“健康科普和学术参考”的定位,“不构成医疗建议”,并提醒“个体差异”及研究局限性,体现了负责任的科学态度。附录列出详实的参考文献,进一步增强了其可信度。这份白皮书成功地将前沿、复杂的肠道微生物科学进行了系统化、结构化的“翻译”与整合,具有以下突出价值:1. 体系性与教育性:它并非零散知识的堆砌,而是构建了一个易于理解的科学认知体系,是公众和健康从业者学习肠道健康的优秀“教科书”。2. 科学性与前瞻性:内容扎根于大量科学研究,并引入了“肠-器官轴”等前沿概念,展现了肠道科学在整体健康观中的核心地位。3. 实践性与指导性:不仅解释“为什么”,更重点说明“怎么办”,从饮食选择到补充剂使用,提供了具体、多层次的管理方案。4. 平衡性与客观性:在倡导益生元、益生菌等干预时,也基于研究对比了不同产品的效果差异;在指出加工食品危害时,也承认相关因果证据的强度差异。总而言之,这份白皮书是连接尖端生命科学与大众健康管理的一座坚实桥梁。它深刻揭示了“人如其食”的现代科学内涵——我们不仅是我们吃下去的食物,更是我们肠道微生物代谢这些食物的产物。对于所有关注健康、渴望从根源改善身体状况的读者而言,这份报告提供了不可或缺的科学地图和行动指南。部分内容预览
—
—





扫描识别下方二维码可自助开通会员
—

本篇资料已更新至情报猿资料分享平台
咨询会员服务、了解完整版资料获取方式
请加微信号“qbyuan888”
—
免责声明:以上报告均系本平台合作用户通过公开、合法渠道获得,报告版权归原撰写/发布机构所有, 如 涉 侵 权 , 请 联 系 删 除 ;资料为推荐阅读,仅供参考学习,如对内容存疑,请与原撰写/发布机构联系。
