关注回复“1”即加入免费报告分享群,每日获取行业研究报告;回复“2022”,获取1000份行业报告合集

资料来源:网络(如有侵权请联系作者删除)
获取方式:PDF完整版文末扫码获取
周包资料:9月第2周
更多资料:2022行业资料包


文章摘要

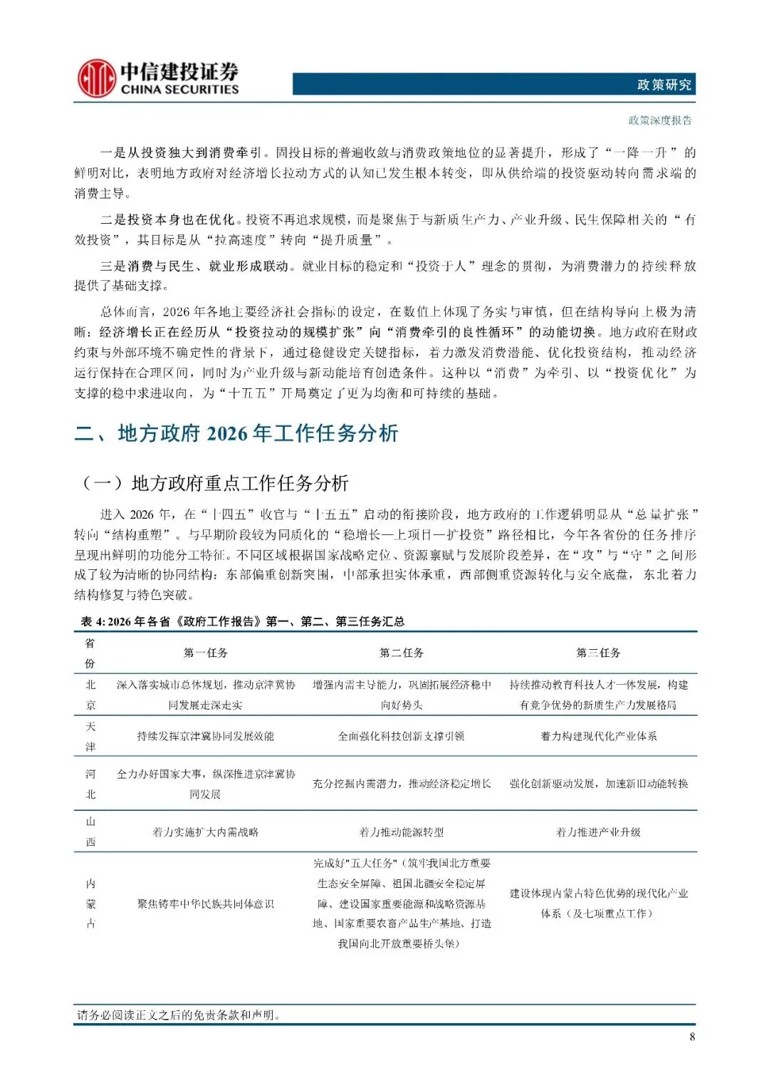
从2026年地方两会来看,各地经济工作目标与重点任务呈现出明显的结构重塑特征。GDP增速目标整体略有下调,在"树立和路行正确政绩观"的要求下,更需关注的是目标背后的结构取向与任务排序变化:一是普遍强调"扩大内需"与"现代化产业体系建设",内需不再单指消费刺激,而是供需协同与产业升级并行;二是财政收入目标设置明显审慎,GDP与财政增速存在"剪刀差",反映在财政约束强强化背景下对增长质量与风险可控性的重视;三是"新质生产力"成为高频关键词,但各地赛道选择差异显著。总体而言,2026年地方两会所体现的经济工作逻辑,已从总量扩张转向功能分工与结构优化并行,目标设定更加务实,工作重点更加聚焦,四大经济区域发展各有侧重。

文章内容






受篇幅限制,仅为部分报告预览
完整版PDF领取方式
长按复制下方【暗号】
【中信建投政策研究】从四大经济区域看2026年地方两会-260301-中信建投-28页
发给客服领取对应资料
识别下面二维码添加客服


----------------------------------------------------------------------
免责声明:以上报告均系本报告通过公开、合法渠道获得,报告版权归原撰写/发布机构所有,如有侵权,请联系作者删除,本报告为推荐阅读,仅供参考学习,不构成投资建议,如对报告内容存疑,请与撰写/发布机构联系。

往期推荐











点个在看你最好看



