《AI 时代数据治理白皮书 2025》:重塑数据治理,驱动企业智能化变革
这份《AI时代数据治理白皮书2025》由阿里巴巴瓴羊团队出品,立足AI重构产业的背景,指出传统数据治理体系的滞后是AI价值释放的核心障碍,系统阐释了AI时代数据治理从“成本管控”到“价值创造”的战略升维,提出好数据+好数据知识的双重基石,构建了面向AI数据消费的治理框架,并探索AI反向赋能数据治理的智能新范式,最终指明企业级数据智能变革的未来方向,为企业数智化转型提供了完整的战略蓝图与实践指南。核心内容总结如下:
一、AI时代强化数据治理的核心原因
数据是AI的“燃料”,治理是“炼油厂”,相较于人类,AI对数据的要求呈现出显著特殊性,同时数据使用模式的变化也带来新挑战:
AI释放数据价值需要适配的上下文:企业结构化数据存在语义理解障碍、关系复杂、业务上下文缺失、数据抽象不匹配等问题,大模型推理需精准的场景与上下文信息才能挖掘数据价值。
AI对数据质量“零容忍”:人类决策具备模糊容忍、柔性适配的能力,可通过经验和知识纠错补全;而AI是数学映射系统,存在特征敏性、误差累积性、系统脆弱性,数据错误会直接导致决策偏差甚至全局性错误,需极高的数据纯净度。
数据民主化与安全合规的平衡难题:大模型降低了数据使用门槛,推动数据民主化,但大模型无法判断数据合规性,易引发隐私泄露、监管违规,需建立内生安全机制,由治理系统闭环控制安全策略。
二、AI时代数据价值释放的双重基石
数据价值释放并非简单的量的积累,而是好数据与好数据知识的协同支撑,二者缺一不可:
好数据:需满足AI消费的高精度、高一致性、高时效性“三高”标准,分别通过全流程质量检查与监控、统一数据规范体系、实时数仓与CDC同步机制及监控体系实现,同时需保障基础设施级的安全合规。
好数据知识:核心是让AI真正“理解”业务,破解模型“黑箱”困境,通过三大关键举措实现:构建企业专有知识体系,为数据赋予标准化语言;解析数据间的语义关联网络,挖掘数据深层逻辑;打造场景驱动的智能体交互空间,将抽象知识转化为业务赋能能力。
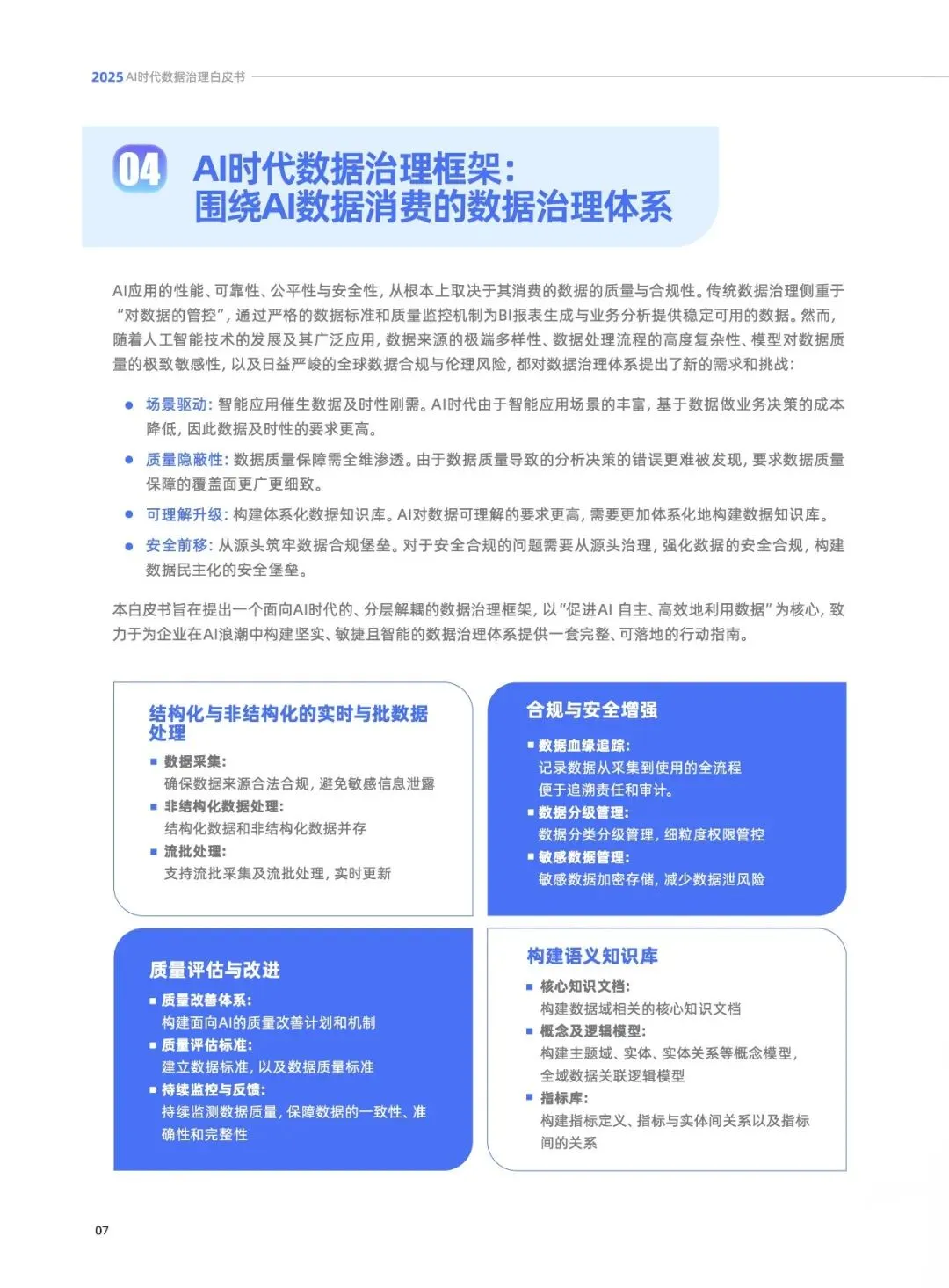
三、围绕AI数据消费的四层数据治理框架
白皮书提出分层解耦、端到端管控的AI时代数据治理框架,以促进AI自主、高效利用数据为核心,包含四大层级,形成闭环协同:
数据采集与处理层:AI数据生命周期起点,实现多源数据(结构化/非结构化、流/批数据)统一接入,通过灵活的接入技术保障时效性,经自动化清洗预处理输出“AI-Ready”数据。
合规与安全增强层:为数据全生命周期筑牢安全防线,核心举措包括严格审查数据来源合规性、结合角色/场景/设备的动态访问控制、AI驱动的自动分类分级管理、按场景的动态自动脱敏机制。
语义知识库构建层(核心):实现从“数据物理存储”到“业务知识显性化”的升级,通过业务实体层(抽象业务对象与关系)、实体语义层(赋予实体属性与约束)、语义映射层(建立业务知识-概念实体-物理存储的全链路映射),让数据成为可被AI理解的知识资产。
质量评估与持续改进层:通过数据血缘追踪、标准化元数据管理、领域定制化质量评估标准、全链路自动化监控,建立“发现问题-定位根因-修复优化”的闭环改进机制,确保数据质量持续提升。
四、AI反向赋能数据治理的智能新范式
AI不仅是数据的消费者,更是数据治理的“协作者”,打破了传统治理僵化、高成本、依赖专业人才的痛点,推动治理流程自动化、智能化,核心体现为两大方向:
智能ETL:流程驱动,AI提效
智能建模:大语言模型突破传统建模的知识边界,借助海量预训练知识和微调机制,重构建模范式,降低跨学科协作成本;
编码助手:AI实现ETL代码的自动生成、实时补全、智能注释和逻辑纠错,大幅提升数据工程开发效率。
智能治理Agent体系:打造四大专业化数字员工,覆盖数据治理核心环节
数据标准Agent:实现智能标准抽取、智能落标映射,低成本完成数据标准的制定与落地;
元数据Agent:通过智能生成描述、推荐指标与关联实体,推动元数据管理从“被动录入”到“智能运营”;
数据质量Agent:实现智能规则配置、自动化监控、智能根因分析与修复推荐,构建数据质量管控的智能闭环;
数据安全Agent:通过智能特征生成、基于元数据与采样数据的自动分类分级,解决传统敏感数据识别低效、分级标准不统一的问题。
五、数据治理+AI:驱动数据价值全面释放
二者的深度融合形成协同效应,打破AI应用的效能瓶颈,实现数据价值的最大化释放:
构建“软件+AI+好数据”的智能应用范式:好数据决定AI的智能水平,好软件决定AI的能力上限(提供算力、上下文、交互等工程化能力),三者相乘实现数据知识到业务行动的转化。
AI推动数据民主化进入新阶段:叠加语义知识库的“好数据”降低了数据素养和技术门槛,落地多个典型智能应用场景,如智能问数与报告、自动化数据治理、企业增强知识库、低代码/无代码+Data+AI平台,大幅提升企业用数和决策效率。
六、展望:企业级数据智能变革
未来数据治理体系将从孤立的后台系统,演进为驱动企业全域智能的核心中枢,从被动合规转向主动赋能,成为连接AI与业务的智能纽带。2025年作为“智能体元年”,AI应用的指数级发展将推动智能应用民主化,每个团队和个体都将拥有专属AI智能应用,而这一变革的底层支撑是数据治理体系的智能化升级。
数据团队的核心使命将拓展为:筑牢“好数据”的质量、安全与合规防线,同时丰富“好数据知识”,构建可复用、场景化的业务知识库,通过二者的协同,充分释放AI时代数据要素的无限潜能,推动企业开启智能化新篇章。




















