# 点击蓝字 关注我们 #
今日话题

近日,三方联合发布的《2026年全球成人用品及女性情趣消费新生态洞察白皮书》系统梳理了全球成人用品行业的市场格局、消费趋势与未来发展方向。
从数据与趋势来看,一个重要结论正在浮现:
成人用品行业,正在从暗处的悄悄需求,升级为注重体验和自我享受的新型消费。
SZI 带你一起解读!!!



白皮书
解读
NO.1
行业转型:隐秘消费到阳光产业
长期以来,成人用品行业一直被贴上“隐秘”“边缘”的标签。
但过去十年,随着社会观念变化与消费升级,这个行业正在经历一次深刻转型。

01 全球格局:欧美成熟,亚太崛起
目前全球成人用品市场呈现明显的区域差异:
北美、欧洲:市场成熟、监管严格,品牌化程度高
亚太地区:增长迅猛,消费潜力巨大
尤其是中国,成为了推动全球市场腾飞的新动力。
02 中国市场:十年观念转变
过去,“情趣用品”往往被视为禁忌商品。
而如今,它正在被越来越多消费者视为:
亲密关系的调节工具、身心健康的一部分、生活品质消费品。
这种观念变化,直接推动了市场规模持续扩大。
03 渠道变化:线上成为主阵地
技术与内容平台的兴起,也在改变消费路径。
线上内容平台的购买转化率达到42.9%,成为最主要的消费入口。
白皮书
解读
NO.2
女性消费的崛起

全球女性市场正在快速扩大
白皮书数据显示:
亚太地区女性情趣用品市场增速已经超过欧美。
而中国,也正成为最活跃的消费市场之一。
换句话说:中国女性,正在重新定义这个行业。
谁在购买?
核心消费人群呈现出明显特征:
年龄:26—40岁女性为主力
地域:一二线城市占比最高
收入:月收入过万,消费能力较强
为什么购买?
女性购买情趣用品的动机,也正在发生变化。
过去,人们往往把它简单理解为“生理需求”。
但今天,消费逻辑已经更加多元。
45.5%的女性购买动机是“自我呵护”;
30.4%用于缓解焦虑和压力。
情趣用品正在被部分消费者视为一种:情绪管理工具。
使用场景在变化
情趣用品不再只是“个人私密用品”,越来越多情侣开始共同参与选择。
数据显示:超过80%的伴侣曾一起置入与共同决策。
在很多关系中,它逐渐成为一种:促进沟通的媒介。

白皮书
解读
NO.3
产业链格局:品牌化竞争开始
随着行业成熟,产业链也在发生变化。
1.上游:材料仍有技术瓶颈
在核心材料领域,部分高端原料仍依赖进口,例如:医用级硅胶、生物相容性材料。
这也意味着,中国品牌在高端产品上仍存在一定成本压力。
2.中游:品牌化趋势明显
近年来,品牌化竞争正在加速。
比如本土品牌中,大人糖通过:女性友好设计、阳光化品牌理念、全渠道销售体系,迅速成长为行业代表品牌之一。
而国际品牌,如LELO则凭借设计与技术优势,在全球高端市场持续发力。


3.产品升级:智能化成为新趋势
未来几年,情趣用品产品形态也在发生变化。
技术升级主要集中在三个方向:
智能控制、远程互动、AI情感反馈。
白皮书
解读
NO.4
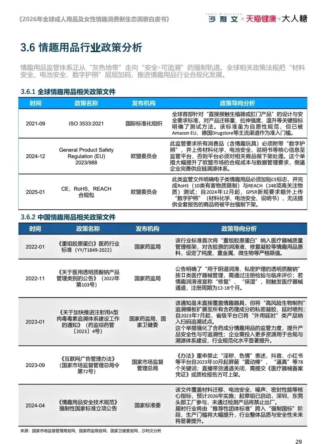
政策与技术推动行业规范化
行业发展离不开制度环境。
近年来,各国监管机构都在逐步完善行业标准。
随着监管收紧,市场正在经历一次洗牌。
低质量品牌逐步退出,行业头部力量日益凸显。

白皮书
解读
NO.5
未来趋势:情趣产业进入新周期
从白皮书的整体判断来看,未来几年行业将呈现几个重要方向:
1. 健康化
情趣用品将越来越多与身心健康概念结合。
2. 悦己化
真正让人心甘情愿掏钱的,是情绪慰藉。
3. 品牌化
真正具备研发、设计与品牌理念的企业,将获得更长久的市场信任。
4. 全球化
随着供应链与创新能力提升,中国品牌也有望走向全球市场。
写在最后
曾几何时,这个行业一直被羞于启齿的标签覆盖。
但从全球趋势来看,它已经在逐步走向透明化和制度化。
当消费观念发生变化时,很多曾经的“禁忌”,也会变成再普通不过的生活消费。
而女性消费的崛起,也正在重新塑造这个产业的未来。
END
免责声明
文中所涉图文数据仅供参考,精准信息以官方平台为准,如有偏差与谬误,请联系修改或删除;文中图片源自网络,侵权请联系删除。



