?关注公众号<研报锦囊>设为星标?



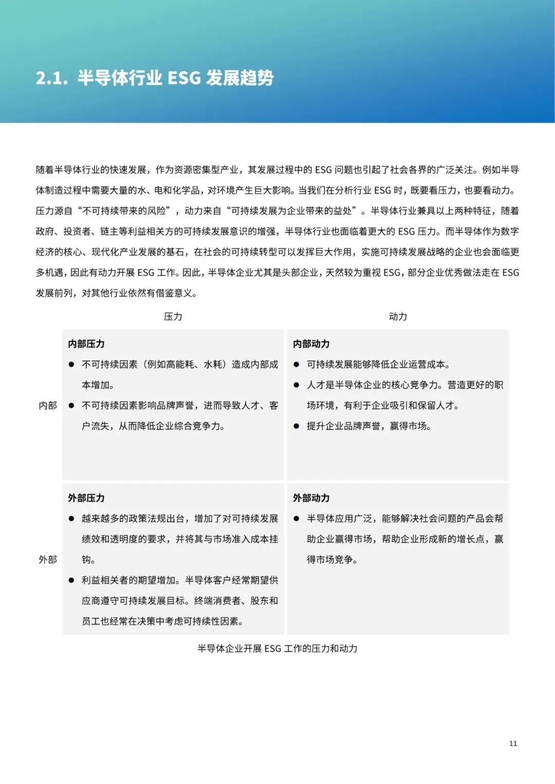
在全球科技革新与可持续发展深度融合的背景下,半导体行业作为电子产业核心与数字经济基石,既迎来人工智能、物联网等领域带来的发展机遇,也因高能耗、高资源消耗、复杂供应链等问题,面临严峻的环境、社会与治理(ESG)挑战。ESG已成为半导体企业评估可持续发展能力、提升长期竞争力的核心标准,其发展不仅关乎企业运营效率与品牌价值,更对全球低碳转型和产业升级具有重要意义。本报告立足半导体行业全球发展格局与产业链特征,系统剖析行业ESG发展趋势、实质性议题,阐释ESG对企业的战略、管理、品牌等多重价值,提出ESG战略构建路径,并结合英伟达、台积电等头部企业典型实践,为半导体企业落地ESG战略提供参考,助力行业在技术创新与可持续发展双轮驱动下实现高质量发展,推动全球半导体产业向绿色、包容、可持续的方向迈进。
资源名称:荣续智库《2024年半导体行业ESG发展白皮书》59页




















精选行业报告
每日分享
进入会员星球
添加小助手
微信号丨Blue_Leneo
免责说明
我们尊重知识产权,只做内容的收集、整理及分享,报告内容来自公开专业渠道,版权归原作者所有,通过公开合法渠道获得,如涉及侵权,请及时联系我们删除,如对报告内容存疑,请与撰写、发布机构联系。
END



