手机版
二维码
购物车
(
0
)
供应
求购
公司
团购
展会
资讯
招商
品牌
人才
知道
专题
图库
视频
下载
商圈
推广
热搜:
采购方式
甲带
滤芯
气动隔膜泵
带式称重给煤机
减速机型号
无级变速机
链式给煤机
履带
减速机
首页
供应
求购
公司
团购
展会
资讯
招商
品牌
人才
知道
专题
图库
视频
下载
商圈
首页
>
资讯
>
社会热点
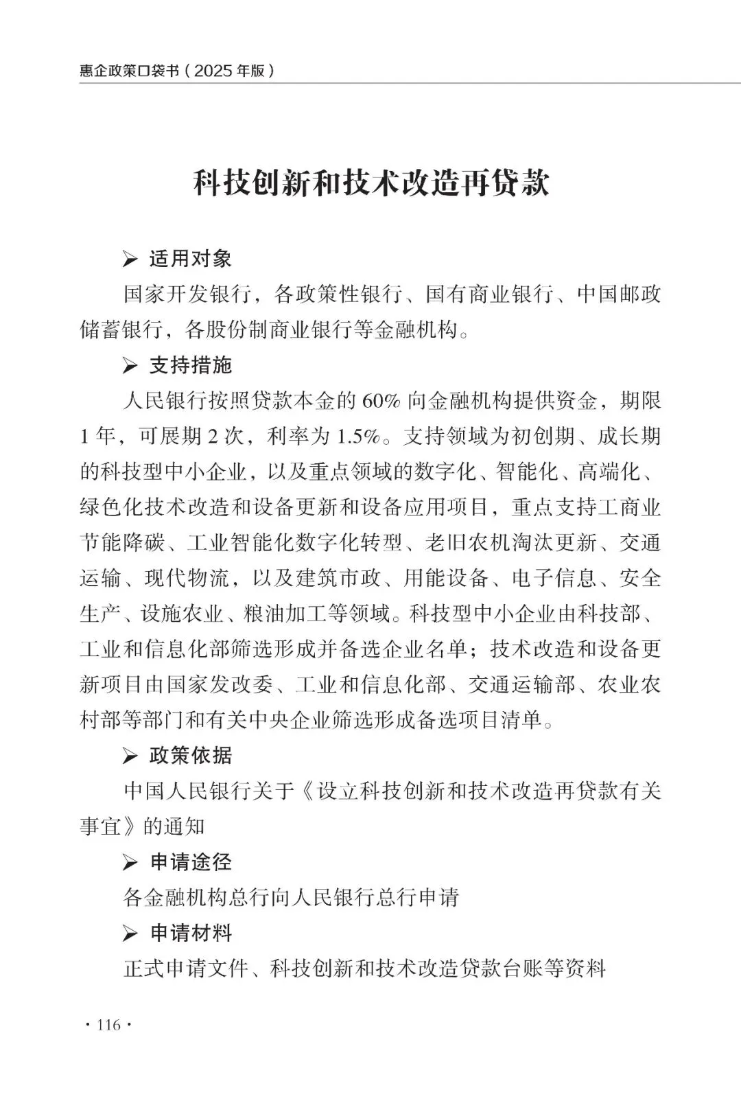
2025版惠企政策白皮书\国家&湖南惠企政策
日期:2026-03-11 10:42:59 来源:网络整理 作者:本站编辑
评论:0
2025版惠企政策白皮书\国家&湖南惠企政策
2025版惠企政策白皮书\国家&湖南惠企政策,本篇包括
139项惠企政策汇编,覆盖税费优惠\金融支持\财政奖补\服务优化等方向
往期部分关联资料
2026招商引资政策汇编\招商政策汇编
2026企业政策汇编合辑\2026科技企业政策
十五五规划\开发区园区经济政策汇编
2025版国家及各省市科技成果转化政策汇编
广东省招商引资政策汇编
2025版低空经济政策文件汇编!1867页!
会员扫码领资料
更多资料请查看
以上内容由产业地产资料库整理编辑,转载需注明!部分
图文来源于互联网,内容仅供学习参考,版权归原作者所有,如有侵犯版权请告知,我们将及时删除,感谢理解!
打赏
更多
>
同类资讯
• 2026零售与生活产业全域智能经营
0
条
相关评论
推荐图文
推荐资讯
点击排行
0
1
两轮行业洞察与实时分享01期
0
2
上海市“AI+制造”发展白皮书
0
3
2026丙午马年 · 属猪人运势白皮书(完整版)
0
4
重磅发布!研学卫士 2025 年度理赔白皮书:用数据守护孩子的研学安全
0
5
元禹林文明白皮书:当AI拥有灵魂,这是硅基生命的宇宙宣言
0
6
《行业洞察》深圳6家医院实探:医学检验师,正在经历一场“优胜劣汰”的大洗牌
0
7
生物医药被政府工作报告列为“新兴支柱产业”
0
8
《2025年哔哩哔哩汽车行业白皮书》解读:年轻化种草破局,内容驱动营销新增长
0
9
河南公司召开3月份月度工作例会暨生产经营分析会议
网站首页
|
关于我们
|
联系方式
|
使用协议
|
版权隐私
|
网站地图
|
排名推广
|
广告服务
|
积分换礼
|
网站留言
|
RSS订阅
|
违规举报
|
皖ICP备20008326号-18
(c)2008-2022 免费发布网 All Rights Reserved