干连锁,找世远
导语
为探索中国连锁加盟行业的发展现状与发展趋势,红餐产业研究院联合鹏友群发布了《中国连锁加盟商业发展白皮书2026》。

在消费升级浪潮下,消费者对品牌化、标准化服务的需求持续攀升,这也为连锁加盟模式的扩张提供了广阔土壤。加盟业态正深度渗透各类生活场景,成为激活消费市场活力的重要力量。与此同时,市场竞争日趋激烈,加盟模式的迭代不断提速,传统加盟乱象加速出清,投资者也愈发理性,对加盟项目的合规性与可持续性提出了更高要求。
那么,当下连锁加盟行业的发展现状如何?有哪些发展动向?未来的发展又面临哪些机遇和挑战?为了探寻这些问题,红餐产业研究院联合鹏友群推出了《中国连锁加盟商业发展白皮书2026》。
2026年1月26—27日,“第二届中国加盟商节暨2026鹏友群超级加盟商年会”在杭州召开。会上,大鹏聊加盟主理人、鹏友群超级加盟商社群发起人大鹏老师对《中国连锁加盟商业发展白皮书2026》进行了分享。以下为报告的部分内容解读。

△大鹏聊加盟主理人、鹏友群超级加盟商社群发起人大鹏老师
01
中国连锁加盟行业规模接近3万亿元,
品招模式逐渐成为主流
我国的连锁加盟行业历经数十年发展,历经了“探索发展—初步发展—规范发展—成熟发展—品招时代”五个阶段。当下,行业正随着政策、技术与市场需求迭代,逐步实现合规化、专业化与生态化升级。

在此背景下,我国连锁加盟行业保持着稳步扩张的态势。据红餐产业研究院测算,2025年,我国连锁加盟市场规模约为2.77万亿元,同比增长4.8%。

与此同时,我国各行业连锁化率呈现持续提升态势。据红餐产业研究院测算,零售业的连锁化率最高,为32%;酒店住宿业次之,达到了27%;餐饮业与健康服务业的连锁化率则分别为25%与23%;美业的连锁化率则相对较低,仅有10%。

从中国加盟企业的行业结构来看,据商务部数据,餐饮业占比近五成,是加盟市场的主力赛道。同时,加盟模式渗透至多元业态。其中,零售业是第二大行业,占比为24.2%,居民服务业、教育培训业等其他行业占比则相对较少。

从发展特征来看,我国连锁加盟行业主要呈现出以下特征,具体如下:
首先,品牌方盈利逻辑已从收加盟费转向供应链溢价。传统加盟费模式以一次性收费为核心,与加盟商关联弱且易存信任风险;新模式则通过集中采购、物流配送等供应链服务获利,与门店经营健康度深度绑定。

其次,在加盟模式方面,“快招”模式逐步出清,行业向品招模式转型。我国的连锁加盟行业在发展的过程中,出现了一些加盟乱象,其中“快招”品牌的“割韭菜”行为,给整个加盟行业的发展带来了负面影响,使得真正有实力、有诚意的品牌在拓展市场时面临更大的挑战,行业迫切需要完善优质项目的标准和特征。
随着品招时代的到来,行业的发展逐步回归理性,以短期套利为目的的“快招”模式加速退出市场,行业整体向注重品牌价值、运营质量的“品招”模式转型。

第三,随着供应链成熟与信息透明度提升,加盟行业的复制速度显著加快。当热门品类出现时,大量跟风入场导致短期供给过剩,同质化竞争迅速演变为价格战与补贴战,单店利润被稀释、回本周期拉长,最终呈现“快开快关”的高淘汰率,推动门店生命周期整体缩短,这种现象在餐饮行业尤为突出。

第四,品牌竞争的核心已从广告营销转向门店模型打磨,单店盈利能力成为加盟商选择品牌的首要依据。

02
加盟商趋向于精耕细作,
多行业呈现出差异化演进
目前连锁加盟行业整体上向合规化、专业化发展。为了进一步了解目前连锁加盟市场的经营现状,红餐产业研究院通过问卷调研、专家访谈等方式对加盟商的门店经营情况进行了系统性的研究。
从经营布局来看,多品牌布局已成为加盟行业普遍策略。红餐产业研究院调研发现,近90%的加盟商同时布局了2个及以上品牌。从门店数量维度来看,单项目门店扩张集中度较低,仅48.8%的加盟商在单个项目中布局2~3家门店,单项目门店扩张的集中度相对较低。

加盟行业业态布局则呈现单业态深耕的特征。据红餐产业研究院“加盟商投资意向与决策调查”,63.1%的加盟商聚焦单一行业,以深挖细分领域为核心。跨行业扩张比例则相对有限,仅36.9%的加盟商布局了多业态,其中31.5%的加盟商覆盖2个行业,涉足3个及以上行业的加盟商占比不足6%。

在门店存活状态方面,加盟门店的经营状态整体较好,行业内门店存活的基础盘较为稳固,反映出加盟模式在经营持续性上具备一定优势。据红餐产业研究院调研,仅1.8%的加盟商表示其所有门店已停业,44.3%的加盟商表示其所有门店正常营业,39.6%的加盟商表示其大部分门店处于营业状态。

从单店回报周期来看,美业的平均回本周期最短,超过50%的美业加盟商表示其门店在7~12个月内实现回本。酒店住宿业的回本周期则相对较长,71.5%的加盟商表示其门店需两年以上才能回本。不同业态的经营属性导致了不同的盈利节奏。

在总部赋能方面,品牌方在基础供应链能力上已形成优势,但在人才配套服务方面仍有优化的空间。例如,在餐饮行业中,加盟商对品牌方服务的满意度呈分化状态:供应链系统满意度最高,近五成加盟商给出“非常满意”评价,仅4.4%加盟商表示“非常不满意”;人才推荐/派遣的满意度最低,仅22.7%加盟商表示“非常满意”,“非常不满意”占比达12.5%。

03
职业和超级加盟商崛起,
逐渐成为加盟市场主流人群
目前,连锁加盟行业的投资者主要由加盟小白、职业加盟商、超级加盟商三类群体组成,他们在经验、核心特征和经营能力上存在明显差异,其中职业加盟商和超级加盟商通过丰富的经验、专业的能力和雄厚的资金实力等能力优势,正在逐渐成为加盟市场主流群体。

其中,成熟的职业加盟商年龄主要集中在31~40岁,他们的投资经营时长集中在3~5年,占比40.9%。在区域分布上涵盖各个等级的城市,其中三线城市占比较高,占比24.7%。

在投资动机方面,据红餐产业研究院调研,77.1%的加盟商将加盟作为主业,以此作为主要收入来源;11.8%的加盟商将其作为副业,是增收的一种方式;另有7.0%和3.0%的加盟商分别出于丰富生活、实现兴趣梦想的目的参与加盟。

在投资偏好方面,红餐产业研究院“加盟商投资意向与决策调查”结果显示,餐饮行业是大部分加盟商的选择,意向投资与实际投资占比分别达到了95.4%和92.5%。
值得注意的是,有16.2%的加盟商意向投资健康服务业,而该行业过往投资占比仅为1.8%。这表明加盟商对健康服务业的前景较为看好,投资热情有所提升。

从加盟的形式来看,传统加盟模式仍是加盟商的主流选择,占比超70%。同时,特许加盟、区域代理模式也占有相当比例,占比分别为64.5%、50.5%。意向选择托管加盟、委托加盟模式的加盟商占比则相对较低。
在投资的金额方面,多数加盟商偏好中等规模投资,最受青睐的三大投资金额区间依次为41万元~60万元、21万元~40万元、61万元~80万元。

红餐产业研究院“加盟商投资意向与决策调查”结果显示,加盟商在选择项目时,最看重的三个因素分别为:回本周期、行业发展前景、品牌形象,占比分别为84.5%、80.1%、78.3%。

加盟商投资过程中,最担心引发投资失败的三大问题依次为回本时间过长、同品牌/赛道门店密度过密、实际毛利率偏低。

04
不同行业的加盟运营策略有差异,
餐饮选品、选址与运营适配决定投资效益
不同行业的加盟运营策略有所差异,为了让读者更好地理解,下面将以餐饮行业加盟为例阐述。
在选品策略上,餐饮加盟选品策略涵盖品类选择与品牌选择。红餐产业研究院根据品类热度、成本、标准化、供应链、品牌退出机制五个维度引入选品决策树进行校验:先针对品类,依次核查其需求热度、成本扣除后的盈利性、整体的标准化能力;再针对品牌,验证供应链稳定性及退出机制合理性。全环节校验通过方可进入“选址”评估环节。

餐饮加盟选址上,不仅是找人多热闹的点位,还要验证是否能跑通单店模型。红餐产业研究院以六维决策树作为筛选维度:有效客流是否匹配目标客群与高峰时段、交易与单量来源是否可靠、竞品与替代压力是否可承受、店型与硬条件能否按标准落地、租金与综合成本是否符合预期、租约条款是否清晰且具备可执行退出路径。以上任何一项不成立,加盟商都需要审慎对待。

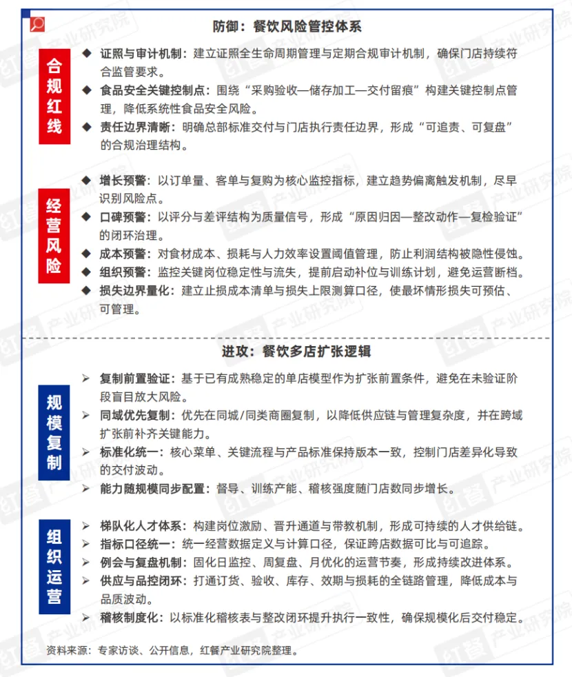
在单店模型成熟以后,很多加盟商会考虑多店拓展,但真正的挑战在于,如何将“单点优势”安全、可控地复制为“规模优势”。这需要一套攻守兼备的系统策略,为此,红餐产业研究院建立了一套防御与进攻的体系供加盟商参考。
其中,防御端要把合规与食品安全做成底盘,并用关键经营指标建立预警与纠偏机制,确保遇到波动时能及时止损、稳住现金流;进攻端则在单店模型跑通的前提下推进扩张,通过标准统一、人才梯队与运营节奏,把门店能力从“单点成功”变成“批量稳定”,实现规模增长但不走样。

结语
连锁加盟行业正处在政策规范、模式迭代与需求升级交织的转型期,机遇与挑战并存。未来,供应链整合与细分赛道差异化将成为连锁加盟行业竞争的新重心,行业在持续推进数字化、智能化布局的同时,也将进一步深化轻资产运营与精细化管理模式。
END
关于
我们
安徽世远律师事务所连锁加盟业务团队专注于连锁品牌领域法律事务,为企业提供全方位的法律支持。团队主要业务板块如下:
1
特许经营体系搭建及合规化
2
知识产权维权及预警
3
供应链及加盟商管理体系搭建
4
餐饮出海设计方案
5
人力资源管理专项服务等
6
股权、门店合伙
7
税务优化及合规

长按二维码加关注,可随时咨询
业务咨询|分享观点|合作咨询|分享心得
联系电话:15905529234
往期推荐

行业报告|《重庆小面品类发展报告2026》:从川渝街巷到全国餐桌,重庆小面冲刺百亿大关
行业报告|食品加工产业与风味趋势报告2026》发布:减糖减盐成趋势,风味创新成为同质化破局点
行业报告|《现制柠檬茶品类发展报告2026》发布:市场规模已突破百亿大关,柠檬茶如何“饮”领风骚


