
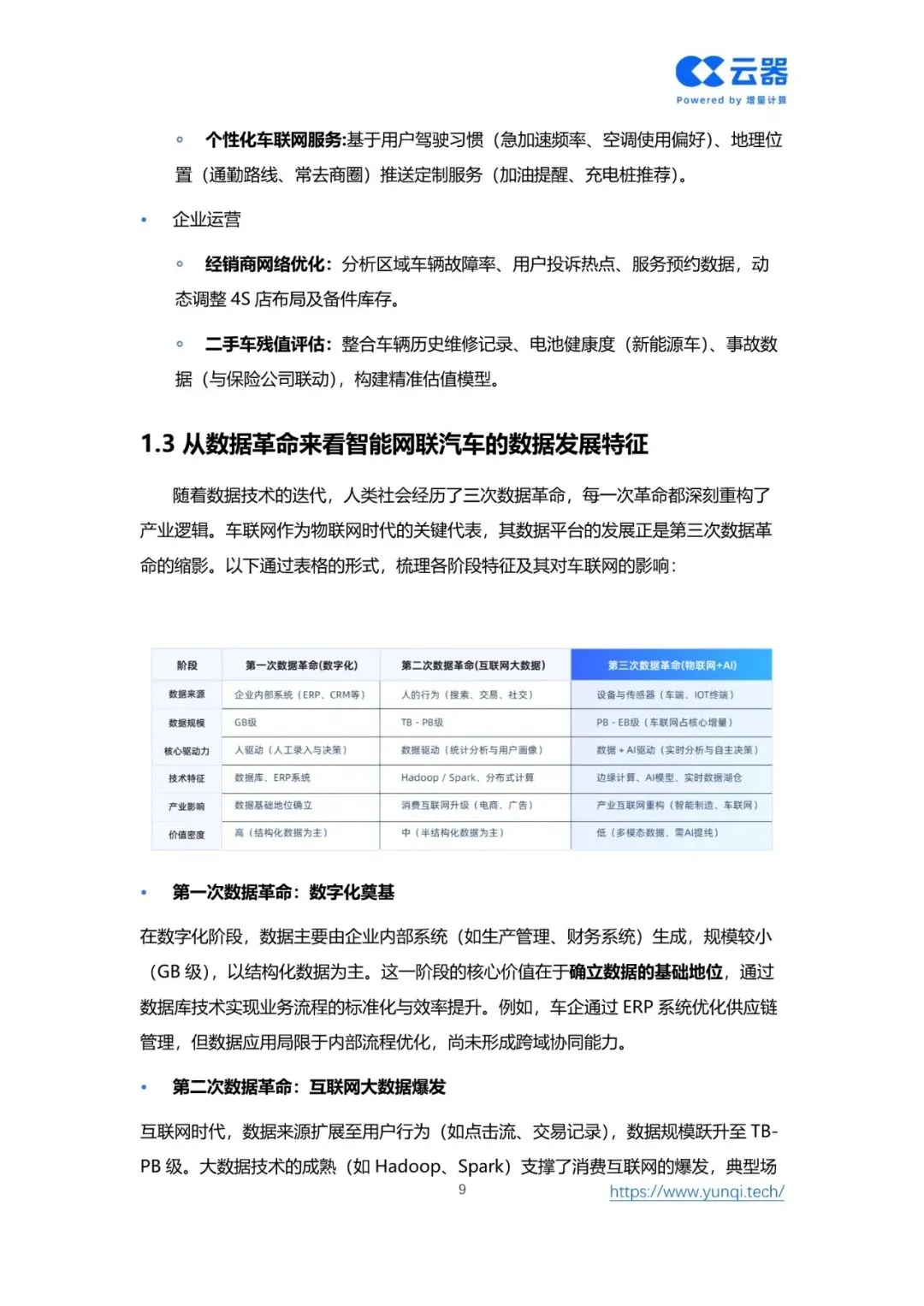
随着汽车产业从传统燃油车向新能源汽车加速转型,汽车的角色已从单一的“出行工具”演变为承载多元生态能力的“智能终端”。这一变革的核心驱动力在于新能源、数字化与智能化的深度融合,而汽车网联及相关数据平台作为关键基础设施,正成为支撑车企商业模式升级的核心引擎。
以下为报告节选:


















需要批量下载和及时更新最新汽车行业分析报告的朋友,可以加入我们的《车友圈》分享会,大量的中外文精品汽车行业分析报告及各类专题资料将会优先分享到车友圈中,加入即可下载全部报告。
《车友圈》加入请扫描以下二维码
↓↓↓

PS:加入《车友圈》1年内可免费下载《车友圈》内所有的报告,包括:智能网联、新能源、共享出行及传统汽车行业报告等,目前每天仍会新增至少1篇行业报告,欢迎加入。
如果你觉得本期分享的行业报告资料有帮助,欢迎把文章分享给身边更多的朋友~~~更多最新行业报告,请加入车友圈~
温馨提示:有任何问题可咨询相关工作人员,微信号:qichezhidi

长按上方二维码一键添加小编


