
报告来源:公开整理
下载报告:订阅〔研报合集〕vip权益
粉丝福利:免费领取 9000+ 精选报告
(每日分享最新重磅报告,与投资人、创业者、行业研究员、企业高管等群成员互动交流,实现人脉拓展、资源对接、项目合作等)
跨端生态正成为推动数字经济发展的重要力量。随着PC市场回暖及AI技术普及,跨端体验从概念走向日常,用户时长与付费意愿显著提升。白皮书识别出五类典型跨端用户,揭示其多样化需求与付费意愿,指出体验连贯性与隐私安全是关键。
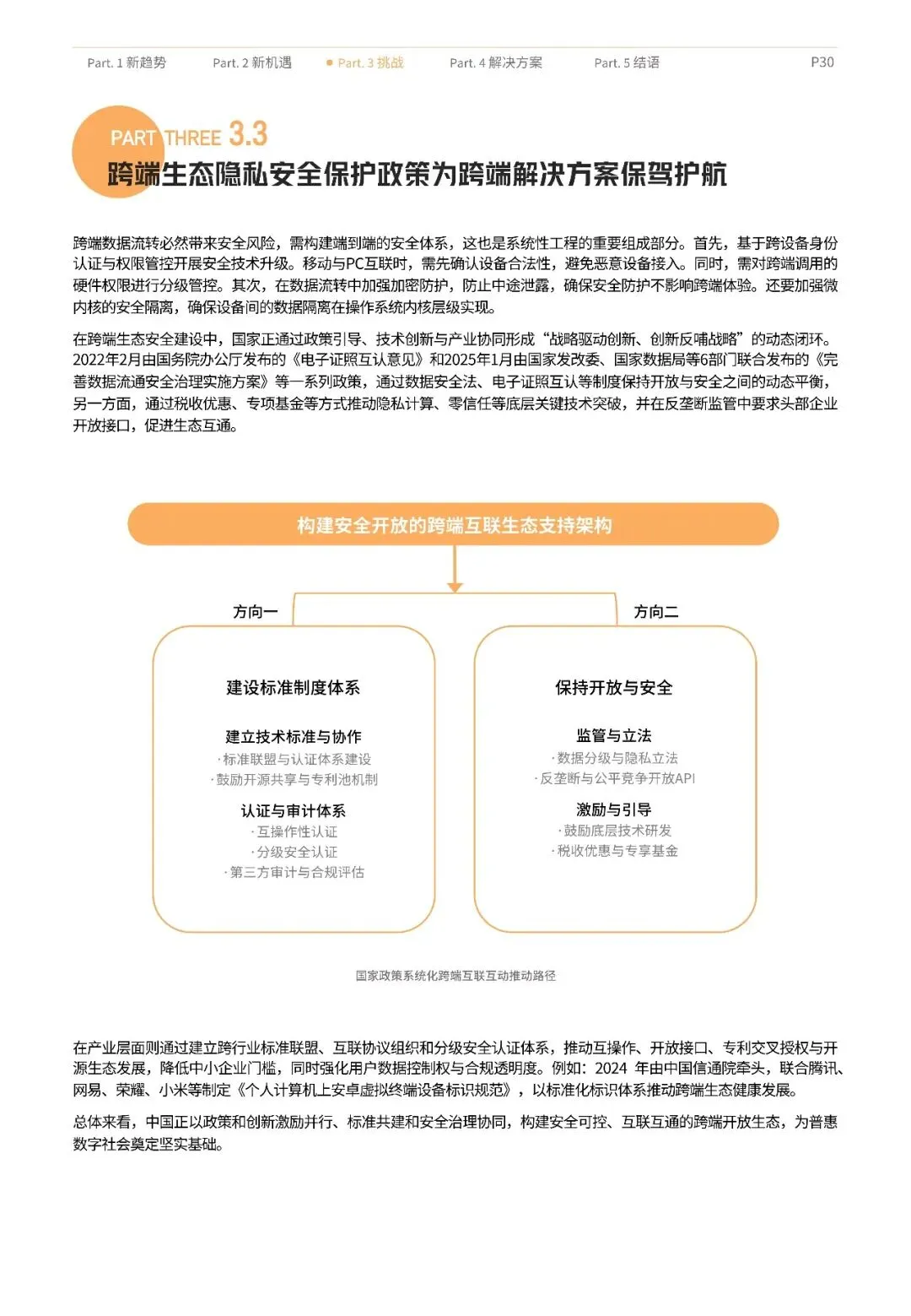
开发者面临生态壁垒、体验割裂及合规风险等挑战,但跨端互补成为新增长点。科技厂商如英特尔、微软通过技术创新推动生态融合,提供跨端解决方案。国家政策与产业协同构建安全开放的跨端生态,促进数据流通与技术创新。
腾讯等平台企业通过跨端开放平台,提供一站式商业化解决方案,降低开发者参与门槛,共同构建健康、可持续的跨端商业生态。未来,跨端生态将向智能化、全球化方向发展,成为智能终端产业增长的核心引擎。






































快速把握市场格局,了解企业分布。 获取关键数据,如规模、增长、价格。 洞察技术发展趋势,把握创新方向。 分析市场走向,预测需求与热点。 评估政策影响,理解政策导向。 剖析竞争对手,了解其战略与产品。 发现行业机遇与挑战,提前布局。 获得专业见解,借鉴成功与失败经验。 为决策提供信息,降低风险。
助企业战略规划,明确发展方向。 优化企业运营,提升资源利用效率。 助投资者评估价值,降低投资风险。 为政策制定提供参考,引导产业升级。 推动行业创新,提升竞争力。 促进企业合作,实现资源共享。 提高应变能力,快速响应市场变化。 构建可持续行业生态。 提升行业认知与决策水平。


