推广 热搜: 采购方式  甲带  滤芯  气动隔膜泵  带式称重给煤机  减速机型号  减速机  链式给煤机  履带  无级变速机 

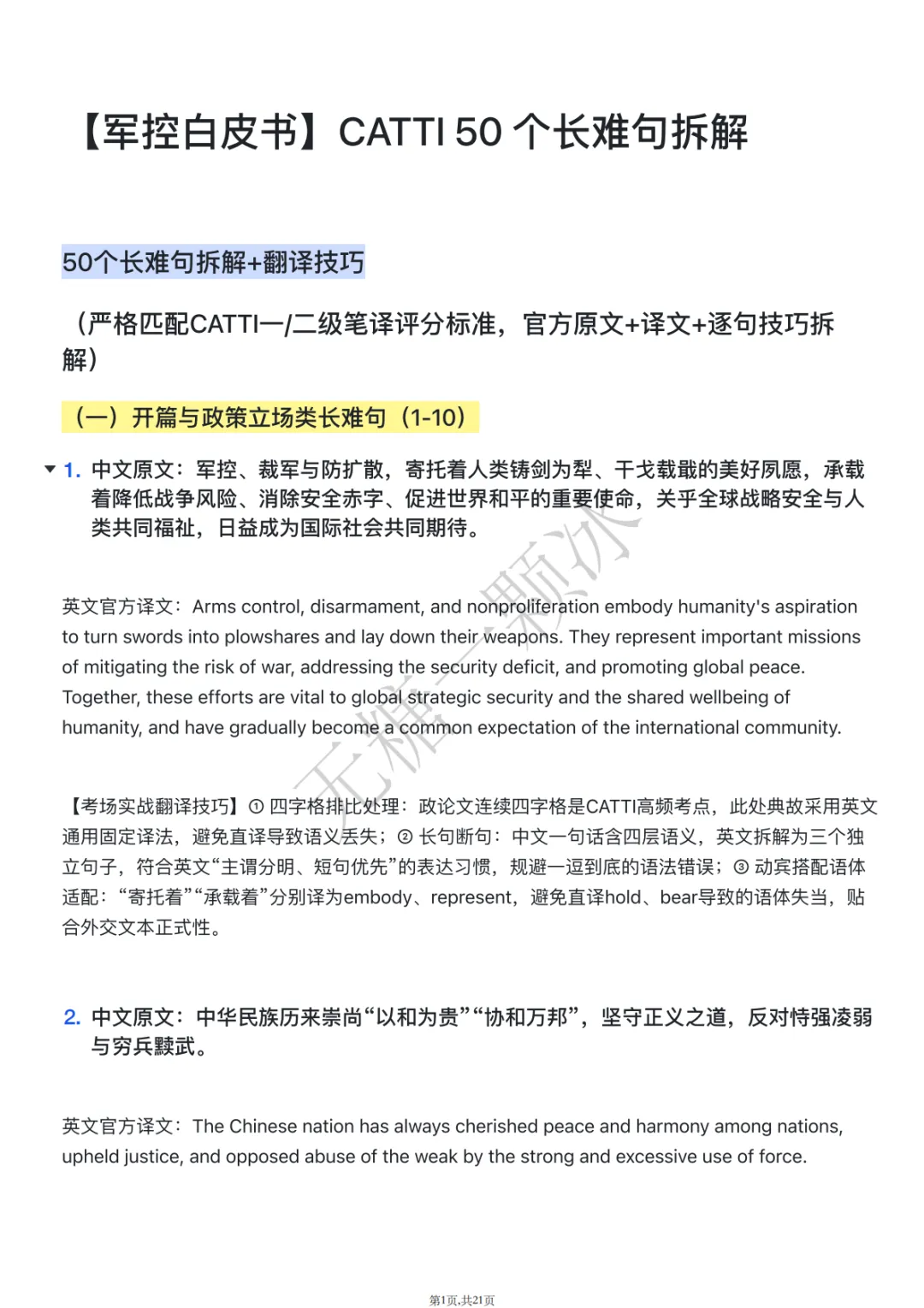
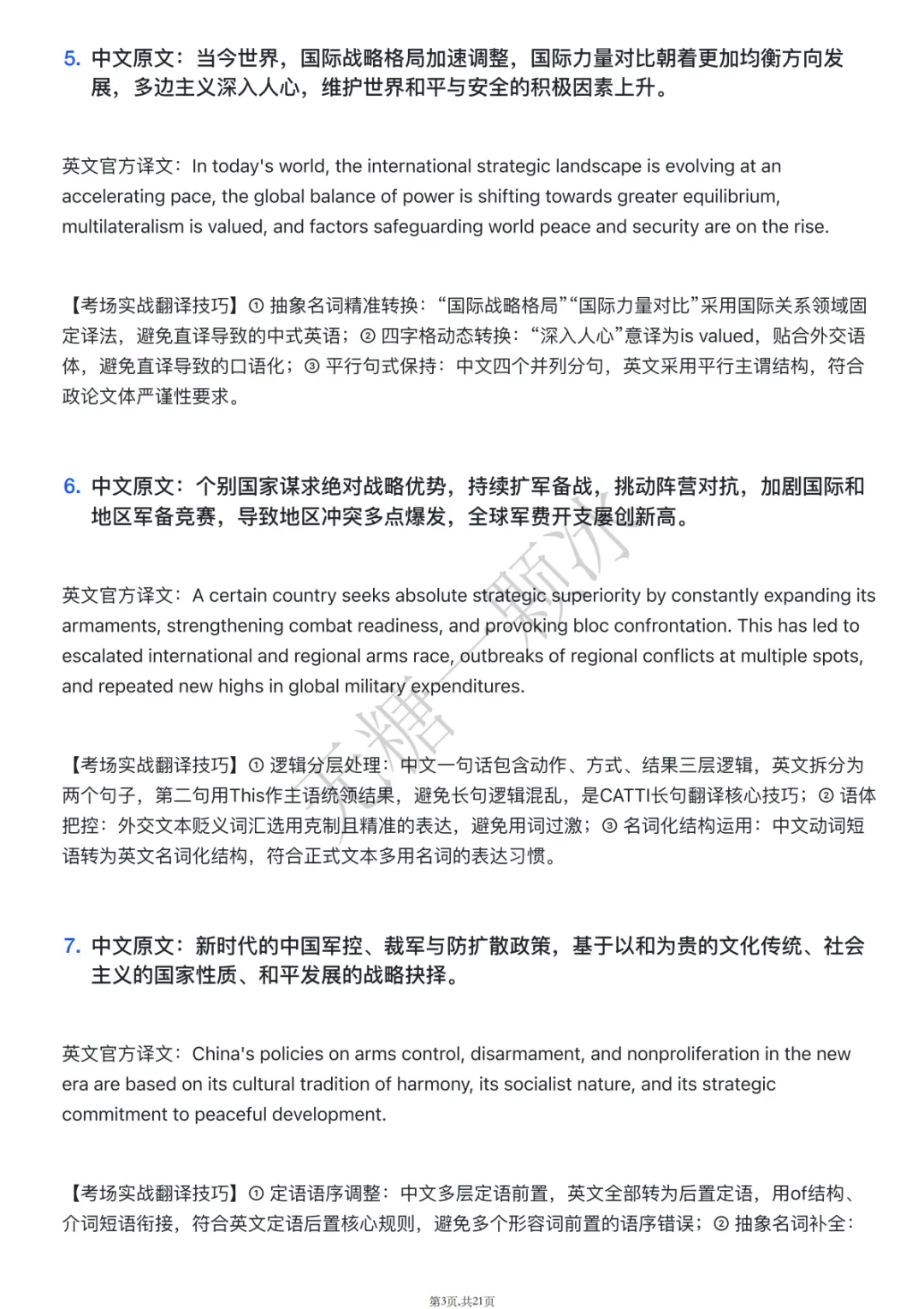
【军控白皮书】CATTI 50个长难句拆解

   日期:2026-03-07 12:12:30     来源:网络整理    作者:本站编辑    评论:0    
【军控白皮书】CATTI 50个长难句拆解
✅ 详细g方原文+译文+逐句技巧拆解 
难度比较适合二级笔译以上学习
文末分享了全文 学去吧~干大事的人

祝你学习愉快~备考顺利!

全文PDF 自取

通过网盘分享的文件:【军控白皮书】CATTI 50 个长难句拆解-无糖一颗冰 20260307.pdf

链接: https://pan.baidu.com/s/1ntt848TMvTa6SIgBJ2Cgkg?pwd=b4mf 

提取码: b4mf 


 
打赏
 
更多>同类资讯
0相关评论

推荐图文
推荐资讯
点击排行
网站首页  |  关于我们  |  联系方式  |  使用协议  |  版权隐私  |  网站地图  |  排名推广  |  广告服务  |  积分换礼  |  网站留言  |  RSS订阅  |  违规举报  |  皖ICP备20008326号-18
Powered By DESTOON