推广 热搜: 采购方式  甲带  滤芯  气动隔膜泵  带式称重给煤机  减速机型号  减速机  链式给煤机  履带  无级变速机 

2026届上海小升初白皮书(PDF免费分享)

   日期:2026-03-07 10:12:54     来源:网络整理    作者:本站编辑    评论:0    
2026届上海小升初白皮书(PDF免费分享)

?今天给大家分享上海小升初白皮书!

✅公民同招、民办摇号、三公选拔、公办对口全覆盖,按政策、路径、时间、材料、择校、避坑六大模块整理,适配上海 16 区最新规则,家长直接照着规划不踩坑。

?今天给大家分享?

长按扫码↓添加老师,领取完整版资料

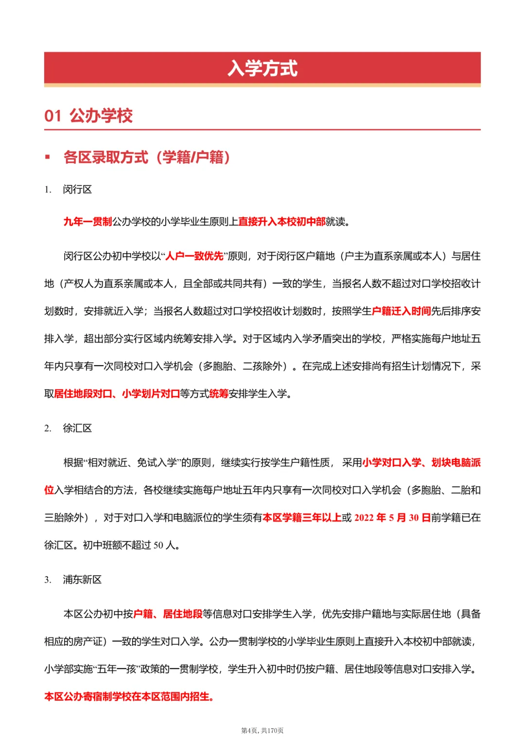
资料预览

长按扫码↓添加老师,领取完整版资料

*免责声明:本文资料内容源于网络及家长分享,仅作学习交流,若涉版权问题请联系删除。

 
打赏
 
更多>同类资讯
0相关评论

推荐图文
推荐资讯
点击排行
网站首页  |  关于我们  |  联系方式  |  使用协议  |  版权隐私  |  网站地图  |  排名推广  |  广告服务  |  积分换礼  |  网站留言  |  RSS订阅  |  违规举报  |  皖ICP备20008326号-18
Powered By DESTOON