
中国儿童青少年近视发展现状
我国儿童青少年近视患者基数大,近视发生率居高不下,近视防控任务严峻!
根据弗罗斯特沙利文数据显示,近年来我国20岁以下近视患者人数持续增长,预测2025年将达到1.87亿人。根据国家疾控局监测数据显示,我国现阶段儿童青少年总体近视率高达51.9%,近视已成为影响我国国民尤其是儿童青少年眼健康的重大公共卫生问题。

我国儿童青少年随年龄增长,中高度近视比例攀升,近视重度化加剧
我国儿童青少年近视发生率局居高不下,尤其体现在初高中学生当中,升呈现高发化、重度化趋势。根据国家疾控局近视监测数据显示,中度近视占比37%,高度近视达到9.7%,并且随着年龄的增加,中、高度近视占比迅速增加。

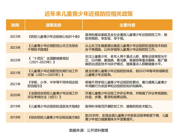
我国相关部门发布多项眼健康相关政策,积极助力近视防控工作
近年来国家出台多项眼健康相关政策,采取多项措施引导儿童青少年近视防控。2024年《近视防治指南》经国家卫健委重新修订后重磅发布,为进一步提高近视防控和诊疗的规范化水平,推动和加强我国近视防治工作。


近视的定义和分类
近视的定义:人眼在调节放松状态下,平行光线经眼球屈光系统后聚焦在视网膜之前,称为近视,是屈光不正的一种类型。

近视的分类:

近视发生的影响因素
近视的发生发展是一个多因素综合作用的过程,主要影响因素可以分为环境因素和遗传因素。低中度近视的发生发展受环境和遗传因素的共同影响;高度近视受遗传因素的作用更为明显。
近视发生的主要因素:环境因素 + 遗传因素
环境因素:


遗传因素:

近视危害的影响广泛且深远,覆盖我们生活的各个层面,亟需引起重视
近视并不是单一疾病,可能伴发多种眼部疾病,严重影响人们生理健康;除了生理影响以外,近视还会对心理、职业、生活质量、经济社会等多方面造成影响。


儿童青少年近视防控科学认知
多数家长对近视防控认知不足,无法科学有效地帮助孩子进行近视防治
调研显示,绝大多数父母仅了解基础的近视防控知识,并且无法科学地帮助孩子进行有效的近视预防控制。家长缺乏足够的防控意识和知识储备是影响孩子近视防治意愿和行为的重要因素。


近视预防
6岁学龄前是眼球发育关键期,家长应做好近视预防准备,定期检查视力;6-12岁是近视防控黄金期,需进行系统防控
调研显示,超过40%的父母会在孩子3-6岁期间开始关注孩子的眼部视力健康问题。专家指出,儿童学龄前时预防近视第一阶段,6-12岁是近视的发展期,屈光进展速度快,是近视防控的黄金期。


早期预防、定期检查、增强户外时间是预防近视的关键
在近视预防阶段,减少电子产品的使用、培养用眼习惯是家长通常采取的预防措施。研究表明,户外运动时间是近视的强相关因素,每天2小时以上的户外活动可以大大降低孩子近视的概率。


多数家长近视控制不及时,药物治疗已成为目前主流的防控措施,家长采取意愿度大幅提升
调研显示,约65%的父母在孩子已经达到轻度近视才开始采取防控措施, 家长应尽早介入孩子近视防控,避免错过最佳防控时期。目前家长为孩子采取的主要防控措施主要为药物治疗、框架眼镜、角膜接触镜和手术。近年来,家长采用药物治疗(低浓度阿托品滴眼液)这一防控措施的意愿度大幅提升。
近视控制
框架眼镜|目前最为普遍且简单、安全的近视矫正措施
框架眼镜是目前比较公认的最普遍、最简单安全的近视矫正方式,但在一定程度上给孩子带来户外活动上的不便。单焦镜为临床常见框架眼镜类型,近年来特殊光学设计的框架眼镜也成为临床可供选择的矫正措施,特殊光学设计的框架眼镜对近视进展较快的儿童有一定的控制效果。

角膜塑形镜|一种可逆性非手术的物理矫形方法,需注意规律随诊、预防感染
角膜塑形镜作为一种可逆性非手术的物理矫形方法,在延缓儿童青少年近视进展方面,其控制近视的有效性,受到越来越多医生和近视者的青睐。但相对于其他措施,角膜塑形镜价格昂贵、操作复杂、适配性要求高,同时在治疗期间注意规律随诊、预防感染。

低浓度阿托品滴眼液|是经过循证医学验证能够有效延缓近视进展的药物
低浓度阿托品滴眼液是经过循证医学验证能够有效延缓近视进展的药物,与各种特殊设计的眼镜及接触镜联合应用苟能增强近视控制的效果。低浓度阿托品滴眼液需要在专业医生指导下规范使用,遵医嘱定期随访。



阿托品滴眼液经过多年研究论证,已成为国内外指南共识的一致推荐近视管理药物



儿童青少年近视防控趋势解决方案
安全、有效是多数家长选择阿托品药物治疗近视的主要原因
0.01%阿托品滴眼液是目前唯一经过循证医学验证能够有效延缓近视进展的药物
低浓度阿托品滴眼液的安全性、有效性以及专业医生的使用建议是多数家长选择这一治疗方案的主要原因。
阿托品缓解近视进展的作用机制明确,可通过多种途径综合防控近视进展,是目前唯一经循证医学验证可有效防控近视的药物。


0.01%阿托品滴眼液联合各光学策略可协同增效,提升延缓近视的效果
调研数据显示,56%的父母为孩子选择光学联合药物的联合应用方案来进行近视防控。研究表明,0.01%低浓度阿托品滴眼液与各种特殊设计的眼镜及角膜接触镜联合应用均能增强近视控制的效果。


0.01%阿托品滴眼液兼具疗效和安全性,是现阶段儿童青少年近视防控的合理浓度
多数消费者认为在阿托品滴眼液的浓度选择上应遵循医嘱。研究表明,0.01%阿托品滴眼液兼具疗效和安全性,是现阶段防控儿童青少年近视的合理浓度,也是多数家长主流的购买浓度。

世界范围内多项研究对0.01%阿托品滴眼液安全性循证充分,长期使用具有良好的安全性
药物安全性是目前消费者主要存在的顾虑,但世界范围内多项关于0.01%阿托品滴眼液安全性研究发表,安全性循证充分。即便存在的不良反应多为一过性或逐步可耐受,长期使用具有良好的全身与局部安全性。


0.01%阿托品滴眼液近视防控持续效果最佳,需长期坚持使用保证更好的防控效果



未来发展
儿童青少年近视防控研究展望




数据来源 & 参考文献:
1.https://www.gov.cn/zhengce/jiedu/tujie/202403/content_6939330.htm
2.国家卫生健康委办公厅关于印发近视防治指南(2024年版)的通知. http://www.nhc.gov.cn/yzygj/s7653/202405/b6edbd0bf3a64ecc8cef30d72f80ed9e.shtml
3.中华预防医学会公共卫生眼科分会. 儿童青少年近视防控公共卫生策策略分期专家共识(2022). 中华预防医学杂志,2023,57(06):806-814.
4.国家卫生健康委办公厅关于印发近视防治指南(2024年版)的通知.
5.尚博宇, 等. 青少年近视危险因素及防控措施现状[J]. 医学综述, 2021, 27(15):6.
7.Morgan IG , Wu PC , Ostrin LA , et al. IMI risk factors for myopia[J]. Invest Ophthalmol Vis Sci, 2021, 62(5):3.
8.https://myopiainstitute.org/myopia-infographics/
9.广东省疾病预防控制中心,《学前、小学、中学等不同学段近视防控指引》,2023
10.《2020中国青少年近视防控大数据报告》
11.肖晖,熊芬,陈健,等. 框架眼镜佩戴对儿童低度近视发展变化的影响. 中国当代医药, 2020, 27 (33): 118-120.
12.吴劲松.框架眼镜不同配戴方式对7-16岁低度近视患儿近视进展的影响. 九江市医学会眼科学分会第十次学术会议论文汇编
13.《近视管理白皮书2022》
14.国家卫生健康委办公厅关于印发近视防治指南(2024年版)的通知.
15.《近视管理白皮书2019》
16.桑慧颖,张鑫.角膜塑形术矫正近视的疗效观察及护理干预[J].实用临床医药杂志,2014,18(06):98-100.
17.国家卫生健康委办公厅关于印发近视防治指南(2024年版)的通知.
18.宫博腾. 阿托品控制近视相关机制研究进展. 中华实验眼科杂志,2018,36(12):951-955.
19.Mathis U, et al. Studies on the interactions of retinal dopamine with choroidal thickness in the chicken. Graefes Arch Clin Exp Ophthalmol. 2023 Feb;261(2):409-425。
20.Zhou X, et al. Increased Choroidal Blood Perfusion Can Inhibit Form Deprivation Myopia in Guinea Pigs. Invest Ophthalmol Vis Sci. 2020 Nov 2;61(13):25.
21.Gallego P, et al. Scleral changes induced by atropine in chicks as an experimental model of myopia. Ophthalmic Physiol Opt. 2012 Nov;32(6):478-84.
22.《低浓度阿托品滴眼液在儿童青少年近视防控中的应用专家共识(2022)》
23.Chia A, et al. Five-Year Clinical Trial on Atropine for the Treatment of Myopia 2: Myopia Control with Atropine 0.01% Eyedrops. Ophthalmology.
24.Chuang MN, et al. Stepwise low concentration atropine for myopic control: a 10-year cohort study. Sci Rep, 2021, 11(1):17344. Published 2021 Aug 30.
25.José-María Sánchez-González et al. J Clin Med. 2020 Jul 24;9(8):2371.
26.Nucci P, et al. PLoS One. 2023;18(2):e0281816.
27.Kinoshita N, et al. Sci Rep. 2020 Jul 29;10(1):12750.
28.Du L,et al. Ophthalmol Ther. 2023 Oct;12(5):2557-2568.
29.中华医学会眼科学分会眼视光学组,等. 低浓度阿托品滴眼液在儿童青少年近视防控中的应用专家共识(2022). 中华眼视光学与视觉科学杂志,2022,24(6):401-409.
30.Chia A, et al. Five-Year Clinical Trial on Atropine for the Treatment of Myopia 2: Myopia Control with Atropine 0.01% Eyedrops. Ophthalmology.


