
当然有问题!尤其是在承包商的工作中,往往会习惯性认为持证电工多干活,高压电工干低压电工的活、高处作业人员干电工的活、电工干焊接气割的活……那么问题来了,什么样才算“持证”?电工“一专多能”又为何不可?直到最近看到这样一个报告,才恍然大悟:
3名作业人员因扩大作业范围,违章作业而导致触电灼伤!事件调查显示,事件直接原因是:2名作业人员(持有低压电工证)直接使用普通万用表(量程1000V)对10kV联络开关051A柜内裸露带电的出线侧电缆进行测量,造成短路产生电弧,灼伤人员。而事件定性为特种作业持证上岗管理混乱,属于违章作业!
原来,《特种作业人员安全技术培训考核管理规定》规定:高压电工作业指对1千伏(kV)及以上的高压电气设备进行运行、维护、安装、检修、改造、施工、调试、试验及绝缘工、器具进行试验的作业;低压电工作业指对1千伏(kV)以下的低压电气设备进行安装、调试、运行操作、维护、检修、改造施工和试验的作业。低压电工资格证从事高压等级电气设备检修工作,属于违规;开展相关作业,属于违章。
综上所述,不同工种交叉作业,但只持一个证,都属于“未持证上岗”,不但严重违章,而且还涉嫌违法!同时也在提醒广大电工要遵章守纪,不为别的,只为最大限度地保护每位作业人员(尤其是特种作业人员)免受伤害!最后忍不住问一句:奋斗在一线的电工们,您们持证了吗?
高压电工证操作低压作业,意见稿已经出来了。未来可能可以。
小编挑选了征求意见稿和原目录的几个主要变化以及调整说明,方便大家快速查阅。
01删除部分
1.电工作业类别。
删除“防爆电气作业”1 个操作项目,将相关要求融入“高压电工作业”“低压电工作业”操作项目。明确取得高压电工特种作业操作证可以从事低压电工作业。
【截图如下↓↓点击图片可放大查看】


2.金属非金属矿山安全作业类别。
删除“金属非金属矿山安全检查作业”、“金属非金属矿山井下电气作业”、“金属非金属矿山爆破作业”3 个操作项目。


02增加部分
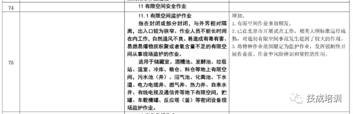
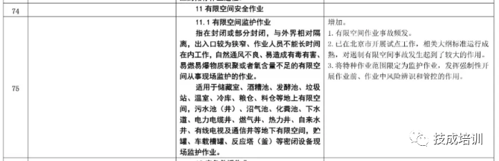
1.增加有限空间安全作业类别。
设“有限空间监护作业”1个操作项目。

2.增加应急救援作业类别。
设“矿山救援作业”“危险化学品救援作业”“建筑物坍塌救援作业”“水域救援作业”“高空救援作业”“直升机救援作业”6 个操作项目。

3.在危险化学品安全作业类别中,增加“新型煤化工工艺作业”“电石生产工艺作业”“偶氮化工艺作业”“重点监管的危险化学品仓储作业”4 个操作项目。


03调整部分
1.高处作业类别。
将原“高处安装、维护、拆除作业”拆分为“悬空作业”和“攀登作业”2 个操作项目。


2.制冷与空调作业类别。
将原“制冷与空调设备运行操作作业”“制冷与空调设备安装修理作业”2 个操作项目修改为“制冷设备运行、安装、修理操作作业”和“空调设备运行、安装、修理操作作业”2 个操作项目。


三级配电二级漏保、一机一闸一漏一箱
配电箱(柜)适用于施工现场及户外临时用电,应满足“三级配电二级漏保、一机一闸一漏一箱”配电及保护的使用要求。配电箱(柜)、开关箱的材质选用、制作工艺、箱内电气元件的选择、配置应符合国家相关标准,产品应通过CCC认证。配电箱(柜)的壳体采用冷轧钢板制作,防雨、防尘、户外型,采用钢板厚度符合标准要求,经久耐用。
配电箱(柜)、开关箱应分设N线、PE线端子板,进出线必须通过端子板做可靠连接。N线端子板必须与金属电器安装板绝缘;PE线端子板必须与金属电器安装板做电气连接。进出线中的N线必须通过N线端子板连接;PE线必须通过PE线端子板连接。PE线与端子板连接必须采用电气连接,电气连接点的数量应比箱体内回路数量多2个,1个为PE线进箱体的连接点,1个为重复接地的连接点。
三级配电设置示例
一
总配电箱(柜)
内设400A-630A具有隔离功能的DZ20型透明塑壳断路器作为主开关,分路设置4-8路采用具有隔离功能的DZ20系列160A-250A透明塑壳断路器,配备DZ20L(DZ15L)透明漏电开关或LBM-1系列作为漏电保护装置,使之具有欠压、过载、短路、漏电、断相保护功能,同时配备电度表、电压表、电流表、两组电流互感器。漏电保护装置的额定漏电动作电流与额定漏电动作时间的乘积不大于30mA.S。最好选用额定漏电动作电流75-150mA,额定漏电动作时间大于0.1S小于等于0.2S,其动作时间为延时动作型。

总配电柜示意图

总配电柜端子板接点图

总配电柜柜门电气连接点图

四回路配电柜电气系统图

六回路配电柜电气系统图

八回路配电柜电气系统图
二
分配电箱
1
含照明回路分配电箱 (动力回路与照明回路分路配电)
内设200A-250A具有隔离功能的DZ20系列透明塑壳断路器作为主开关(与总配电箱分路设置断路器相适应);采用DZ20或 KDM-1型透明塑壳断路器作为动力分路、照明分路控制开关;各配电回路采用DZ20或KDM-1透明塑壳断路器作为控制开关;PE线连线螺栓、N线接线螺栓根据实际需要配置。

分配电箱示意图

分配电箱N线端子板接点图
分配电箱PE线端子板接点图

分配电箱电气系统图

含塔吊回路分配电箱示意图
(端子板接点及电气连接点图同上)

含塔吊回路分配电箱系统图
2
不含照明回路分配电箱

6-8回路分配电箱示意图
6回路分配电箱含塔吊回路
(端子板接点及电气连接点图同上)

8回路分配电箱系统图

6回路含塔吊回路分配电箱系统图
三
开关箱(一机一闸一漏一箱)
1
地泵等大型设备动力开关箱
内设KDM1或DZ20(160A以上380V)系列透明塑壳断路器作为控制开关,配置DZ20L系列透明漏电断路器或LBM-1系列漏电断路器;PE线端子排为3个接线螺栓。

地泵等大型设备开关箱示意图

地泵等大型设备电气系统图
2
塔式起重机等设备动力开关箱
内设KDM1或DZ20(160A以上380V)系列透明塑壳断路器作为控制开关,配置DZ20L系列透明漏电断路器或LBM-1系列漏电断路器;PE线端子排为3个接线螺栓。

塔式起重机等设备动力开关箱示意图

塔式起重机等动力设备开关箱系统图
3
3.0KW以下用电设备开关箱
内设DZ20(20-40A、380V)或SE,KDMI系列透明塑壳断路器作为控制开关,配置DZ15LE(20-40A)或LBM1系列透明漏电断路器,PE线端子排为4个接线螺栓。

40A以下动力开关箱示意图

动力开关箱端子接点及电气接点连接图

40A以下设备用电开关箱电气系统图
4
5.5KW以上用电设备开关箱
根据所控制设备额定容量选择控制开关及漏电断路器。控制开关为DZ20(SE或KDM1)系列透明塑壳断路器,漏电断路器为DZ15L系列透明系列漏电断路器;PE线接线螺栓为3个。

5.5KW以上设备开关箱示意图

5.5KW以上设备开关箱电气系统图
5
照明开关箱
内设KDM1—T/2(20-40A)断路器,配置DZ15L—20-40/290漏电断路器,PE线螺栓为3个。

照明开关箱示意图

照明开关箱电气系统图
注:开关箱中漏电断路器必须选择额定漏电动作电流不大于30mA,额定漏电动作时间不大于0.1S,电流速断、电磁式电动机保用产品。
总配电箱中漏电断路器应选用配电保护用产品。
配电室布置应符合下列要求
(四)配电室的棚顶与地面的距离不低于3m。
配电箱架设应符合下列要求
(二)配电箱、开关箱在建筑物坠落半径或塔吊臂旋转半径内的必须做双层防护棚,并采取隔离措施。
【附】施工临时用电管理要点
一
临时用电管理
(八)室外220V灯具距地面不得低于3m,室内不得低于2.5m。
二
强制性条文
(十一)对夜间影响飞机或车辆通行的在建工程及机械设备,必须设置醒目的红色信号灯,其电源应设在施工现场总电源开关的前侧,并应设置外电线路停止供电时的应急自备电源。


