2025年Q4移动互联网行业数据研究报告解读(36页附下载)
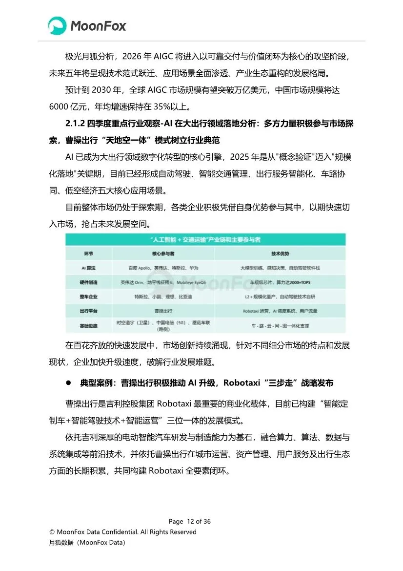
本报告由极光月狐数据(MoonFox Data)于2026年2月发布,核心聚焦2025年第四季度及全年中国移动互联网行业的宏观趋势与细分市场动态。以下是对其核心内容的梳理与解读: ◦ 2025年全年GDP首次突破140万亿元,同比增长5.0%。其中第四季度同比增长4.5%。 ◦ 消费是经济增长的最大贡献者(全年贡献率52.0%),以旧换新等政策效果显著。 ◦ 产业结构上,第三产业(服务业) 贡献突出(四季度贡献率63.2%),信息软件、租赁商务等现代服务业增长迅速。2. 宏观政策“双轨制”:大力扶持AI,持续规范互联网: ◦ AI处于强政策风口:“人工智能+”上升为国家战略(写入“十五五”规划),目标到2027年实现与六大重点领域广泛融合。游戏电竞产业也迎来多地政策回暖(如上海、广州)。 ◦ 互联网强监管常态化:聚焦数据安全(《个人信息出境认证办法》)与公平竞争(新《反不正当竞争法》),为行业划定清晰红线,引导可持续发展。3. 互联网流量变化:存量竞争加剧,下沉与物联网是增量: ◦ 用户规模见顶:移动设备数达12.99亿,四季度用户使用时长相比暑期(三季度)出现下滑,表明市场已彻底进入存量深耕阶段。 ▪ 下沉市场:农村宽带用户持续增长(达2.04亿户),仍有渗透空间。 ▪ 物联网:移动物联网终端用户(28.88亿户)已远超移动电话用户,成为重要的增长极。 ▪ 流量消费:月户均流量(DOU)持续攀升至20.74GB/户·月,用户对网络的重度依赖未变。二、 细分市场发展分析:AI领衔变革,多领域纵深发展• 产业重心转移:报告明确,2025年AI产业重心从“模型参数比拼”转向 “商业价值的深度挖掘与高效兑现”。 ◦ 市场格局:豆包(MAU 2.06亿)和腾讯元宝(MAU 1.06亿)在C端用户规模上领先。腾讯元宝的策略值得关注:通过接入腾讯混元与DeepSeek实现“双模型驱动”,并深度协同微信、QQ等腾讯生态,构建生态化壁垒。 ◦ 技术演进:应用场景从办公向工业、自动驾驶等实体领域延伸。豆包1.8版本在Agent能力、长视频理解上进步显著。• 行业落地典范——大出行:报告以“AI+大出行”为例,说明AI如何与产业结合。曹操出行的案例被重点分析,其依托吉利生态,构建“天地空一体”(卫星+自动驾驶+低空飞行)的Robotaxi模式,展示了AI在复杂场景下解决安全与运营难题的前瞻性探索。• 市场态势:四季度用户规模同比微降0.9%,格局稳定。腾讯视频、爱奇艺、哔哩哔哩、优酷视频、芒果TV稳居前五,进入成熟期竞争。 ◦ 提质减量:全年S+级长剧41部,但TOP20剧集总播放量同比缩减20%,显示平台更聚焦头部精品。 ◦ 口碑与创新:优酷《反人类暴行》(豆瓣8.9分)成为年度口碑标杆;爱奇艺对“唐诡”IP进行全矩阵开发,探索迪士尼式的场域共振模式。 ◦ 核心问题:题材同质化、跟风现象仍是长视频行业痛点。• 未来趋势:长短融合(如B站中视频)与AI赋能创作(从生成到优化)将成为关键发展方向。• 政策环境:监管政策密集出台,聚焦产品质量安全、平台公平治理和直播电商规范,推动行业走向合规化与高质量。• 行业现状:用户规模达11.66亿,增长稳定。直播电商持续冲击传统格局。 ◦ 阿里巴巴:明确“科技+消费”双平台定位,推动天猫与淘宝闪购协同,发力即时零售与跨境电商。 ◦ 京东:上线外卖APP切入即时零售,并深化AI应用以强化供应链优势。• 趋势展望:智慧化转型、场景融合(电商+本地生活)、跨境与农村电商是主要方向。4. 旅游篇:政策红利释放,冰雪游与入境游引爆市场• 政策驱动:国家与地方层面出台多项政策提振文旅消费,推动交通与文旅融合,并放宽入境签证(如对俄罗斯公民试行免签)。 ◦ 冰雪旅游:成为冬季增长引擎,预计2024-2025雪季收入超7200亿元。 ◦ 入境旅游:迎来爆发,政策效果显著(如携程平台俄罗斯入境订单激增)。• 竞争格局:携程在用户规模上优势明显。飞猪等平台则通过发布AI智能体工具(分析、优化、营销、服务助手)赋能商家,提升行业效率。• 政策“两手抓”:国家层面强化审核,整治低俗违规内容;地方层面(上海、江苏、河南等)则推出真金白银的扶持政策,鼓励精品创作与产业发展。• 行业持续高增长:2025年产值已近900亿元,用户规模达6.96亿,覆盖全年龄段。四季度颁发发行许可691部,占全年43.9%。• 平台动作:抖音通过“万象计划”、非遗扶持等多项计划与流量倾斜,巩固其在短剧生态中的主导地位,并利用AI工具降低创作门槛。• 发展趋势:告别粗放,走向精品化、差异化,并加速IP化开发和技术赋能。• 总体格局:社交网络用户覆盖达13.25亿,是移动互联网第一入口。微信占据绝对统治地位。 ◦ AI融合:腾讯重金引入AI科学家,旨在推动AI Agent与微信生态深度融合。 ◦ 监管收紧:婚恋社交平台因虚假宣传、格式条款等问题频遭处罚。 ◦ 冲刺上市:Soul、伊对等垂直社交平台在四季度再次冲击港股IPO。• 创新亮点——垂直社交:报告以红松APP为例,展示了在银发社交赛道的成功逻辑:通过AI技术降低创作与学习门槛(如“AI帮我写”),聚焦“兴趣社交+智慧学习”的深度场景融合,满足特定人群的精准需求。• 未来趋势:AI全面渗透社交全链路,社交形态趋向轻量化、场景化(“搭子文化”),垂直兴趣社区价值凸显。本报告描绘了一幅2025年底中国移动互联网行业的清晰图景:在宏观流量见顶的背景下,AI已成为驱动行业二次增长的核心引擎,并与各个垂直领域加速融合,从“工具”转变为“生产力”与“新业态”的塑造者。1. 发展主线:行业整体从追求规模扩张,转向存量时代的价值深耕、合规发展与生态竞争。2. 核心动力:AI的商业化落地是贯穿所有细分市场的共同主题,无论是在C端应用(AIGC智能体)、产业升级(智能出行),还是提升内部效率(电商、旅游、内容创作)。3. 监管环境:“鼓励创新”与“规范发展”并行的政策框架更加明确,为AI等新兴技术开辟空间,同时为整个互联网行业的长期健康发展设定规则。4. 未来展望(基于报告):展望2026年,互联网将在政策引导下稳定、可持续发展。AI预计将继续爆发,催生各行业的创新模式,帮助互联网突破存量瓶颈,实现“二次增长”。同时,内容精品化、消费场景融合、全球化(入境游、跨境电商)将是重要的增长视角。总而言之,这份报告指出,中国移动互联网行业正处在一个以AI驱动、价值务实、合规发展为特征的新阶段,挑战与机遇并存。部分内容预览
—
—





扫描识别下方二维码可自助开通会员
—

本篇资料已更新至情报猿资料分享平台
咨询会员服务、了解完整版资料获取方式
请加微信号“qbyuan888”
—
免责声明:以上报告均系本平台合作用户通过公开、合法渠道获得,报告版权归原撰写/发布机构所有, 如 涉 侵 权 , 请 联 系 删 除 ;资料为推荐阅读,仅供参考学习,如对内容存疑,请与原撰写/发布机构联系。
