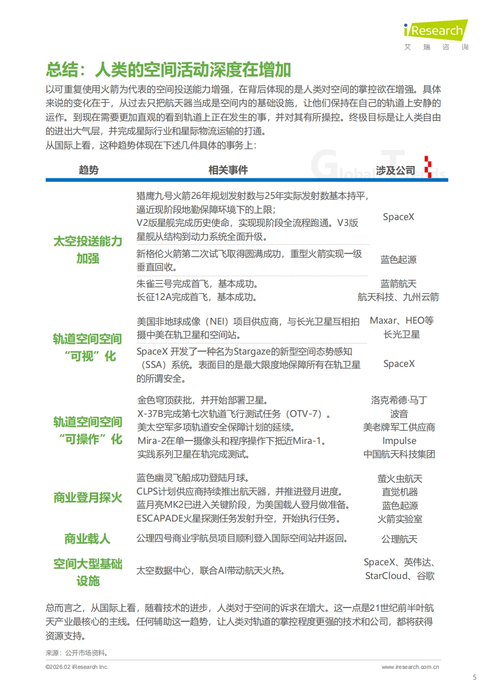
全球商业航天正以前所未有的速度演进,一场围绕太空经济制高点的竞赛已全面展开。在这一浪潮中,中国商业航天力量异军突起,成为不可忽视的强劲选手。最新行业展望显示,2026年将是中国商业航天从技术突破走向市场化、规模化与国际化发展的关键之年,产业生态将迎来深度重塑,机遇与挑战并存。
#01#
————
报告节选




#02#
————
扫码成为会员,仅需25/年
由于公众号资源有限,仅能展示部分少数报告,所有报告源文档均已上传到知识星球【开源报告】中。加入星球即可无限次下载所有报告,25/年,如有疑问请联系客服VX:kybg1818
↓微信扫码领优惠加入星球↓



