推广 热搜: 采购方式  甲带  滤芯  带式称重给煤机  气动隔膜泵  减速机型号  无级变速机  链式给煤机  履带  减速机 

2024脑机接口行业研究报告

   日期:2026-03-03 08:27:33     来源:网络整理    作者:本站编辑    评论:0    
2024脑机接口行业研究报告
×

获取更多行业报告?、白皮书?、投资报告?、市场洞察?、趋势报告?、蓝皮书?,请添加小编微信号?MedicalLiasion

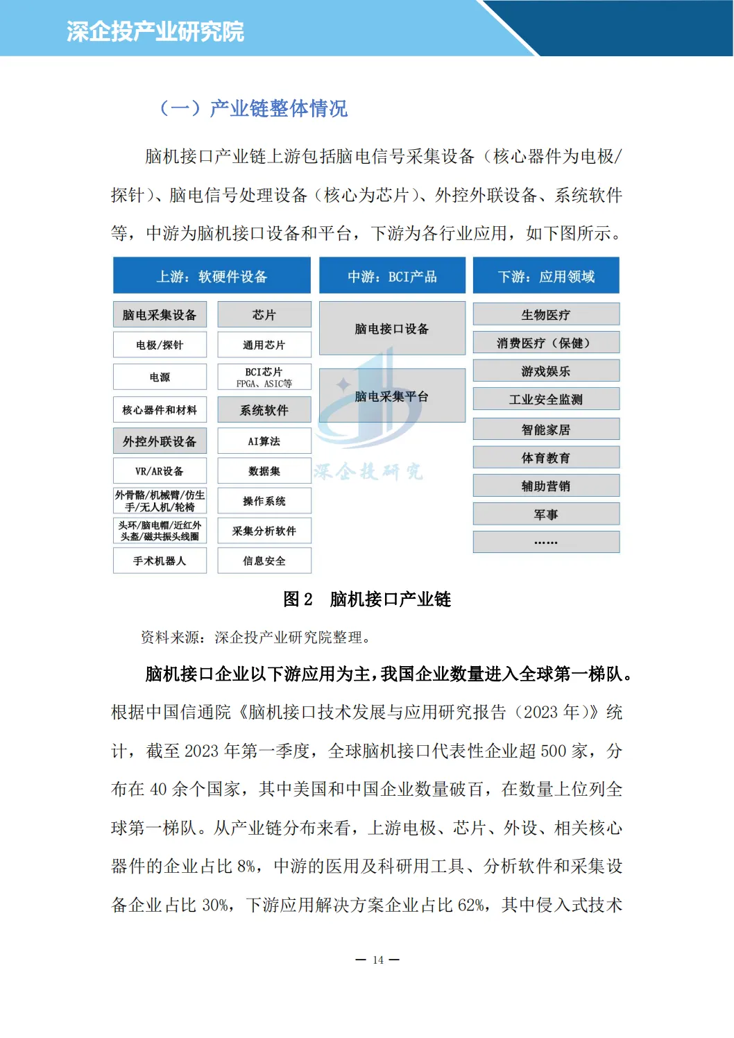
用意念操控机器、思维永生、机械飞升,科幻作品中对人工智能与生物智能融合的想象,有可能对应着脑机接口、脑机智能的最终版本。从 1970 年代至今,脑机接口技术从基础研究进入行业应用历经了 50 多年,预计实现大规模商业化仍需 5 年至 10 年,当前在医疗领域为各种神经性疾病带来新的解决方案,并且已有成熟案例。

点击“阅读原文”可下载完整版PPT!!

具体内容如下

?点击“阅读原文”加入医学联络官俱乐部!!

 
打赏
 
更多>同类资讯
0相关评论

推荐图文
推荐资讯
点击排行
网站首页  |  关于我们  |  联系方式  |  使用协议  |  版权隐私  |  网站地图  |  排名推广  |  广告服务  |  积分换礼  |  网站留言  |  RSS订阅  |  违规举报  |  皖ICP备20008326号-18
Powered By DESTOON