菜市场正在退场,但方式出乎意料地温和。2019年菜市场渠道占据生鲜零售63%的份额,到2024年这一比例已降至53%,预计2029年将进一步萎缩至43%。取而代之的是社区生鲜连锁、前置仓和即时电商的崛起。社区场景本身正在吞噬传统大卖场的份额。2024年大型商超在生鲜零售中的占比较2019年流失超过13个百分点,萎缩幅度超过三分之一。消费者选择了更近、更快、更灵活的社区小业态。
前置仓模式的存活证明了一个反直觉的事实:生鲜电商没有死,只是换了一种活法。2021年线上渠道份额触顶14.84%后连续三年下滑,依赖补贴的扩张模式难以为继。但叮咚买菜、朴朴超市们找到了盈利路径。前置仓通过"以销定存"将损耗率控制在1%到2%,三级物流网络配合智能算法实现30分钟送达。小象超市、朴朴超市、叮咚买菜三家已占据前置仓赛道92%的市场份额,形成事实上的寡头格局。
线下连锁化率正在加速提升。2024年线下生鲜零售中,品牌连锁店占比44.7%,预计2029年将达到56.7%。钱大妈连续五年市占率第一,2024年GMV 148亿元,但放在万亿社区生鲜市场中,占比微乎其微。行业CR5仅为7.3%,92.7%的市场仍被无数中小玩家瓜分。这种碎片化不是暂时的,而是由生鲜品类的高频、刚需、地域性强等特性决定的。标准化复制难度极大,钱大妈的"阶梯折扣"模式在北方遇冷,叮咚买菜退出10余座城市,都印证了这一点。
供应链短链化是这场革命的核心。传统生鲜供应链要经过产地集贸市场、批发商、分销商、销地仓库等多个环节,层层加价,损耗率高达20%到30%。现在,产地直采、冷链直送、数字化预测正在压缩中间层级。上游生产端的数据提供了底气:2019年到2024年,中国主要生鲜农产品产量从12.7亿吨增长至13.5亿吨,蔬菜与水果合计占比超过80%,奶类产品增幅达23%。供给的丰富与稳定,让下游渠道的精细化运营成为可能。
2019年到2024年,蔬菜、水果、渔业产品生产价格指数相对稳定,但猪肉价格经历了剧烈震荡。2019年非洲猪瘟导致猪肉价格指数飙升至150.5,2020年进一步涨至155.7,2021年骤降至64.9,此后在86到109之间波动。这种起伏通过替代效应牵动整个生鲜品类的消费格局,禽肉、水产、甚至蔬菜的销售都会受到波及。稳定生猪生产、平滑猪周期,成为维护生鲜市场价格稳定的关键。
消费者行为的变化比技术变革更深刻。中国居民人均周工时达到49小时,高于主要发达国家,时间成本的上升直接推升了对便捷性的需求。家庭结构小型化趋势明显,户均人口降至2.5人,减少了一次性采购量,增加了购买频次。60岁以上人口占比升至22%,老龄化提升了对社区关怀与便利的需求。这些结构性因素共同指向一个结论:大型超市的吸引力在下降,小型生鲜店因兼具便利与社交功能而兴起。
人均消费数据揭示了更隐秘的升级路径。2016年到2024年,中国居民生鲜人均消费中,肉类从约25元增长至接近40元,水产品、禽类、蛋类保持稳健上升,瓜果消费在经历阶段性跃升后趋于平稳。居民饮食正在从"吃饱"转向"吃好",膳食结构向多元化、优质化转型。这种升级不是简单的价格提升,而是对营养均衡与健康饮食的追求。
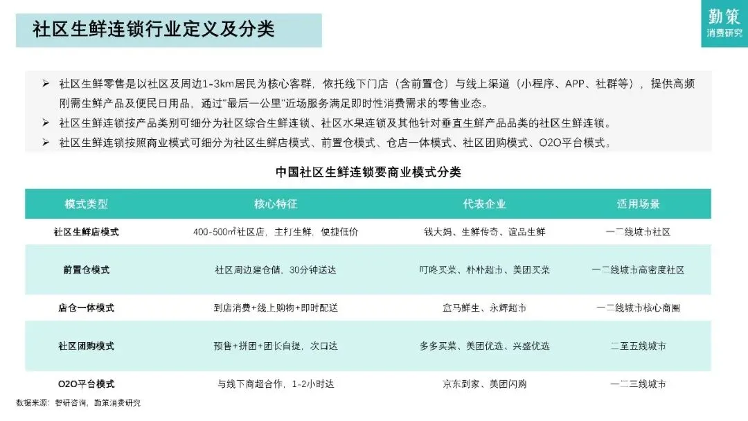
社区生鲜的战场正在分化。一二线城市,前置仓和店仓一体模式满足即时配送需求;三四线城市,社区团购以预售加次日达的模式渗透价格敏感人群;更广泛的下沉市场,夫妻老婆店仍然占据主导。
不同模式之间尚未形成直接的正面冲突,各自在特定场景中建立护城河。这种"多极化共存"格局意味着,未来很难出现全国性的绝对龙头,区域深耕和供应链效率将成为竞争的关键变量。

























来源:网络
如有侵权请联系删除
商业企业咨询管理、商业管理团队派驻、商业企业托管、商业企业高管推荐。 购物中心、超市大卖场、百货商场、文化旅游商业街定位 规划 招商。 商业内外空间装修设计、专柜设计、商业企业形象设计、商业空间美陈设计、商业导视系统设计、价格指示体系设计及店内教育设计。 商业企业营销活动策划。 商业企业专业培训、拓展训练。 商用设备采购与使用指导、陈列指导。




