关于昆明市2025年国民经济和社会发展计划执行情况与2026年国民经济和社会发展计划草案的报告
——2026年2月2日在昆明市第十五届人民代表大会第七次会议上
昆明市发展和改革委员会
2025年3月,习近平总书记再次亲临云南考察并发表重要讲话,在昆明市发展历程中具有重大而深远的里程碑意义。2025年是“十四五”规划收官之年,全市上下坚持以习近平新时代中国特色社会主义思想为指导,全面贯彻党的二十大和二十届历次全会精神,深化落实习近平总书记考察云南重要讲话精神,完整准确全面贯彻新发展理念,解放思想、改革创新,奋发进取、真抓实干,锚定省委“3815”战略发展目标,深化“六个春城”建设,一体推进“三大经济”,扎实做好稳就业、稳企业、稳市场、稳预期各项工作,经济运行量质齐升,新质生产力加快培育,社会事业全面进步,高质量发展取得新进展。
(一)经济运行稳中有进
一是经济向好态势持续巩固。实现地区生产总值8637.45亿元、增长4.2%,增速自2022年以来逐年稳步提升,是2020年以来最高增速,高于全省0.1个百分点,对全省经济增长贡献率达27%,经济社会发展排头兵作用进一步增强。

二是稳增长政策措施有力有效。出台市级稳增长“26条”,制定印发高质量发展工作要点,推动国家、省存量和增量政策落实落地。出台实施支持主城区盘活老旧(闲置)厂房发展都市型工业经济、促进现代物流产业高质量发展等政策措施,支持实体经济加快发展。强化经济运行监测分析,开展“六上”企业大走访,深入企业一线协调解决困难问题。
专栏1:2025年市级重要政策文件

(二)新旧动能加快转化
一是工业强市稳步推进。入围国家制造业新型技术改造城市试点,龙马机械、中铝铝箔等项目开工建设,裕能二期等项目有序推进,全省首个工业楼宇项目特隆美储能智造产业园及云铜锌业投产,中国稀土项目实现云南稀土冶炼分离零突破。规上工业增加值增长5.1%,工业对经济增长贡献率达23%。
二是新兴产业加快发展。国际通信业务出入口局网络基础设施建成,昆明成为全国唯一同时拥有边境口岸和“数据口岸”的省会城市。昆明国际数据交易中心投入运营,昆明人工智能计算中心等项目落地,全市算力规模突破4600P,位列全国“数字经济百强市”第23位。成功申报全省低空经济试点州市,常态化运行低空航线超60条。高技术制造业增加值增长21.6%,拉动规上工业增加值增长2.3个百分点。新兴产业增加值增长11.1%,对规上工业贡献率达45.7%。
三是服务业提质增效。第三产业占GDP比重达67.2%,对经济增长贡献率达81.3%。成功入选现代商贸流通体系试点城市。保有税收亿元楼宇68幢。六条“黄金旅游线路”加快建设,东风坝开合浮桥、五华“翠莲道”成为网红打卡点,嵩明东村社区等两地入选省级“旅居云南”高质量发展试点,超150万人在昆旅居,全年接待游客、实现旅游花费分别增长10.6%、12.1%。
四是科技创新成效显著。新增“云南省新材料智能技术重点实验室”等21家省级重点实验室。高新技术企业总数超2500户,占全省比重始终保持在65%以上;省科技型中小企业达6511家。完成技术合同登记1.27万项,技术合同成交额205亿元。组建云南省绿色铝基材料创新联合体等4个省级产业创新联合体,在全国率先实现利用固态储氢技术储存离网光伏电量后稳定发电并网。
(三)需求潜力稳步释放
一是社会消费稳步增长。区域性国际消费中心城市建设加快推进,入选国际化消费环境建设试点城市、消费新业态新模式新场景试点城市、全国第一批零售业创新提升试点城市。实施提振消费专项行动,打造“春城好市”特色生活节,大力开展“乐购春城”等促消费活动,成功举办2025年滇池国际咖啡文化嘉年华。消费品以旧换新政策规模持续扩展,申请以旧换新补贴202.6万单,带动消费217.8亿元。加快构建房地产发展新模式,商品房销售面积增长1%,房地产市场逐步止跌回稳。
二是投资结构持续优化。1926个项目纳入全省16次季度新开工重大产业项目清单,累计完成投资1712亿元。建立定期向民间资本集中推介项目机制,鼓励和支持民间资本参与重大项目建设,累计向民间资本推介五批134个项目,总投资2117亿元,民间投资占比达39.2%,其中产业民间投资占民间投资比重达44.2%。
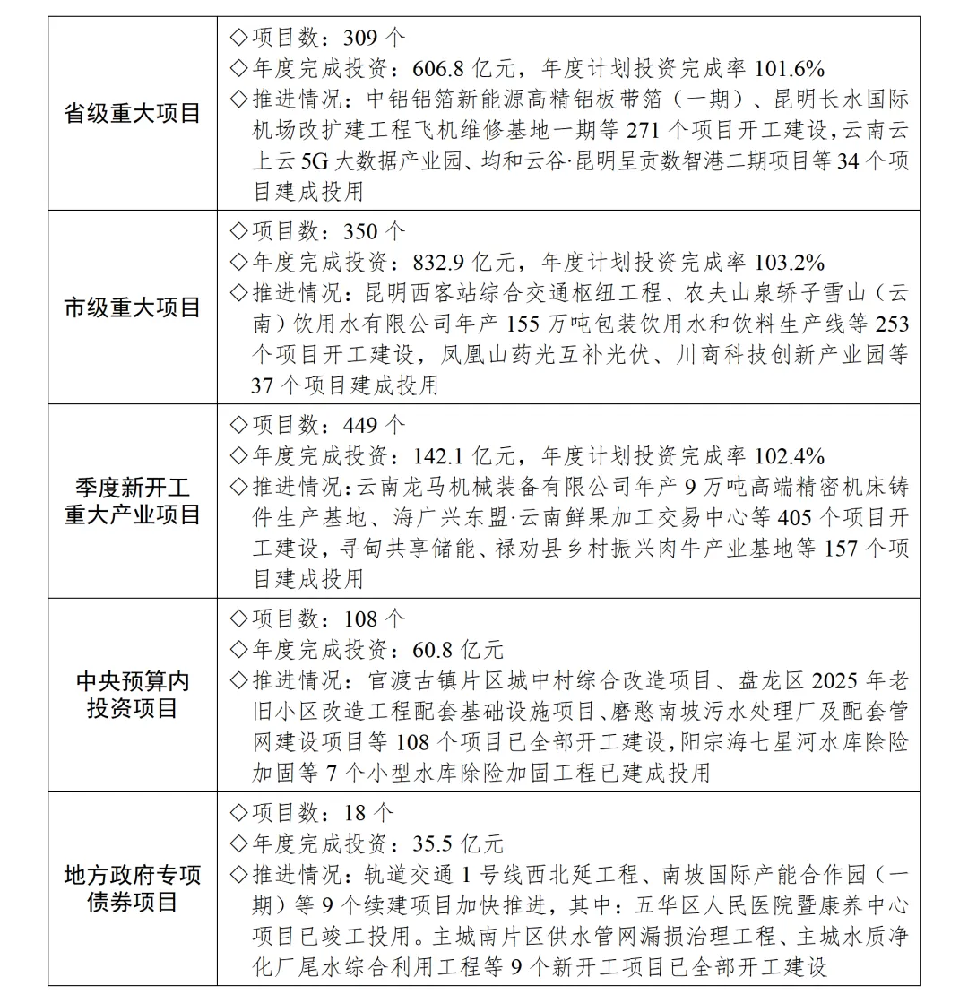
三是重大项目扎实推进。东鹏饮料、安宁压缩空气储能、农夫山泉等产业项目及昆石高速改扩建、昆明西客站等基础设施项目开工建设,长水机场改扩建、富民抽水蓄能、轨道交通1号线西北延工程等重点项目加快推进,云南云上云5G大数据产业园等项目建成投用。开展获上级资金支持项目和季度新开工重大产业项目攻坚战,1795个项目开工建设,309个省级重大项目完成投资606.8亿元,350个市级重大项目完成投资832.9亿元。
专栏2:2025年重大项目建设情况

(四)发展动能积聚增强
一是重点领域改革取得成效。工业用地“标准地”改革、第二轮土地承包到期后再延长30年、农村宅基地制度改革试点等改革工作稳妥推进,推动深化集体林权制度改革先行区及国有林场试点建设。深化国企改革,市场化整合重组公共交通集团、交投集团、水务集团,国有企业市场化经营能力稳步提升。稳妥实施地铁首次票价调整和天然气价格政策调整。
二是营商环境持续优化。全国统一大市场建设有序推进,市场准入效能评估试点经验向全国推广。“我陪群众走流程”“政务服务体验员”工作被列为全国试点,165个“高效办成一件事”重点事项减跑动、减环节、减时限、减材料50%以上。为1229个项目减免企业投标保证金65.7亿元,提供投资项目全程免费帮办代办服务近4000项。打造螺蛳湾数据产业园等10个投资服务站点,实现“一线服务、就近快办”。出台健全政企常态化沟通交流机制,创新打造“坐诊+巡诊+问诊”分层诊疗新模式,“接诊”企业2047家,解决诉求2424件。
三是产业招商扎实推进。举办法国(日本)产业合作推介会等200余场“投资昆明”系列招商引资活动,宁德时代、欧力士集团等一批重点项目签约落地。深化落实“首席服务专员”、首问负责、分级管理、全链条评价等工作机制,加快产业招商引资成果落地转化,引进省外产业到位资金增长2.5%。
(五)开放能级不断提升
一是磨憨建设成效显现。南坡国际产业合作区入驻多乐玩具、巨能装备等产业类项目25个。昆明磨憨医院等重点项目有序推进,磨憨大道一段、货运大道二期等全面开工,国际口岸城市框架基本形成。中老铁路“一地两检”政府间协议正式签署。昆明(磨憨)全国榴莲集散中心正式挂牌,磨憨铁路智慧口岸入选全国首批案例,公路口岸出入境人次突破200万,创历史新高。
专栏3:磨憨国际口岸城市建设成效

二是合作平台加快打造。高标准服务保障澜湄合作第十次外长会等高层次外事活动。与老挝南塔省正式缔结国际友好城市,国际友城“朋友圈”拓展至53座城市,面向南亚东南亚友城数量位居全国前列。中老铁路通车以来累计发送旅客超6400万人次、运输货物超7400万吨,“黄金大通道”效应持续放大。“云南号”“昆明陆港号”国际货运班列双向稳定开行,中老铁路跨境旅游列车、“澜湄快线”中老泰缅多式联运国际班列、“郑和号”海公铁多式联运班列成功首发,入选国家中欧(亚)班列集结中心。
三是外贸发展提速提质。市场采购贸易试点、二手车出口试点工作稳步推进,全市进出口贸易额增长12.3%。创新“跨境电商+产业带+市场采购”联动发展模式,全省首发“市场采购+澜湄线”混装班列,菜鸟(云南)保税中心仓、全国首家中国—老挝跨境电商海外仓相继落地,跨境电商进出口额增长18.8%。
(六)城乡区域更加协调
一是新型城镇化建设提质增效。《昆明市国土空间总体规划(2021—2035年)》正式印发,14个县(市)区国土空间总体规划全部获批。《昆明都市圈发展规划》获国家发展改革委函复同意。嵩明县入选国家新型城镇化“产业导入”试点。东风广场焕新迎客。新增城市绿地202公顷,开放共享绿地37处。持续开展城市街道“清爽行动”,城镇生活垃圾无害化处理率稳定保持100%。实施405个老旧小区改造,完成707公里燃气管道更新改造,主城区雨污分流区域提升至89.9%,106个淹积水点整治完成。
二是乡村全面振兴步伐加快。农村居民人均可支配收入增长5.8%,城乡收入倍差缩小至2.36,36.62万名脱贫人口和监测对象人均纯收入稳定增长。花卉、咖啡、天然橡胶、三七、奶业纳入国家农业产业集群项目建设。乡村风貌全面改善,农村卫生户厕覆盖率、行政村生活污水治理率、农村生活垃圾处理设施覆盖率分别达85.8%、83.1%、100%。46个重点村和54个农文旅融合重点村建设有序推进,石林五棵树村、晋宁牛恋村入选“中国美丽休闲乡村”。
三是区域协作走深走实。跨区域协调发展“1+2”制度不断完善,累计推动82个项目落地重点产业协作园区,全省首个“省会+口岸”跨区域产业园—五华两亚(磨憨)产业园成功开园,禄劝、寻甸、安宁、东川“园中园”加快建设。加快以沪滇临港昆明科技城为载体,建设沪滇产业协作聚集区,与迪庆州合作共建产业“园中园”。
(七)绿色发展见行见效
一是环境质量不断提升。空气质量综合指数在全国168个重点城市位居前列。滇池水质连续8年保持IV类并持续向好,阳宗海水质保持Ⅲ类。国、省控断面优良水体比例分别提高至85.2%、88.9%。完成第四、第十水质净化厂设备更新改造,第十五水质净化厂建设项目加快推进。完成66个地块土壤污染状况调查评审。成功入选全国供排水综合管理重点城市。
二是生态修复治理成效显著。持续抓好金沙江干热河谷、山地石漠化和历史遗留矿山等重点领域生态保护修复,禄劝县成功纳入国家生态综合补偿重点区域名单。完成林草生态保护修复57.2万亩,义务植树1162万株。加大野生动植物保护力度,环滇池湿地植被覆盖率达81%,湖滨生物多样性显著提升。
三是经济社会加快绿色转型。非化石能源消费占一次能源消费比重提升至42.6%,绿色能源总装机占比达90.7%。全市绿电交易量增长61%。磷石膏综合治理模式入选国家“无废城市”建设典型案例,磷石膏综合利用率达96.7%,首次实现新增磷石膏“产消平衡”。电解铝、磷铵两个产品入选国家工业产品碳足迹认证试点。云南宜良产业园区入选省级零碳园区建设名单。
(八)民生保障扎实有力
一是就业形势总体稳定。提供有效就业岗位19.78万个,城镇新增就业19.9万人,农村劳动力转移就业122.32万人,“零就业家庭”始终保持动态清零。“零工市场”和“幸福里”社区累计服务39.6万余人次。青年大学生创业园和新型创业创新孵化服务园区建设有序推进,发放创业担保贷款10.57亿元。
二是社会事业提质扩容。新增公办幼儿园学位5100个、义务教育学位2.6万个、优质高中学位3500个。9个医共体建设均达到紧密型标准,14个县(市)区均达到健康县城标准,心血管病、呼吸、肿瘤3个国家区域医疗中心建成投用。开展各类公共文化活动1.4万余场次,惠及线上线下群众超1555万人次。拓东体育场提升改造项目有序推进,建成30个体育服务综合体,入选体育促进青少年身心健康试点市。河泊所遗址入选全国十大考古新发现,《城市风华录—昆明篇》在央视播出,2025“一带一路”媒体合作论坛在昆明举行。
三是社会保障水平持续提高。基本养老保险、医保参保率均达95%,投入特困人员供养、居民最低生活保障及残疾人事业发展等各类救助资金10.9亿元。每千常住人口婴幼儿托位4.75个,普惠性托位占比80%以上。建成养老机构140个,各类养老床位3.45万张,省级老年友善医疗机构288家。发放高龄津贴1.7亿元、惠及217.4万人次。建设配售型保障性住房1664套。
专栏4:公共服务工作成效

四是民族团结进步事业繁荣发展。打造“团结花开、幸福春城”品牌,出台昆明市社区民族工作指引。石林成功创建全国民族团结进步示范县,全国民族团结进步示范单位达19家,建成民族团结进步“十县百乡千村万户”示范引领工程示范点55个。创新“以城带边、以城兴边”帮带共建模式,磨憨—磨丁合作区被列入国家民委第二批“共同现代化试点”城市。
(九)安全底线守住兜牢
一是社会治理不断完善。平安昆明、法治昆明建设持续深化,刑事、治安警情和电诈案件数分别下降6.5%、15.8%、8.2%。综治中心全面建成并实体化运行。第九次被命名为“全国双拥模范城”。
二是粮食能源保障有力。落实耕地保护和粮食安全责任制,新建高标准农田17.7万亩,粮食总播种面积358.1万亩,总产量111.6万吨、实现“七连增”。电煤中长期合同履约率达106%,电力装机容量达1293.9万千瓦,电源结构由水电为主向多能互补转型发展。
三是安全形势保持稳定。接续开展安全生产事故隐患大排查大整治等专项行动,全市生产安全事故起数下降5.4%。森林草原火灾防控取得有历史记录以来最好成绩。新增I至IV类地震应急避难场所96个。分类施策压降存量债务规模,公开市场到期债券100%偿还。
2025年,全市经济社会发展取得来之不易的成绩,但我们也深刻认识到,发展过程中还存在不少困难问题:一是经济结构转型升级步伐还不够快。新兴产业引领带动还不够强劲,生产性服务业发展仍不够充分。二是民生保障仍存短板。稳就业压力较大,义务教育学位供需矛盾依然突出,文化体育设施有待完善,公共卫生应急处置能力还需加强,“一老一小”服务体系供给结构不优。三是风险隐患依然较多。防风化债压力较大,安全生产形势严峻复杂,各类风险隐患较多。
当前,昆明的发展正处于新旧动能转换期、城市格局重塑期、对外开放深化期,面临的重大机遇和有利条件不断积聚。一是省委、省政府作出“昆明率先”重大部署,春城生态优势、资源禀赋优势、省会发展优势、产业基础优势、开放门户优势将加快转化为发展动能。二是国家宏观政策逆周期和跨周期调节力度持续加大,叠加更加积极的财政政策和适度宽松的货币政策,存量政策和增量政策形成合力,政策红利加速精准释放,经济平稳发展的基础将进一步夯实。三是随着“十五五”开篇布局,一批新的重大工程、重大项目将加快实施,大抓产业、主攻工业势头将进一步巩固,产业链、供应链、价值链将加快重塑。新的一年,通过凝心聚力、狠抓落实,做优增量、盘活存量,因地制宜发展新质生产力,将加快推动经济结构持续优化、发展动能稳步增强。
(一)总体要求
以习近平新时代中国特色社会主义思想为指导,深入贯彻落实党的二十大和二十届历次全会及中央经济工作会议精神,深化落实习近平总书记考察云南重要讲话精神,深入落实省委十一届九次全会、省委经济工作会议安排部署,按照市委十二届十次全会、市委经济工作会议要求,坚持稳中求进工作总基调,完整准确全面贯彻新发展理念,积极服务和融入新发展格局,着力稳就业、稳企业、稳市场、稳预期,锚定省委“3815”战略发展目标,进一步全面深化改革,扩大高水平对外开放,加快构建现代化产业体系,防范化解重点领域风险,加快建设“六个春城”,努力当好全省经济社会发展排头兵,实现“十五五”良好开局。
(二)主要预期目标
坚持立足当前、着眼长远,把握科学性和可行性,兼顾需要与可能,提出经济社会发展5类18项主要指标预期目标。
——地区生产总值增长4.5%以上。主要考虑:国家加大对宏观经济的逆周期和跨周期调节力度,政策红利将继续释放,随着“十五五”规划展开新布局,一批重大项目将为经济增长打开新的空间,同时,也是继续发挥省会城市“挑大梁”作用,推动“十五五”良好开局的必然要求。
——规模以上工业增加值增长5.5%左右。主要考虑:工业作为建设“产业强市、实力春城”的重中之重,仍然是“十五五”时期的主攻方向,随着深入落实“主攻工业”,传统企业加快绿色化、智能化、高端化转型,新兴产业提速提质,新质生产力加快布局,工业经济发展基础更加夯实,将继续发挥推动经济增长的“主引擎”作用。
——产业投资增长1%左右,占比保持在35%以上。主要考虑:着力扩大有效投资依然是稳增长的重要推力,必须发挥好投资关键作用,发挥重大工程牵引作用,激发民间投资活力,推动投资止跌回稳。中央经济工作会议明确,将适度增加中央预算内投资规模。通过抢抓政策机遇,加快重大产业项目建设推进,有望推动产业投资占比稳步提升。
——社会消费品零售总额增长3%左右。主要考虑:扩大内需是2026年经济工作排在首位的重点任务,财政部明确将继续安排资金支持消费品以旧换新,调整优化补贴范围和标准。随着提振消费专项行动深入实施,居民人均可支配收入将保持平稳增长,消费和商贸业有望进一步提振。新能源汽车、绿色家电、智能家居等升级类消费进一步恢复,服务消费需求加快释放,社会消费有望持续回暖。
——一般公共预算收入增长2%以上。主要考虑:随着中央实施更加积极的财政政策和适度宽松的货币政策,叠加全市房地产交易市场进一步回暖,企业生产经营情况改善,将带动相关税收收入增长,支撑财政收入实现平稳增长。
2026年经济社会发展主要指标预期目标

(一)培育壮大实体经济,加快构建现代化产业体系。构建“10+N”产业链发展体系,着力优化提升传统产业,培育壮大新兴产业和未来产业。
一是深入推进工业强市。开工宁德时代昆明锂电池绿色智造基地、裕能三期等重点工业项目,提速中铝铝箔、农夫山泉等项目建设。做强滇中稀贵金属国家先进制造业集群,提速贵金属新材料产业园等项目建设,推动有色金属冶炼向新材料延伸。加快实施中国稀土冶炼分离项目,打造全国稀土产业高地。推动“绿电+铝材”发展,发展汽车轻量化用铝、新能源电池用铝、电力电子用铝,布局铝箔等高端产品。推动罗伯特香精香料生产基地、贝泰妮中央工厂冻干面膜生产线等项目尽快启动,打造具有高原植物特色的“中国绿色美谷”。发展新型疫苗、血液制品等生物技术药,推动中药传承创新。
二是推动服务业提质升级。招引绿色集约、高端高效先进制造业和生产性服务业“进园上楼”。推动跨境人民币结算便利化,推进数字人民币试点,争取纳入国家促进跨境贸易便利化专项行动试点。推进现代商贸流通体系试点城市建设,争取农垦集团咖啡产业园落地,支持自主创办特色会展品牌,鼓励展会增规提质。推进国家物流枢纽建设,提速中国物流集团昆明物流中心、顺丰云南总部基地、圆通西南国际商贸物流港等项目建设。加快构建房地产发展新模式,引导开发适合旅居康养、改善需求等户型,更好满足群众刚性和多样化改善住房需求。深化六条“黄金旅游线路”建设,打造更多沉浸式、体验式旅游产品。通过招商引资一批、提升改造一批、新建一批“三个一批”,提升改造一批老旧酒店,引进和培育高品质酒店、精品民宿,打响“旅居昆明”新品牌,全年接待游客、实现旅游花费均增长5%以上。
三是增强新兴产业支撑能力。加快建设万溪冲智算产业园、螺蛳湾数据产业园、呈贡数据标注产业基地,推动昆明国际通信业务出入口局扩容与效能提升,谋划推进两亚国际数据港、京东科技智算集群、云南高校数字经济孵化园等重大项目。推动智能网联汽车示范应用和产业培育,积极申报车路云一体化试点城市。推广应用“低空+公共服务”场景,构建地面保障设施网、空中航路航线网、低空智能信息网等基础设施,加快推动无人机测试基地建设。
四是加快产业聚链成群。完善“10+N”产业链发展工作机制,建立实体化运作和牵引性项目专班推进机制,完善项目首席服务专员制度。从项目洽谈或项目规划开始直至全面建成投产,实施全周期服务。充分发挥牵引性重大产业项目带动作用,推动重点产业链向上、向下延伸,力争年内各条产业链招引不少于5个亿元以上投资项目。
专栏5:“10+N”产业链发展工作机制

(二)强化科技引领作用,不断增强发展动能。结合资源禀赋特点,加快培育创新生态,制定务实高效的人才政策,提供更加优质的创新创业服务,着力把特色优势转化为竞争优势、发展优势。
一是提高科技转化能力。加大与驻昆高校、科研院所创新合作力度,积极培育引进社会化科技服务机构,充分利用腾冲科学家论坛、“彩云汇”科创大赛等平台,实现科技创新和产业创新深度融合,提高科技成果本地转化率。实施创新主体梯度培育计划,新增专精特新企业50户。支持国家级、省级重点实验室等平台建设,新增云南省重点实验室10家、省级院士专家工作站10家。
二是加快发展资源经济。依托资源禀赋,加快把资源优势变成产业优势、发展优势。利用稀贵金属、稀散金属资源优势,推动有色金属冶炼向新材料延伸。依托生物多样性优势,加快发展现代中药、美妆、疫苗、细胞、生物制造、精准医疗、生命科学、生物技术等产业。充分发挥昆明绿电、气候优势,建设一批零碳园区、零碳工厂,引进一批“绿电+先进制造”“绿电+智算”项目。
三是加大人才培引力度。落实“1+3”人才工作机制,深入实施“春城计划”、云南省新时代“银龄人才万人计划”,精准引育科技领军人才和创新创业团队。支持高校、职业院校与企业共建共管产业学院,推动建立“政校企”协同培养模式,深化产教融合、校企合作。出台人才安居工程实施方案,推进青年驿站、人才公寓建设,为各类人才提供优质服务配套。
(三)全力抓投资促消费,提振扩大有效需求。深入落实扩大内需战略,大力提振消费,扩大有效投资,激活国内外市场,推动消费和投资相互促进、供给和需求动态适配。
一是推动项目工作提质增效。实施15个领域市级重大项目300项。强化项目谋划储备,建立完善常态化项目谋划储备工作机制,分级分类谋划一批打基础、利长远、增后劲的重大项目。加大向上争取力度,紧盯中央预算内、超长期特别国债等资金申报动向,扎实做好项目申报工作。从严开展政府投资项目可行性研究报告审批和新建政府投资项目提级论证。持续深入推进重大项目审批监管“阳光行动”,严防低效无效投资,杜绝“政绩工程”“形象工程”“面子工程”。实施项目攻坚年行动,打好上级资金支持项目、季度新开工重大产业项目攻坚战,健全重大项目专班推进机制,定期会办协调项目推进中的堵点卡点问题,统筹做好用地、环评、用能等要素保障,推动投资项目与金融资源精准高效对接,切实加快项目建设进度和资金拨付进度。
二是促进消费扩容提质。深入实施提振消费专项行动,扩大优质消费品和服务供给,发放特色消费券,拉动消费较快增长。大力发展消费新业态新模式新场景,持续打造“夜昆明”地标、商圈、生活圈等夜间文旅消费集聚区,新增5个夜间经济集聚区,发展智慧零售、绿色消费、定制消费等新模式,打造培育6条以上特色街区,培育壮大家政、旅居康养等消费新增长点。积极引入国内外品牌在昆开展新品首发首秀活动,打造“昆明首发”品牌。筹办“世界风尚咖啡之城”“生物多样性文创展”等春城特色类首展,打造“昆明首展”品牌。落实带薪错峰休假。持续拓展入境消费,推进离境退税商店扩面提质,打造“南亚东南亚入境消费第一城”。
三是推动外贸稳健发展。拓展机电产品、高新技术产品、农产品、磷化工产品等产品出口,加快成套设备出口,积极推动二手车、新能源汽摩出口。优化升级货物贸易,拓展中间品贸易、绿色贸易,深化绿色供应链赋能,发展网文、网游、网剧服务贸易“新三样”,鼓励服务出口,支持跨境电商、市场采购贸易等新业态新模式,促进边境贸易振兴。依托市外贸协会、外贸综合服务企业开展“抱团出海”行动,加快推进老挝、越南、泰国、乌兹别克斯坦、俄罗斯国际贸易服务站实体化运作。持续发挥原油、金属矿砂进口支撑作用,鼓励企业进口先进技术和设备。
(四)全面深化改革,激活发展内生动力。以经济体制改革为重点,牵引各领域改革协同推进,推动重大改革举措落地见效,不断激发市场活力和社会创造力。
一是纵深推进重点领域改革。深化国资国企改革,完成城市综合服务、产业投资两大板块重组。启动盘龙区、富民县、石林县、禄劝县、滇中新区第二轮土地承包到期后再延长30年试点,有序推动农村集体经营性建设用地入市,健全土地增值收益分配机制。有序推进天然林、公益林并轨管理。稳慎推进公用事业价格改革,进一步落实价格优惠政策,优化巡游出租车和网络预约出租车运价管理,完善机动车停放服务收费管理。加强价格综合调控,健全价格信息监测体系。
二是加快打造一流营商环境。积极推进全国统一大市场建设,持续开展市场准入壁垒清理整治行动,严格落实公平竞争审查制度。启动实施新一轮营商环境攻坚行动,深化“高效办成一件事”改革。开展全国首批“电子居民身份证”试点城市工作。持续推进社会信用体系建设,落实好一次性信用修复政策,推行以专项信用报告替代有无违法违规记录证明。健全规范涉企行政执法长效机制,治理对企业乱罚款、乱检查、乱查封、乱收费等问题。全面落实政商交往正面、负面、倡导“三张清单”,提档升级“局长坐诊接诉”,办好年度10件惠企实事。
三是持续培育壮大民营经济。严格落实民营经济促进法,用好民营经济发展联席会议制度,提级开展政企常态化沟通交流。充分激发民间投资活力,健全民间资本参与重大项目建设长效机制,常态化向民间投资推介重大项目并做好跟踪服务,定期向民营企业推介项目,支持鼓励民间资本参与重点项目。规范实施政府和社会资本合作(PPP)新机制,推出一批具有典型示范作用的PPP新机制项目。推广用好“融信服”平台昆明专区,持续深化小微企业融资协调工作机制。落实好无还本续贷等金融支持政策,支持民营企业上市挂牌融资。健全防范化解拖欠中小企业账款长效机制。大力弘扬企业家精神,依法保护民营企业产权。
(五)推进高水平对外开放,提升外向型经济发展水平。围绕辐射中心建设,加快构建对外开放新格局,进一步提升昆明辐射力、带动力、影响力。
一是提速磨憨开发建设。高标准高品质推进磨憨国际口岸城市建设,完善基础设施、市政设施和城市功能配套。积极争取《中老磨憨—磨丁经济合作区中方区域建设实施方案》获批,加快推进围网区验收和监管模式落地。探索“一企两国两厂”等跨境产能合作模式,重点引入电子信息、机械装备、生物医药、特色消费品等先进制造业集群,做大做强纺织服装、电子设备制造、进口药材加工等产业。
专栏6:磨憨国际口岸城市建设重点任务

二是着力推进通道建设。实施新一轮中老铁路沿线综合开发三年行动,推动“一地两检”落地实施,加快推进中欧(亚)班列昆明集结中心建设,扩容升级昆明国际陆港,打造集散交易中心,一体推进“口岸+通道+市场”发展。提升国际性综合交通枢纽功能和现代化水平,积极推动轨道交通1号线西北延、2号线二期工程、长水综合交通枢纽交通配套工程,保障长水机场改扩建工程、昆明西客站、渝昆高铁、成昆铁路、福宜高速等项目按时序进度推进。
三是优化精准招商新模式。强化全市招商引资“一盘棋”统筹,推动完善多层次联动招商、项目线索交办、产业招商评价等机制,立足资源禀赋开展错位招商、区域协作招商。积极探索场景招商、基金招商、绿电招商、以商招商等新模式,谋划推动资源型产业、战略性新兴产业和未来产业招商,力争引进亿元以上省外产业项目200个以上。严格落实放宽外资准入各项政策,健全外商投资服务保障体系,实际利用外资额增速不低于全省。
四是积极承接产业转移。健全完善跨区域协调发展“1+2”制度,积极探索产业转出地利益共享机制,建立完善与省内其他州市产业链衔接互补、产学研协同创新机制,主动加强与长江经济带、成渝地区双城经济圈、粤港澳大湾区的对接合作,用好沪滇协作机制,加快打造沪滇产业协作聚集区。高水平推进昆明承接产业转移园区、磨憨沿边产业园建设,争取承接落地一批产业项目。
(六)加快推进城乡建设,建设现代化人民城市。优化规划理念,推动城市内涵式发展,着力打造“湖滨春城、山水花都”。坚持农业农村优先发展,推动乡村全面振兴。
一是提升城市功能品质。高标准高水平做好城市规划建设,系统梳理滇池湖岸空间断面,以环湖东路为切入点,打造“看山望水、见绿透蓝”的环湖绿色发展带和城市景观带,将海埂公园片区和大渔片区打造为“湖滨春城”示范区、启动区。加快打造巫家坝片区“山海连城·海河入滇”生态绿廊,开展透绿补植增花行动,优化绿色生态空间网络,“一街一景”打造特色街区和绿化景观,打造一批承载记忆、彰显品位的特色街区、精品小巷,塑造体现地域文化特色的城市风貌。加快推进城市更新,提升改造城中村项目10个以上、老旧小区400个以上,更新改造燃气管道15.5公里。实施市容环境“精治提质”工程,提升城市生活污水集中收集率。
二是深化以人为本的新型城镇化建设。推动实施《昆明都市圈发展规划》。发挥嵩明等潜力地区城镇化主阵地作用,加快培育优势特色产业集群,因地制宜推进小城镇发展。有序推进农业转移人口市民化,实施由常住地登记户口提供基本公共服务制度,促进农业转移人口和其他常住人口落户城镇。推进完整社区建设,完善托育养老、停车充电、商业服务、公共活动等社区嵌入式服务设施。
三是扎实做好“三农”工作。壮大高原特色都市现代农业,保持蔬菜、花卉、水果、中药材、茶叶等产业优势,发展花卉精油、蔬菜预制菜、咖啡冷萃液等高附加值产品,积极发展林下经济,大力发展设施农业,推进国家农业高新技术产业示范区创建。加快晋宁月季、富民生猪、寻甸肉牛3个省级种业基地建设。加快建设宜居宜业和美乡村,持续推动“四好”公路建设。推进“百村行动”,新打造市级乡村旅游精品线路3条,推荐申报中国美丽休闲乡村1个。持续巩固拓展脱贫攻坚成果,确保不发生规模性返贫致贫。完善联农带农机制,建设“家门口的务工车间”、“家门口的产业园”。
(七)加强生态文明建设,推动绿色低碳转型。牢固树立和践行“绿水青山就是金山银山”理念,坚持生态优先、绿色发展,协同推进降碳、减污、扩绿、增长,建设美丽中国先行区。
一是坚决打赢污染防治攻坚战。系统推进大气污染重点防治,确保空气质量优良率保持在98%以上。稳住优良水体水质不下降,削减螳螂川、牛栏江、南盘江污染负荷,力争草海水质达到Ⅲ类,构筑长江上游(金沙江)生态安全屏障。深入推进供排水综合管理重点城市建设。强化饮用水水源保护治理,稳步推进农村饮用水水源保护工作。强化土壤污染协同控制和源头预防,深入推进重点区域重金属污染和固体废物污染防治,巩固深化“无废城市”建设成效。夯实声环境管理基础,不断提升和改善区域声环境质量。
二是加强生态系统保护修复。统筹山水林田湖草沙一体化保护和系统治理,开展生态系统修复和国土绿化行动,新增水土流失治理260平方公里。加快推进国家级、省级自然保护区总规编制工作。继续落实好长江十年禁渔工作。落实生物多样性保护战略行动。积极探索实践生态产品价值实现机制,开展滇池、阳宗海生态产品特色指标研究。持续抓好中央、省生态环境保护督察反馈问题和长江经济带生态环境突出问题整改。
三是推进绿色低碳发展。全面建立碳排放总量和强度双控制度,探索构建碳普惠体系,持续拓展昆明碳中和中心平台功能和“碳惠春城”应用场景。加快推进盘龙区、寻甸县省级林业碳汇试点,探索与第三方合作推进林业碳汇项目储备库建设,稳妥推进碳汇项目参与全国自愿碳减排市场交易,积极开发林业碳普惠项目。健全绿色低碳循环发展的生产、流通、消费体系,促进工业、建筑、交通、能源、公共机构等领域低碳发展,建设一批绿色园区、绿色工厂。加快构建废弃物循环利用体系,统筹推进“能水粮地矿材”全链条一体化节约工作。加快构建“水火风光储多能协同”新型能源体系和“源网荷储一体化发展”的新型电力系统,推动安宁压缩空气储能、220千伏堂琅输变电等项目建设。
(八)着力解决急难愁盼,织密民生保障“幸福网”。坚持民生为大,着力解决人民群众急难愁盼,扎实办好惠民实事,绘就民生幸福新图景。
一是推动高质量充分就业。落实落细稳岗返还、吸纳就业、求职创业、技能培训、一次性扩岗等政策,做实离校未就业高校毕业生就业服务,吸引15万高校毕业生等青年来昆留昆就业创业。实施“就业见习万岗募集计划”,办好第十届“春城创业荟”创业创新大赛。设立青年大学生创业投资基金,建立服务平台和“资源地图”,年内打造青创空间示范点不少于10个。加强跨地区劳务协作,抓好沪滇劳务协作、劳务品牌建设等工作。稳定和扩大高校毕业生、农民工、退役军人等重点群体就业,提供有效就业岗位20万个,实现城镇新增就业16万人,开展针对农村劳动力能快速实现就业的“短平快”式培训项目,保持零就业家庭动态清零。
二是繁荣发展社会事业。推动投资于人和投资于物紧密结合,新建、扩建公办幼儿园各5所,新增公办幼儿园学位3000个以上,新增义务教育阶段公办学位4万个以上。实施优质高中扩容工程,新增省一级普通高中学位2000个以上。新增2个普通高中与中职学校联合体。深入实施医疗卫生强基工程,逐步提高乡镇卫生院(社区卫生服务中心)达到国家推荐标准比例。优化疾控体系和紧急医学救援体系。发展“银发经济”,持续推动认知障碍、失能专业照护养老服务机构、家庭养老床位建设和智慧养老机构建设试点,开展老年助餐服务和居家适老化改造消费品以旧换新。统筹用好促进生育政策,切实减轻群众生育养育负担,创建生育友好医院30家以上。推进翠湖片区争创国家文物保护利用示范区,推动石寨山古墓群和河泊所遗址保护。持续办好郑和文化节、五百里音乐节等文化活动,完成拓东体育场等老旧体育场地改造升级,新增30所学校向社会免费开放体育场馆。
三是健全完善社会保障体系。持续扩大城镇职工基本养老保险覆盖面,持续推进新就业形态就业人员职业伤害保障工作,落实好渐进式延迟法定退休年龄改革。抓实医疗保险分类参保,夯实医保基金监管。确保全市基本养老保险、失业保险、工伤保险、基本医疗保险参保人数分别达560万、155.5万、188.5万、600万。加快配售型保障性住房项目建设。常态化做好低收入人口、困境儿童和留守儿童、残障人士等群体救助帮扶工作。
专栏7:2026年基本公共服务重点任务

四是全面推进民族团结进步。以共同富裕为目标,持续推进民族团结进步“十县百乡千村万户”示范引领工程。加快推动磨憨—磨丁合作区共同现代化试点建设工作,深化拓展“以城带边、以城兴边”帮带共建机制,扎实推进兴边富民行动,打造磨憨现代化边境幸福村升级版。系统推进我国宗教中国化昆明实践,提高宗教工作法治化水平,积极引导宗教与社会主义社会相适应。
(九)筑牢安全发展屏障,着力维护社会和谐稳定。统筹高质量发展和高水平安全,把维护国家安全贯穿经济社会发展各方面,着力防范化解重大风险,强化重点领域安全能力建设,以新安全格局保障新发展格局。
一是夯实粮食能源安全根基。严格落实粮食安全党政同责,全力抓好粮食和重要农产品稳产保供,确保全年粮食产量稳定在100万吨以上。守好“米袋子”“菜篮子”,抓好重要民生商品供给,确保货足价稳。充分发挥电煤保供协调机制作用,力争全年电煤中长期合同履约率达100%。
二是守牢安全生产底线。深入推进安全生产治本攻坚三年行动,加大对人员密集场所、高层建筑、地下空间、“城中村”等高风险场所隐患排查整治力度,实现超高层建筑重大火灾隐患清零。全方位推进质量强市建设。加强食品药品安全监管,提升学校食堂、校外集体用餐配送单位“互联网+明厨亮灶”在线率。新增小型消防救援站50个以上,打造消防“五分钟救援圈”。推进地震应急避难场所建设,加强安全城市抗震韧性建设。
三是切实防范化解风险隐患。加强社会治安综合治理,常态化开展扫黑除恶斗争,打好禁毒防艾人民战争。严格落实一揽子化债方案,坚决遏制新增隐性债务,牢牢守住不发生系统性区域性风险底线。持续防范和打击以非法集资为主的非法金融活动。



