↑↑ 这里,是你的“科技智库”,想看什么,可随时搜索备查。进公众号,回复行业名,可快速查看相关报告。
↑↑ 加入科技讨论社群,获取报告库、景气跟踪图集、行业脑图,可加微信:bgys2020
图:燃料电池系统工作原理,来源:卡车之家
图:产业链图谱 来源:并购优塾

图:2022年燃料电池系统装机量占比
来源:光大证券

图:2023年前三季度燃料电池系统装机量占比
来源:国信证券

图:整车销量市占率
来源:光大证券

图:机构一致预期增长和景气度情况
来源:Choice、并购优塾




图:燃料电池技术路线对比
来源:浙商证券

图:氢燃料电池汽车构成
来源:亿华通招股说明书

图:氢燃料电池系统拆解,图:国联研究所

图:PEM电池单元结构
来源:亿华通招股说明书

图:收入结构(单位:亿元)
来源:并购优塾

图:收入结构(单位:亿元)
来源:并购优塾

图:归母净利润增速(单位:%)
来源:并购优塾

图:季度归母净利润及增速(单位:亿元、%)
来源:并购优塾

图:半年度归母净利润及增速(单位:亿元、%)
来源:并购优塾

图:净现比
来源:并购优塾

图:经营活动现金流&资本支出 (单位:亿元)
来源:并购优塾

图:毛利率(单位:%)
来源:并购优塾

图:净利率(单位:%)
来源:并购优塾

图:ROE拆解
来源:并购优塾

图:产业链代表公司业绩数据
来源:Choice、并购优塾

图:重卡销量
来源:国贸期货

图:新能源重卡销量
来源:第一商用车网

图:燃料电池重卡销量
来源:第一商用车网

图:氢燃料电池系统装机功率
来源:国金证券

图:4N以上氢气市场价(元/nm³)
来源:Choice、并购优塾

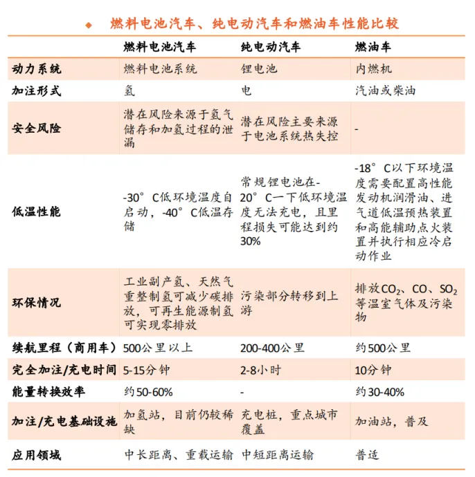
图:燃料电池汽车、纯电动汽车、燃油车性能对比
来源:平安证券

图:不同车型补贴情况
来源:中银证券






