


32万亿银行理财全景图:
从刚兑到净值化,1.39亿人该如何理财?
当一年期存款利率跌破1%,当“3%稳稳的幸福”成为过去,银行理财市场正经历一场深刻的变革。截至2025年三季度,全市场银行理财规模已站上32万亿元新台阶,背后是1.39亿投资者对财富保值增值的期盼。这份《2025银行理财全景观察报告》,清晰勾勒出净值化时代的理财新逻辑,今天就用五大核心要点,帮你读懂未来理财的正确打开方式。
一、全景扫描:银行理财二十年演进与当下格局
银行理财的二十年,是中国居民财富观念变迁的缩影。从早期的“隐性刚兑”到如今的“净值化常态”,行业已完成从“规模驱动”到“能力竞争”的根本转型。
发展脉络:六阶段走完规范化之路
从2005年银监会首次明确理财业务定义,行业先后经历“规范起步期(2005-2007年)”“快速扩张期(2008-2012年)”“强监管整顿期(2013-2017年)”“净值化转型期(2018-2021年)”“市场再平衡期(2022-2023年)”,如今进入“稳中求进期(2024年至今)”。2018年资管新规是关键分水岭,彻底打破刚兑,推动理财业务向独立理财子公司迁移,开启专业化运营时代。
2025年,国有大行一年期定存利率降至0.95%,三年期仅1.25%,低利率环境让“存款搬家”成为趋势。截至10月末,住户存款总额达162.64万亿元,但资金持续流向非银渠道,非银金融机构存款较年初增长23%。银行理财成为核心承接载体,三季度末存续规模达32.13万亿元,同比增长9.42%,前三季度为投资者创造收益5689亿元。
当前市场呈现“三足鼎立”特征:一是产品端,4.39万只存续产品覆盖现金管理、固收、混合、权益等全品类;二是机构端,32家理财子公司占据91.13%的市场份额,成为行业主力;三是投资者端,破净率降至0.31%,反映出市场回暖与投资者风险承受力的提升。
二、收益真相:读懂理财“不可能三角”与新常态
净值化时代,理财收益不再是“稳稳的数字”,而是市场波动的真实反映。理解收益背后的逻辑,才能避开认知误区。
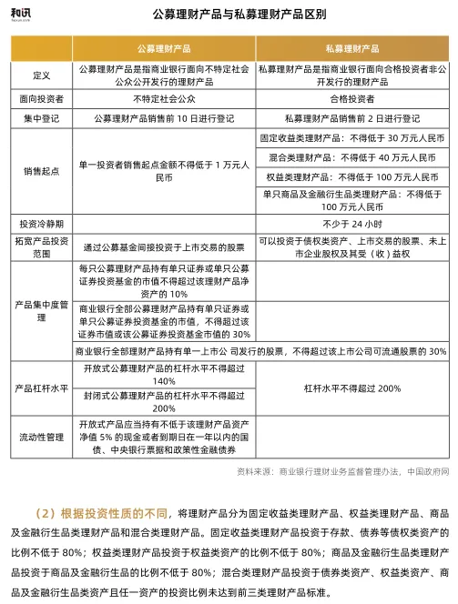
理财产品的核心差异的可通过三大维度划分:按募集方式分为公募(1万元起投,面向大众)和私募(30万元起投,面向合格投资者);按投资性质分为固收类(占比97.14%)、混合类、权益类及商品衍生品类;按运作方式分为开放式(申赎灵活)和封闭式(收益潜力更高)。三者组合决定了产品的收益水平、风险波动与流动性特征。
尽管固收类产品仍是绝对主力,但结构正在优化:混合类产品占比升至2.58%,权益类产品稳步探索,现金管理类产品规模占比下降,非现金管理类产品持续上升。资产配置上,现金及银行存款占比达27.5%(创历史新高),债券占比降至53.5%,反映出机构对流动性与稳健性的优先考量。
理财收益已从过去的“3%稳稳幸福”转向“2%左右浮动”:2025年上半年平均年化收益约2.12%,新发产品业绩比较基准集中在2.0%+区间。收益下行是结构性趋势,一方面受宏观利率下行影响,10年期国债收益率震荡在1.6%-1.8%;另一方面,监管压缩非标资产,理财超额收益来源减少。
2022年债市波动引发的净值回撤,让投资者真切感受到“收益与风险对称”。如今波动更显性但可管理:一是底层资产决定波动,固收类产品净值与债市利率直接相关;二是监管禁止“平滑估值”,净值反映真实资产价值;三是行业风控能力提升,2025年10月破净率仅0.31%,较2022年大幅下降。
任何理财产品都无法同时实现“高收益、高安全、高流动”:追求高收益需承受更高波动或锁定更长期限;选择随时支取的高流动性,收益必然偏低;看重本金安全,就要接受有限收益空间。普通净值型理财多处于“中低收益、中低风险、一般流动性”的平衡状态。
三、机构博弈:32家理财子公司的分化与竞争
理财子公司已成为市场绝对主角,32家机构呈现“头部集中、差异化竞争”的格局。
2019年首批理财子公司开业以来,行业格局快速切换:银行机构理财产品规模从2019年末的22.6万亿元降至2025年三季度的2.85万亿元,而理财子公司规模升至29.28万亿元。未设立理财子公司的中小银行加速退出,代销成为主要参与方式。
规模上,13家理财子进入“万亿俱乐部”,招银、兴银、信银理财位居前列;盈利上,股份行系理财子表现突出,招银理财2025年上半年净利润13.64亿元领跑;投资偏好上,国有行系偏稳健(固收占比60%-90%),股份行系多资产配置更灵活,城商行系聚焦区域特色。
交银理财(国有大行系):从“产品供应商”转型“财富管理方案提供者”,管理规模超1.7万亿元,聚焦固收+、养老理财等领域; 招银理财(股份行系):背靠“零售之王”,规模2.46万亿元,布局ESG、指数化产品,推行浮动费率机制; 宁银理财(城商行系):增速领跑行业,规模突破6000亿元,凭借全牌照优势打造跨境、权益类特色产品。
行业呈现“头部引领、区域突围、新生蓄势”态势:头部机构向综合财富管理平台转型,区域型机构走“小而美”特色路线,合资理财子公司以差异化策略抢占细分市场。
四、人群趋势:1.39亿投资者的理财新偏好
投资者结构与行为的变化,正在重塑理财市场的需求格局。
截至2025年三季度,理财投资者达1.39亿人,同比增长12.7%,其中个人投资者占比98.66%。央行调查显示,“银行非保本理财”连续两季度位居居民偏好投资方式首位,占比36.0%,成为最受信任的“非存款”投资入口。
投资者风险偏好呈现“哑铃型”分布:2025年上半年“进取型”投资者占比升至6.1%,较年初增加178万人;“稳健型”仍占33.56%,但保守型与稳健型合计占比降至52.6%。部分低风险投资者开始向“固收+”“含权策略”迁移,追求更高收益弹性。
人口老龄化推动养老理财需求激增:截至2025年6月末,个人养老金理财开户数较年初增长46.2%,规模达138.16亿元。这类产品以固收类为主(占比96%),中低风险特征明显,运作满2年的产品平均收益率达6.79%,成为长期稳健配置的核心选择。
移动端成为主渠道:手机银行个人客户达31.95亿户,银行离柜交易率超93%; 智能辅助成刚需:投资者依赖智能投顾、组合建议等数字化工具; 场景化理财普及:“支付+理财”模式兴起,理财行为与消费、工资到账等场景深度绑定。
五、未来展望:从单一理财到财富管理的跃迁
净值化时代,理财的核心逻辑已从“追求固定收益”转向“科学资产配置”,未来将呈现三大趋势。
定位升级:从“卖产品”到“做配置”
理财机构将成为投资者的资产配置顾问:一是产品设计贴合生命周期需求,如养老理财、教育理财;二是投资建议个性化,根据风险偏好匹配产品;三是服务精准化,通过数字化技术实现“千人千面”。
固收+仍是核心策略:以债券打底,搭配少量权益、可转债等增强收益; 主题投资快速发展:ESG、科技创新、乡村振兴等主题产品规模超1000亿元; 跨资产配置深化:头部机构布局全球资产、REITs、衍生品等,分散风险。
投教常态化:通过直播、课堂等形式,帮助投资者理解净值波动; 服务智能化:AI投顾、智能客服提升效率,降低运营成本; 费率市场化:多家机构下调管理费,部分产品费率降至0.15%以下,让利于民。
未来理财将更好融入居民全生命周期规划,与存款、基金、保险等金融工具形成互补,成为资产配置的“稳定器”。同时,机构将强化陪伴式服务,在市场波动时提供专业解读与建议,引导投资者长期投资。
结语
银行理财的净值化转型,本质上是让理财回归“受人之托、代人理财”的本源。32万亿元的市场规模,1.39亿人的参与热情,背后是居民财富管理需求的升级。未来,波动将是常态,能力将定胜负——对机构而言,比拼的是投研、风控与服务能力;对投资者而言,考验的是认知、心态与配置智慧。
在这场财富管理的变革中,唯有主动适应、理性认知、科学配置,才能在波动中寻锚,在分化中择优,实现财富的长期稳健增值。毕竟,理财的终极目标不是追求短期高收益,而是让财富为生活保驾护航。
以下是部分报告内容截图,
完整版下载请点击文末“阅读原文”









免责声明
我们尊重知识产权、数据隐私,只做内容的收集、整理及分享,报告内容来源于网络,报告版权归原撰写发布机构所有,通过公开合法渠道获得,如涉及侵权,请及时联系我们删除,如对报告内容存疑,请与撰写、发布机构联系。
整理于“365报告库”(知识星球)
扫描下方二维码加入,即可下载



扫码添加小助手
进入星球群
精选行业报告
每日分享
免费查看及下载更多高清完整版报告
精选报告推荐
1. 澎湃新闻.邮储银行-国民养老需求趋势调研报告(附30页.1.5万字.30页PPT-完整版下载)
2. 吴晓波2025跨年演讲:AI闪耀中国,第四次浪潮下的产业革命与个体机遇(附64页.2.8万字全文.220页PPT-完整版下载)
3. 罗振宇2026“时间的朋友”跨年演讲:1000天后的世界(附89页.4万字全文稿.184页PPT及思维导图-完整版下载
4. 麦肯锡-中国养老金调研报告:拥抱老龄化时代,保险机构参与中国养老保障的整合式探索(附30页.1.5万字-完整版下载)
5. 中金公司-2026“挪储“深度分析报告:如何展望存款搬家资金流向?(附17页.2万字-完整版下载)
6. 麦肯锡-中国商业健康险的挑战与破局-奋楫正当时(附44页.3万字-完整版下载)
7. 华税-2026高净值人士税务合规报告(附39页.3万字-完整版下载)
8. 得到:2025AI 年度报告:从“会说话”到“会干活”,AI重构世界的20个核心真相(附334页.15万字-完整版下载)


