



















清晰完整版报告已上传至星球


一、电影经济发展研究的背景与问题提出
(一)研究背景
(二)核心问题
(三)电影经济的理解
1.电影经济的基本含义
2.电影经济的系统性视角
3.电影经济发展的相关思路
二、电影产业组织
(一)市场主体
1.基本规模
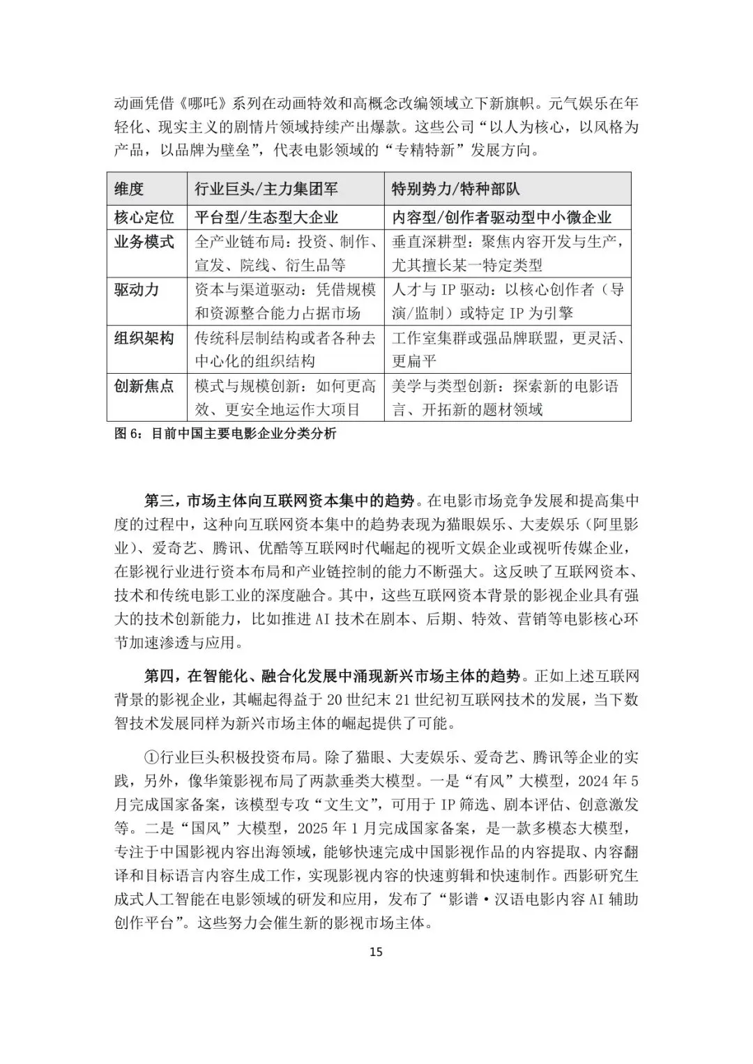
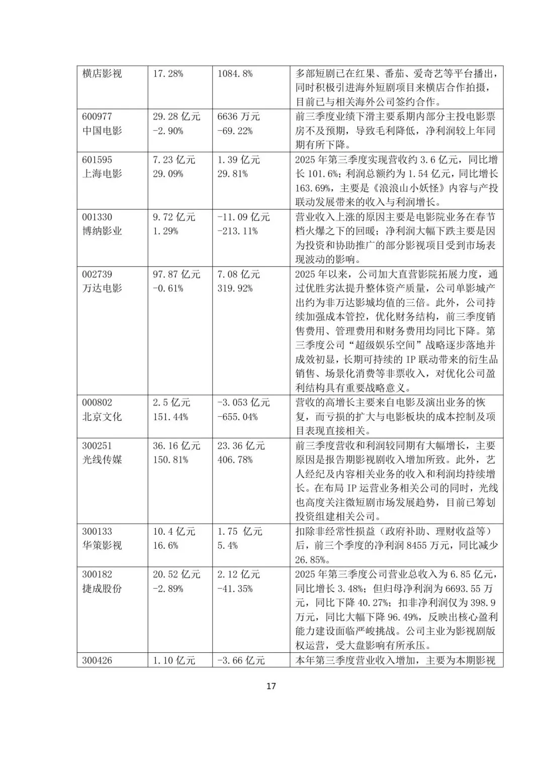
2.竞争发展态势
(二)产品(供给)
1.电影备案量变化
2.院线市场年度公映影片数量与票房变化
3.虚拟现实电影发展
(三)观众(需求)
1.影院观众基数与观影频次
2.2025 年中国电影市场票房过亿影片的类型分析
3.2025 年中国电影观众满意度调查
(四)市场
1.电影票价
2.电影市场结构分化中,大片市场的变化
3.网络电影播映的相关变化
4.微短剧市场和演出市场的竞争
5.全国各线城市电影市场分析
三、电影产业结构
(一)电影产业结构概况及趋势
(二)电影制片环节趋势
(三)电影发行环节趋势
(四)电影放映环节趋势
(五)电影衍生环节趋势
四、电影产业政策
(一)全国性政策
1.促进消费,政策惠民
2.丰富业态,增强活力
3.开放合作,多方共赢
4.紧跟时代,不断创新
5.拥军爱国,全面保障
(二)地方性政策
1.电影政策的核心目标
2.主要扶持方式与思路
3.政策变化趋势
五、电影产业布局
(一)全国主要省区电影票房产出
(二)全国影视基地发展
(三)国内主要电影节情况
1.北京国际电影节:探索“电影+”跨界融合模式
2.上海国际电影节:丰富片单让影迷进入“银幕梦境”
3.丝绸之路电影节:为丝路沿线国家电影交流搭建新平台
4.海南岛国际电影节:聚焦新技术、新生态和新力量
5.中国长春电影节:让电影老城焕发青春激情
6.金鸡百花电影节:推动区域影视业发展
六、电影产业创新
(一)深化产业内部的精细化运营
1.精细化运营:以用户为中心的策略转型
2.创新重构:从电影品类创新到企业业务结构革新
(二)强化电影长尾经济
1.长尾经济的产业逻辑:从爆款思维到持续积累
2.IP 续作与衍生开发:存量内容的再生机制
(三)加快数智技术驱动下的产业创新
(四)持续“电影+”下的产业融合创新
七、中国电影经济发展展望
八、全球南方国家电影经济概览
(一)亚洲电影
1.西亚地区:亚洲影视的“新晋势力”
2.中亚地区:“工业化复苏与文化价值释放”的关键阶段
3.南亚地区:“高产能、强增长”重塑区域影响力
4.东亚地区(除中国以外):资源有限、市场闭塞、保持韧性
5.东南亚地区:逐步形成分层而互补的产业生态
(二)非洲电影
1.非洲电影创作
2.非洲电影产业
(三)拉美电影
1.拉美电影产业概述
2.国际电影节上流光溢彩的拉美电影
3.拉美电影合拍实践及合拍协议
4.附表


