手机版
二维码
购物车
(
0
)
供应
求购
公司
团购
展会
资讯
招商
品牌
人才
知道
专题
图库
视频
下载
商圈
推广
热搜:
采购方式
甲带
滤芯
气动隔膜泵
减速机型号
减速机
履带
带式称重给煤机
链式给煤机
无级变速机
首页
供应
求购
公司
团购
展会
资讯
招商
品牌
人才
知道
专题
图库
视频
下载
商圈
首页
>
资讯
>
展会资讯
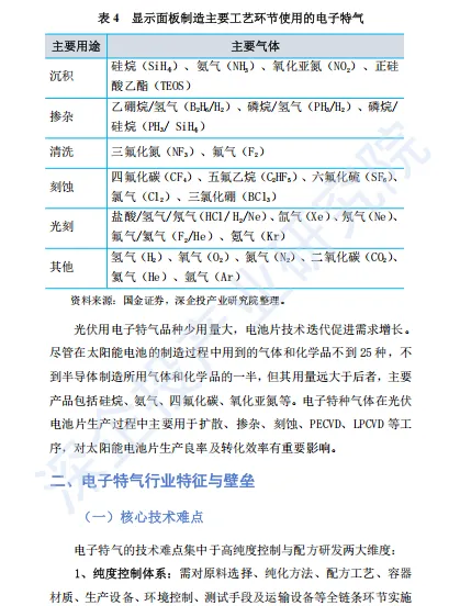
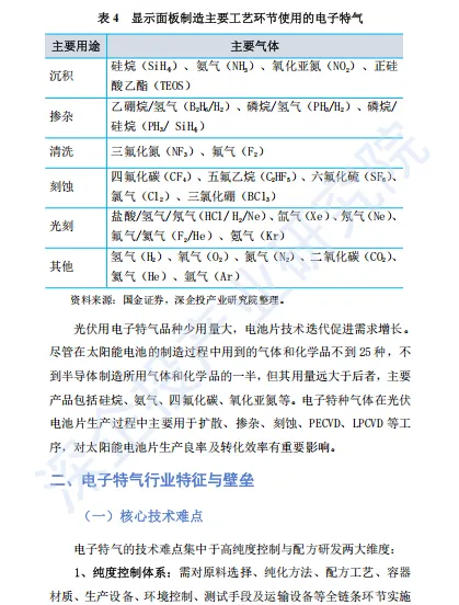
电子特气产业深度研究报告
日期:2026-02-27 01:20:03 来源:网络整理 作者:本站编辑
评论:0
电子特气产业深度研究报告
加入社群,微信:
Buddha_Research
「大佛投研
·报告库」深度研报聚合智库
报告内容展示
打赏
更多
>
同类资讯
• 【先进制造研究院】研究报告 |
0
条
相关评论
推荐图文
推荐资讯
点击排行
0
1
财报解读|58%的恐怖利润率!海力士如何靠AI把存储做成了“印钞机”?
0
2
2026.1.28 超级财报周
0
3
财报分析高阶:A 股毛利率双验证,彻底剔除账面高毛利伪标的
0
4
如何让企业、居民算得过来账?CF40报告:2026年扩内需应更倚重货币政策
0
5
功率半导体行业分析:周期反转确立,AI与车规重塑增长曲线
0
6
穿透三巨头8年财报,茅台/帝亚吉欧/保乐力加指明白酒未来坐标?|的秘密⑨
0
7
东湖高新——2025企业能力分析研究报告
0
8
2026年1月白糖市场月度报告
0
9
财报丨碧桂园2019年如何实现“降杠杆稳增长”
网站首页
|
关于我们
|
联系方式
|
使用协议
|
版权隐私
|
网站地图
|
排名推广
|
广告服务
|
积分换礼
|
网站留言
|
RSS订阅
|
违规举报
|
皖ICP备20008326号-18
(c)2008-2022 免费发布网 All Rights Reserved