


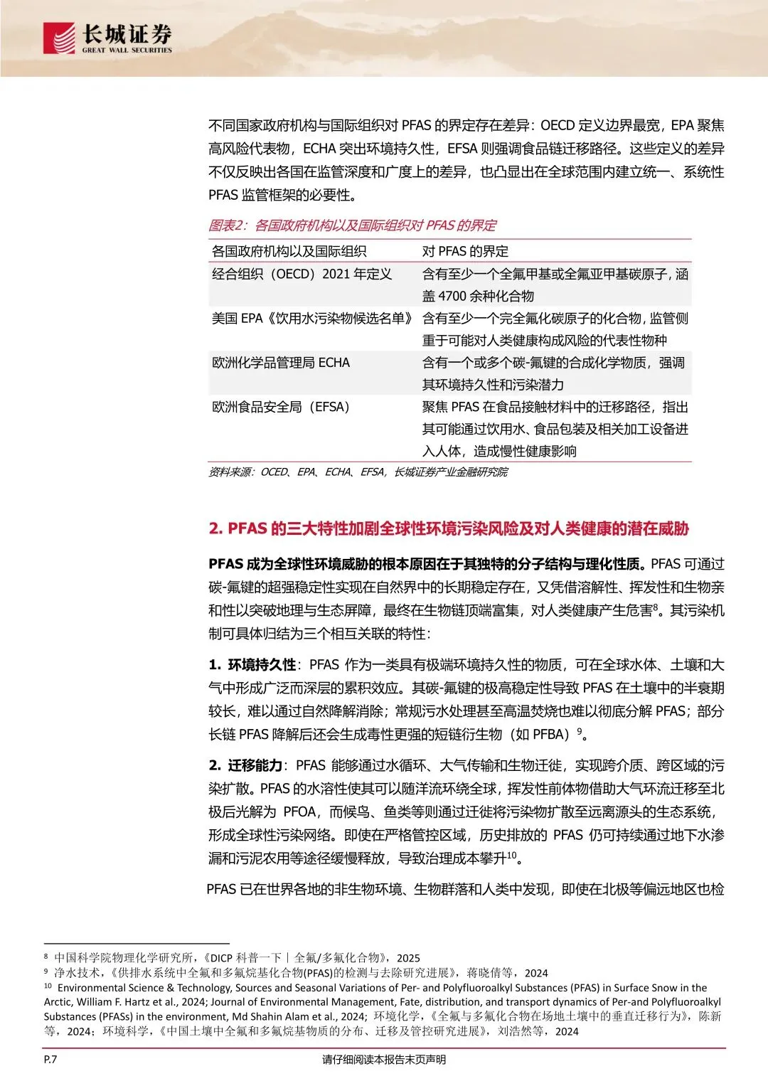
文章摘要
PFAS 的“永久污染”特征已构成全球性环境与健康双重危机。PFAS(全氟和多氟
烷基物质,Per- and Polyfluoroalkyl Substances)是人工合成的氟化化合物,涵盖上万种化学物质,其凭借碳-氟键的超强稳定性,难以自然降解,并兼具环境持久
性、跨区域迁移性与生物富集性,可形成覆盖水体、土壤、生物链的污染网络,还
可能通过生物累积效应对人体构成一定健康风险。

文章内容






文章篇幅有限,仅为部分预览
回复暗号:基础化工行业深度报告:政策驱动与技术迭代共振下迎来PFAS替代机遇-260204-长城证券-57页


*免责声明:以上报告均为本公众号通过公开、合法渠道获得,报告版权归原撰写/发布机构所有,如涉侵权,请联系删除;本号报告为推荐阅读,仅供参考学习,不构成投资建议。
往期推荐













