
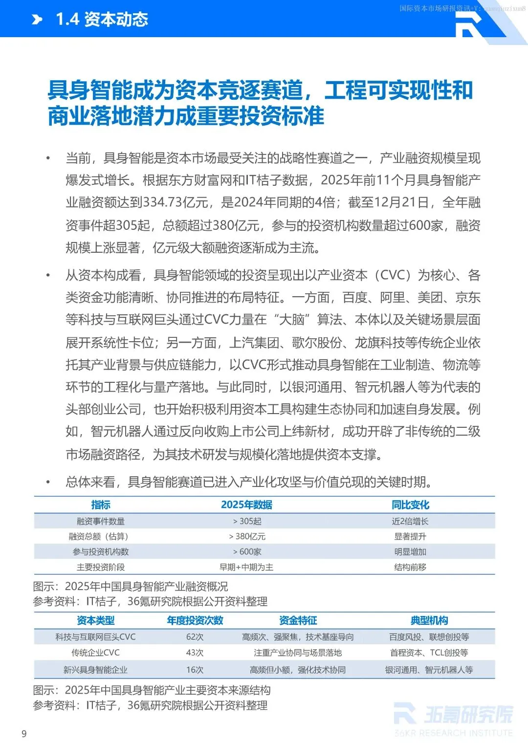
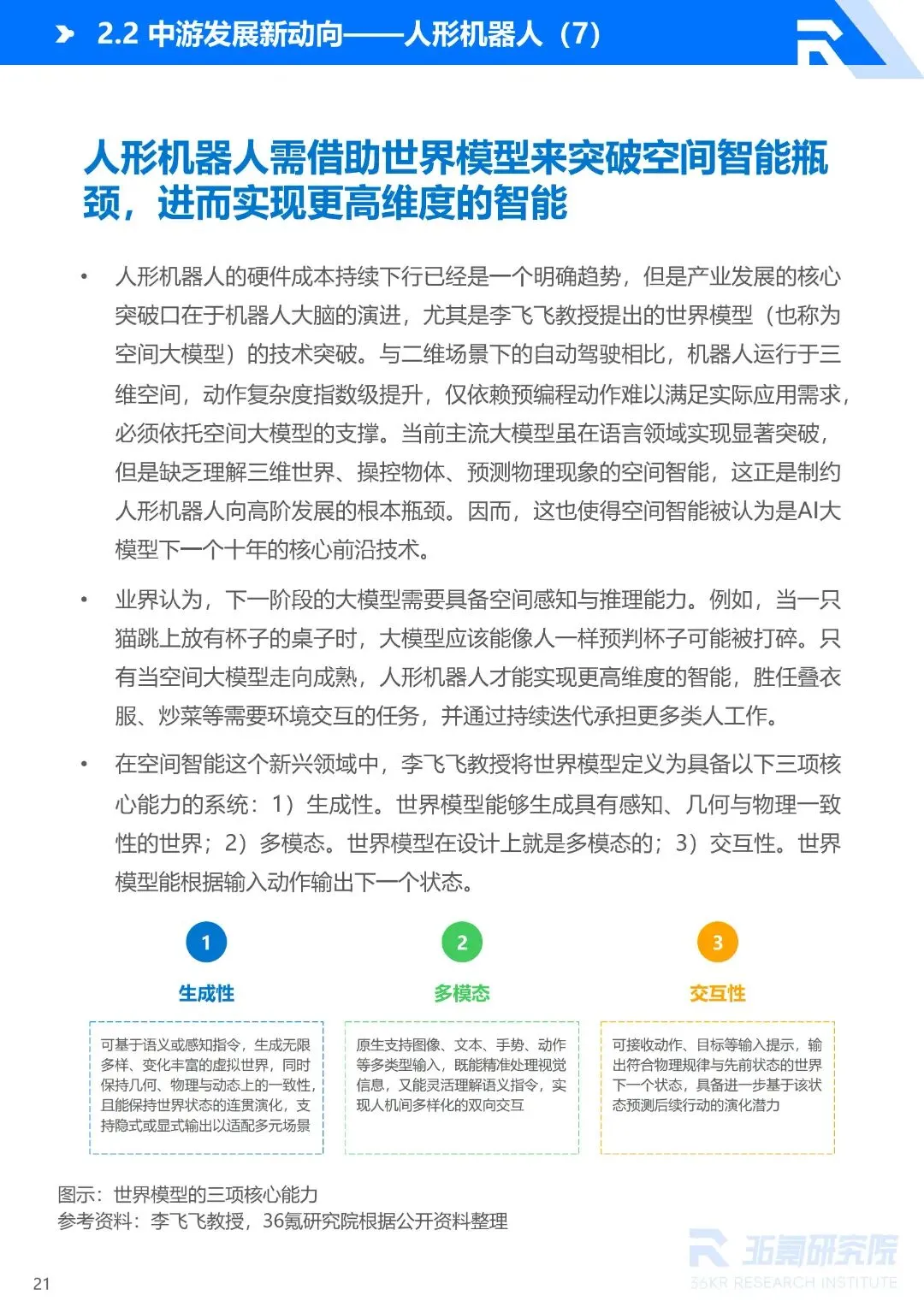
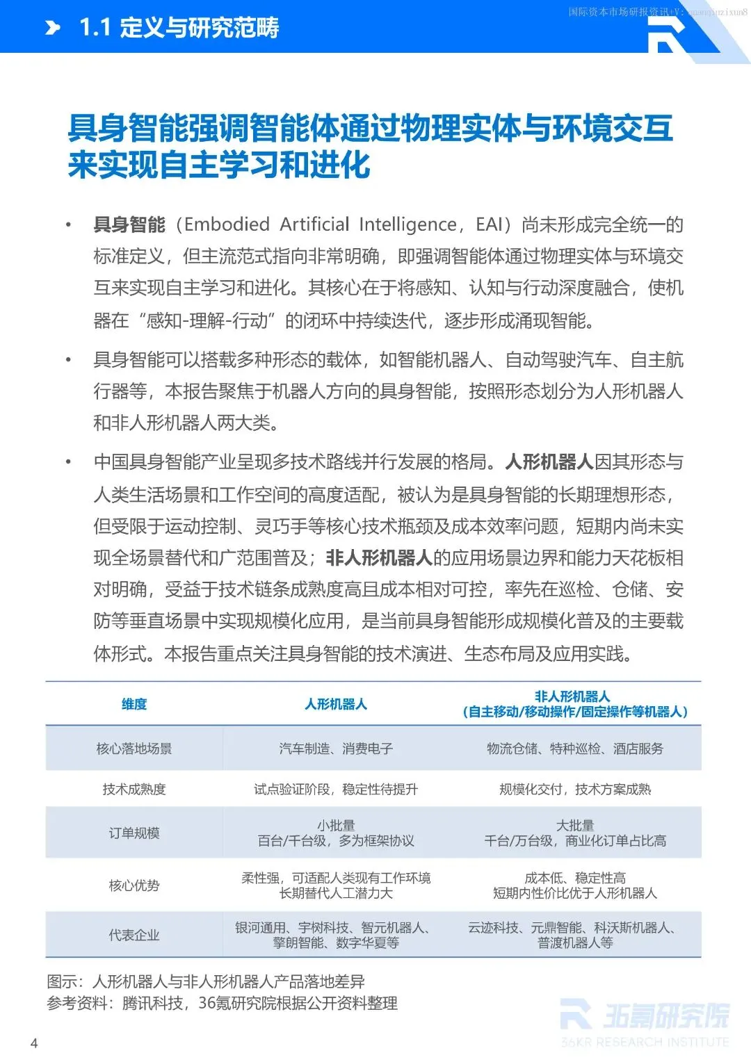
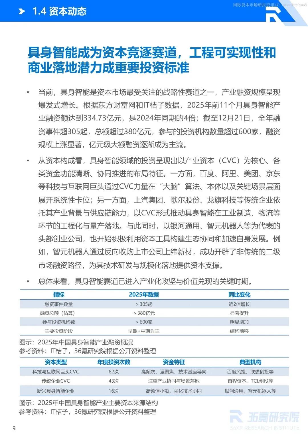
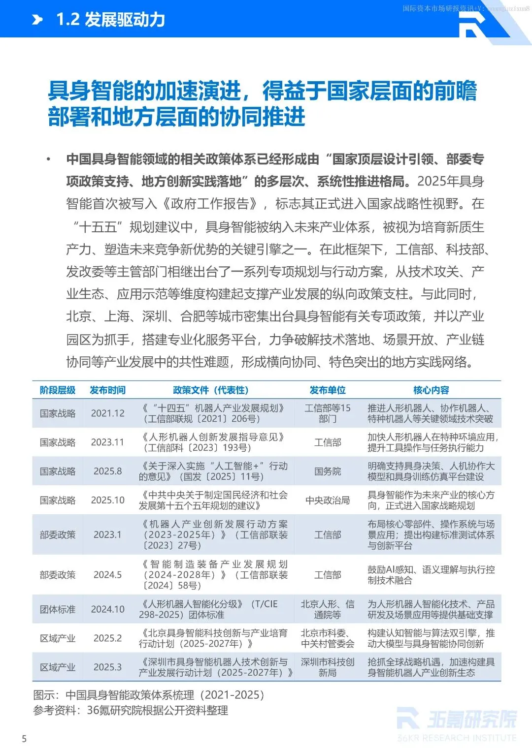
2026年,全球具身智能产业正式告别“概念炒作”“样品展示”的培育期,迈入“规模化量产、商业化闭环、国产化主导”的关键爆发期。以人形机器人为核心载体,以世界模型为技术内核,以工业场景落地为突破口,产业形成“上游核心部件国产化加速、中游整机量产落地、下游场景多点渗透”的完整生态。本报告全面剖析2026年具身智能产业的发展现状、核心技术突破、主流厂商布局、应用场景落地,深度解读产业面临的挑战与机遇,前瞻性预判未来发展趋势,为企业布局、资本投入提供专业参考。
关注具身智能产业洞察微信公众号,在对话框回复“260226”,即可下载《2026年具身智能产业发展研究报告》完整版PDF。







































来源 | 36氪研究院
责任编辑 | 乔珺
重 磅 | 《自动化博览》2026年第一期暨《2026具身智能专刊》上线
深 度 | 于海斌院士等:面向柔性制造的具身智能综述
荐 读 | 多智能体具身智能:进展和未来方向
案 例 | 从高原基建到高端装备:新松&仁新携手加速具身智能产业化应用
“十五五”报告 | 具身智能深度:应用场景、产业链、市场规模,附PDF下载
访 谈 | 兰旭光教授:迈向自主智能——具身智能的技术突破与工业落地
报 告 | 具身智能十大观察与产业链全景剖析,附PDF下载
会员招募 | 欢迎加入GCC具身智能产发委,共探具身智能新生态







