

01
文章摘要
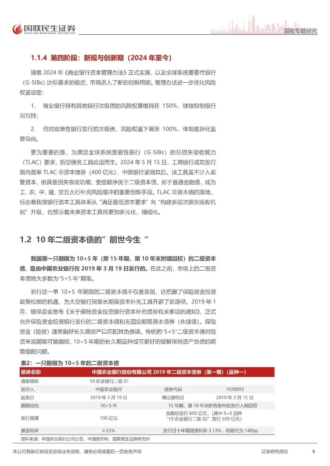
商业银行二级资本债发展史:我国商业银行二级资本债的发展大约可以分为 4 个阶段,2004 年—2012 年为第一阶段,这一阶段的二级资本工具被称为“旧式次
级债”,结构简单,主要目的是为了满足当时监管对资本充足率的初步要求。2013
年—2019 年为第二阶段,2013 年是分水岭,随着《商业银行资本管理办法(试
行)》的发布,“旧式次级债”退出历史舞台,“新式二级资本债”登场。
2020 年—2023 年为第三阶段,市场对二级资本债的风险认知趋于深化,2020 年 11 月,包商银行因严重资不抵债,触发“无法生存触发事件”。2024 年至今为第四阶段,随着 2024 年《商业银行资本管理办法》正式实施,以及全球系统重要性银行(GSIBs)达标要求的临近,市场进入了新的创新周期。
02
文章内容








受篇幅限制,仅为部分报告预览
回复暗号:固收专题研究:怎么把握10Y二级资本债投资机会?-260201-国联民生证券-23页




往期回顾














