
这份由中安网发布的《2025中国视频物联网发展研究报告》,是一部系统梳理中国视频物联网(VIoT)产业脉络、核心技术及未来趋势的权威文献。报告共71页,涵盖从基础理论到行业应用的完整知识体系。
核心内容简介如下:
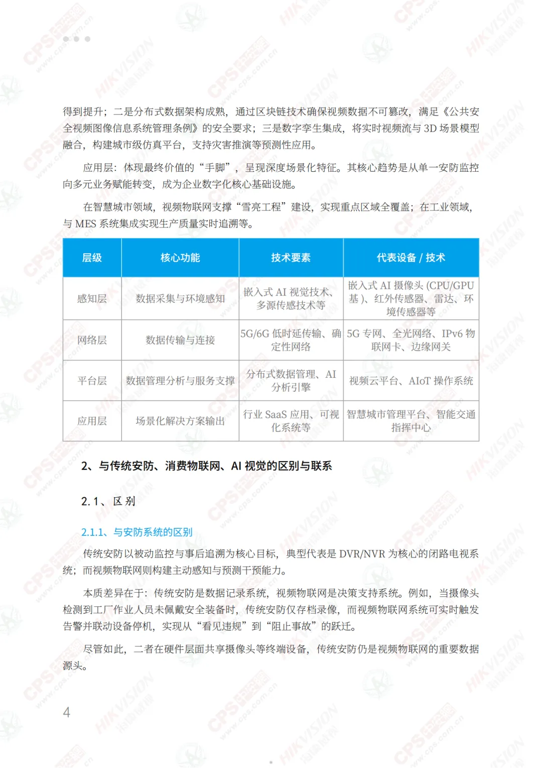
产业全景与基础认知:界定了视频物联网的核心概念,阐明其与传统安防、消费物联网、AI视觉的本质区别与内在联系,揭示其“感知智能化、决策主动化、执行自动化”的三重价值跃迁。同时系统分析了产业的技术融合性、数据密集型特征、场景碎片化挑战及安全隐私刚性约束。
发展驱动力与技术演进:深入剖析了人工智能、边缘智能、网络技术、视频编解码、多模态感知等关键技术的突破与融合,并从下游需求爆发、技术成本下降、国家战略支持、数据要素价值挖掘等维度,解析产业高速增长的核心驱动力。
市场格局与规模预测:数据显示,2024年中国视频物联网市场规模达4080亿元,预计2025年突破5200亿元,年增长率超25.8%。报告细分城市级、企业级、消费级三大市场,并深入分析产业并购整合与合作生态趋势,揭示“软硬分化”的价值转移特征。
产品形态与热门赛道:系统梳理了智能化终端(智能监控、显示交互、通信控制)、边缘计算产品(边缘盒子、网关、一体机、边缘服务器)、平台与服务(主流云平台、开源平台)三大产品矩阵,展现产业多元化的技术落地路径。
未来展望:前瞻性提出“技术自主化、应用场景化、平台开放化”三大特征,预判“6G+视联网”“类脑计算+视联网”“量子加密+视联网”将成为未来五年核心增长极,推动产业从“万物互联”迈向“万物智联”。
企业巡礼:收录了华为、熵基科技、360智慧生活、佳都科技、瑞为技术、东芝等40余家代表性企业的解决方案与落地案例,覆盖智慧城市、智慧交通、智慧园区、智慧农业、智能家居等多元场景,展现产业生态的繁荣与活力。
本报告由产业研究机构与行业头部企业联合编撰,兼具理论深度与实践指导意义,既是视频物联网从业者的战略参考,也是了解中国智能视觉产业发展格局的重要窗口。
以下是内容节选↓↓↓ 文末点击链接免费下载pdf,扫二维码加入交流群









































长三角人工智能联盟简介


