导语
小编将不定期在公众号精选分享《2024粉末涂料涂装产业白皮书》核心内容,今天分享的主题是“粉末涂料喷涂设备技术发展分析”。
同时,2026新版白皮书正在筹备中,诚邀您投稿共建行业智库,投稿成功的公司名称将出现在白皮书的扉页,欢迎为产业未来添砖加瓦!
经过前处理后的基材就可以进行粉末涂装了,涂料喷涂设备与技术是决定涂膜性能关键,不当的喷涂设备将直接影响涂膜性能,导致喷涂不均、影响涂膜光泽度和色泽。
粉末涂料喷涂设备技术现状分析
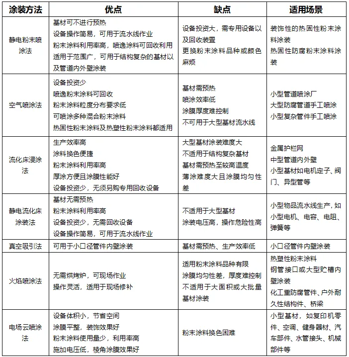
粉末涂料物理状态与传统液态涂料不同,在喷涂工艺上也与液态涂料大相径庭。粉末涂料涂装方法随产品性质、树脂类型或制造工艺不同也各不相同,目前主流的涂装方法是静电粉末涂装法,其余的涂装方法还有空气喷涂法、流化床浸涂法、静电流化床涂装法、真空吸引法、火焰喷涂法、电场云喷涂法等。

图:粉末涂料喷涂技术对比
在当前热固性粉末涂料涂装的过程中,工业生产中运用最为广泛、工艺最为成熟的便是静电粉末涂装法。
静电粉末喷涂设备主要由供粉设备、喷枪(包含高压静电发生器)、喷粉室、粉末回收设备等设备组成。静电粉末涂装法生产过程中,主要通过连接静电粉末喷枪的内置式高压静电发生器,使喷枪处于工作状态时,会形成负高压,从而使粉末带负电,工件接地形成正极,因此形成静电场。枪口位置会产生电晕放电的情况,粉末涂料跟随着压缩空气从供粉设备传输到喷枪的过程中,会在压缩空气的作用下进行雾化,并且在雾化的过程中会形成带电颗粒,然后经由气场、电场的作用,根据电场力方向使得粉末涂料喷涂到工件表面当中,并且会吸附到工件表面中。
2023年,高品质专业粉末喷枪仍然是欧美企业主导:金马涂装(上海)有限公司、瓦格纳尔喷涂设备(上海)有限公司、诺信(中国)有限公司是TOP3粉末喷枪供应商。

图:粉末涂料静电粉末喷涂工艺流程
粉末涂料喷涂技术未来趋势分析
为了满足更高效,适用性广的要求,对于喷涂设备技术改进研究数量可观,其中有电场云涂装法和电磁刷涂装法是最热门的研究方法。
粉末涂料电场云涂装:电场云喷涂技术是用固定的喷嘴和平行排列的电极代替了传统移动式喷枪,将压缩空气吹出的粉末送入电极放电空间,通过电晕针电离空气的离子而使之带电,这就是电场云喷涂技术。该技术的最大优点是上粉率高,涂层均匀平整,厚度调节方便,设备投资低。该技术最大的特点是适合喷涂大面积平板工件,结合快速固化粉末涂料,该技术可以应用在预涂彩钢板的流水线上,但不适用于大型基材涂装。
粉末涂料电磁印刷涂装:该技术衍生于静电复印机或激光打印机技术。使涂覆材料通过硒鼓与转印电极之间,转印电极相当于充电系统中的电晕放电器,通入5.5kV以上的直流高压电,此时涂覆材料被充上正电,其电场强度比硒鼓上的电场强度大,因此带负电的粉末涂料会被转印到被涂基材上,完成了涂覆过程。该技术可结合现有的3D打印技术高速涂装预涂钢板,并可以制造出预设图案。
粉末涂料喷涂设备未来趋势分析
①提高供粉装置精确度:供粉装置的精确度对粉末涂装涂膜厚度的均匀性起决定性作用,对粉末涂装产品质量的稳定性有很大的影响。目前在喷涂设备中普遍采用流化桶+文丘里泵供粉,运行过程中输送的的是粉末与空气的混合物,受到粉末比重、颗粒和空气的压缩特性,造成对于粉末实际的流量无法做出准确的计量。虽然已出现了如DDF粉泵和闭环供粉装置等改进设备,减少了混合的空气量,但还是无法实现以准确的计量来控制喷枪的喷涂量。因此未来能准确地度量喷涂的粉末用量是喷涂精确化和数字化的前提。
②改进静电粉末喷枪装置:静电喷枪是粉末涂装设备的核心设备。喷枪的结构和性能决定粉末涂料的带静电效果,粉末涂料的喷束形状、雾化效果、喷粉均匀性等问题将决定粉末喷涂效果的好坏。静电喷枪未来发展方向有:克服静电粉末喷涂时出现的静电屏蔽、反向电离现象、改善金属粉末涂料喷涂时堆积问题、针对小型零件或结构微小部分的微型喷枪、针对工业品如集装箱粉末喷涂的大容量型喷枪、结合静电控制和粉量控制,研发能根据喷枪与工件的距离,自动控制静电充电和出粉量的喷枪,以提高静电粉末上粉率。
③改进粉末涂料回收装置:粉末涂料与传统涂料相比优点之一是喷涂过程中喷逸粉末涂料可以回收利用。要完全实现粉末涂料高效回收利用,需要粉末涂料供粉装置能快速更换粉末,包括更换粉末颜色或品种,以及粉末涂料的回收设备(主要是喷粉室的内部板壁清理)能实现快速清扫。
对于喷涂设备的换色清理,当回收装置采用旋风分离器和过滤器结合的回收装置,在换色时是不需要对这些装置进行清理的。目前已有喷枪、供粉系统的自动清理装置,但没有很好的快速清理喷粉室的方法,现有研究已尝试了不同的喷粉室板壁材料,目前主流的喷粉室板壁是能有效去除静电积聚的塑料。但由于在板壁积聚的粉末是通过喷枪充电,在室温情况下其静电的消散是一个长时间的过程,因此必须采用一定压力的压缩空气吹扫来清理,但这将会影响生产效率。由此能否快速清理粉房是提高回收换色效率的关键。
近年来,泽亨以数字化+电气控制+机械设计的三重革新,对喷涂质量和效率进行多维优化,更首度结合AI技术,颠覆未来涂装方式。
数字化方面:聚焦多细分领域静电粉末喷涂数字化建设,推出行业内首个数字化信息平台与在线湿膜膜厚分析系统,引入AI技术构建喷涂智库。
机械设计方面:创新性研发自适应智能喷涂系统,结合三种机械部件,实现喷涂位置高精度动态调整;首创V型对喷布局的NR01智慧型立式线,一个粉房顶两个粉房;同时革新粉末传输方式,以密相技术提升涂覆质量,率先应用于新能源三电与户外公共交通设施表面处理等膜厚均匀度与表面耐候性较高的喷涂场景中。
电气控制方面:铝加工喷涂领域实现信息高度集成,助力广大铝加工企业实现全流程“一键生产”;工程机械喷涂领域“全站智能涂装”方案应用成熟,打造多个大型无人化智能涂装产线。
下期预告:粉末涂料固化工艺发展分析
END
*关注/转发有礼:关注公众号或转发公众号文章给行业伙伴,粉末分会将在2026年粉末峰会活动中免费赠阅《中国粉末涂料涂装产业白皮书(2026)》,一起抢占行业发展先机,让绿色涂装普惠各行各业!
往期推荐阅读
入会二维码
成为会员享受会员福利吧~

个人/单位皆可扫码填写


