
以下为调研报告的概要目录
可行性报告编制、行业研究报告购买
请联系:17312436919
苏州一代书生工程咨询有限公司

















《2026年-2031年我国老年专科医院行业市场发展趋势调研报告》编制要点:
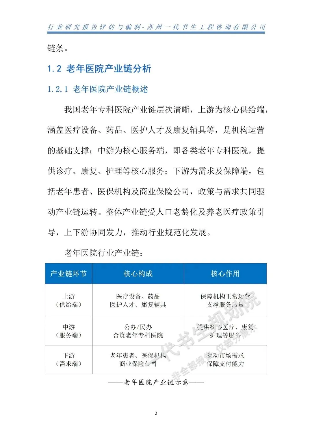
本老年专科医院行业报告是由一代书生工程咨询有限公司编制,聚焦2026-2031年我国老年专科医院行业,核心编制要点分三方面,精准呈现行业发展核心逻辑,兼具数据支撑与趋势预判,供相关主体决策参考。
一是行业发展基础调研,梳理我国人口老龄化发展态势及相关政策导向,明确老年专科医院行业发展政策支撑与市场根基,调研行业当前机构数量、区域分布格局及现存短板,夯实报告分析基础。
二是市场供需与竞争分析,量化行业市场规模及增长潜力,剖析供需匹配现状与核心矛盾,梳理公立、民营机构竞争格局,解读社会资本布局特点及重点企业运营模式。
三是未来趋势预判,结合技术赋能与消费升级,预判2026-2031年行业在医养融合、智慧化转型、服务精细化等方面的发展方向,提示行业面临的机遇与挑战,给出针对性发展指引。

产业规划咨询、概念规划设计
项目可行性报告撰写
行业分析报告编制
17312436919
(微信同号)

项目规划设计、可行性报告编制,请联系:17312436919。


