
以下为报告的概要目录
项目可行性报告编写
请联系:17312436919
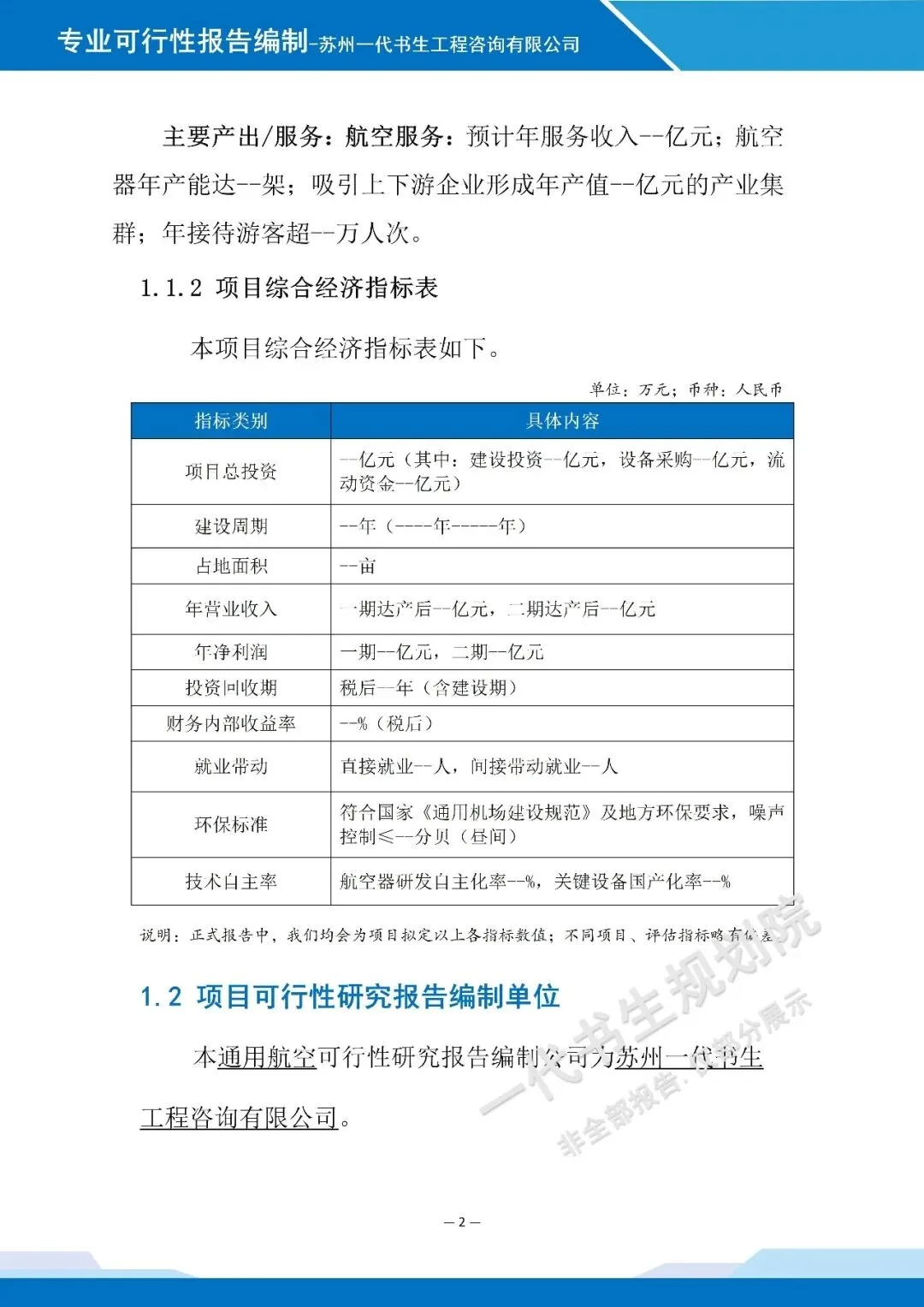
通用航空项目可行性研究报告
【二】项目可行性研究报告专业公司
苏州一代书生工程咨询有限公司











《通用航空综合服务基地建设项目可行性研究报告》编制要点:
本通用航空项目可行性报告报告由一代书生工程咨询有限公司编制,聚焦通用航空综合服务基地建设可行性,核心要点分三方面,兼顾政策合规、实操落地与效益平衡,为项目建设、投资决策及运营规划提供科学支撑。
一是建设基础可行性,梳理低空经济及通用航空相关政策导向与扶持举措,调研项目区域空域资源、交通区位及产业基础,结合“十五五”通航发展规划要求,明确基地建设的政策支撑、资源适配性及核心前提条件。
二是建设与运营可行性,规划基地功能布局、建设规模及服务业态,测算投资成本、营收预期及投资回报率,分析低空飞行服务、维修培训等运营模式可行性,研判空域管控、技术适配等潜在风险及应对方案。
三是效益与合规可行性,论证项目在带动低空经济发展、促进产业协同、带动就业等方面的经济与社会效益,评估生态环境影响及防控措施,核查项目合规性,明确可行性结论及优化提升建议。

产业规划咨询、概念规划设计
项目可行性报告撰写
行业分析报告编制
17312436919
(微信同号)

项目规划设计、可行性报告编制,请联系:17312436919。


