AI科普馆部分垂类内容转移至?
【长三角人工智能联盟】公众号,快点进去瞧瞧!
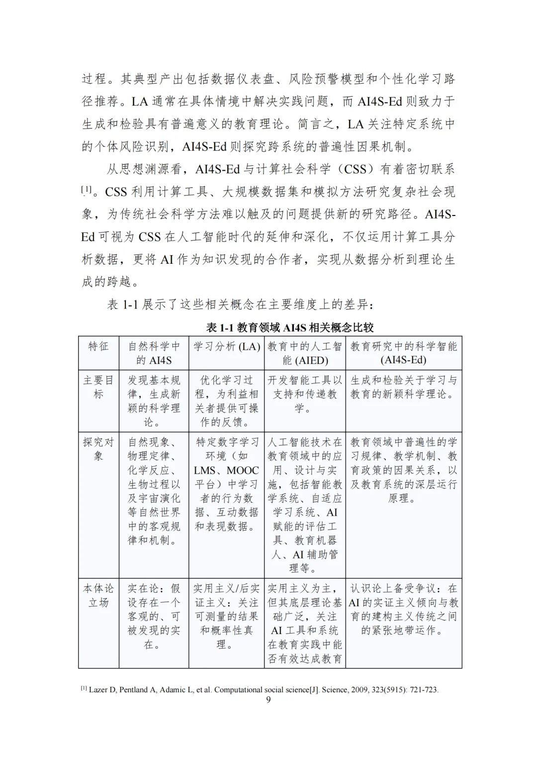
这份由中国人工智能学会发布的《教育研究中的AI4S》白皮书,是一部系统探讨人工智能如何重塑教育研究范式、方法论及知识生产体系的权威文献。全书共283页,涵盖从理论基础到前沿应用、从方法创新到伦理治理的完整知识框架。
核心内容简介如下:
范式变革与理论基石:从科学哲学视角审视教育研究的独特性与范式之争,提出“AI4S-Ed”概念,阐明以大语言模型为代表的生成式AI如何从研究视域、研究过程到研究者角色,系统性重构教育研究的底层逻辑。
质性研究与量化方法:分章深入探讨AI辅助的教育质性研究(课堂互动、政策分析、医学教育等场景)与量化研究(教学能力评估、多模态学习分析、学生表现预测等),系统梳理大语言模型在数据编码、主题识别、假设生成、结果解读等全流程中的应用路径。
研究质量与标准重构:直面AIGC引发的学术诚信危机与可重复性挑战,探讨AI辅助研究的透明度标准、算法偏见治理、开源与闭源之争,并提出学术评议机制革新的可行路径。
知识转化与理论构建:聚焦教育领域长期存在的“知行鸿沟”,提出AI通过世界知识、知识蒸馏、生成式仿真与泛化能力四大机制赋能知识转化;并开创性探讨大语言模型如何赋能教育学思想实验,推动教育理论从静态思辨走向动态验证。
合成数据前沿:系统分析大语言模型驱动的合成数据在教育研究中的应用形式(模拟个体、社会、世界)、面临争议(表征偏差、认识论、伦理、规范性)及应对策略,为这一新兴方法论提供审慎而系统的分析框架。
伦理治理与元研究:从数据隐私、算法公平、跨文化保护到伦理审查清单与治理框架,构建贯穿研究全生命周期的伦理保障体系;并从元研究视角审视AI对研究者素养、人机协同模式及整个知识生产生态系统的深层影响。
本书由中国人工智能学会组织,来自全国多所高校的教育学、计算机科学、学习科学等领域专家联合编写,兼具理论前瞻性与实践指导意义。既是教育研究者拥抱智能时代的案头必备,也是政策制定者与技术开发者理解AI4S-Ed趋势、应对范式变革的权威指南。
以下是内容节选↓↓↓ 点击链接免费下载pdf,扫二维码加入交流群






























AI科普馆:打开AI世界之窗



