报告导读:
啤酒花提取物是指从啤酒花中提取得到的一种天然植物提取物。它富含α-酸、黄酮类化合物、多酚等活性物质,具有抗肿瘤、抗氧化、抗菌、消除体内自由基等功能,可将其作为食品添加剂防止食物的腐败,并且可用于医药、化妆品、保健食品和食品的抗氧化剂。随着人们对健康的关注度提高,越来越多的消费者开始选择健康食品和天然草药作为保健品。啤酒花提取物作为一种天然植物提取物,受到越来越多消费者的青睐。在食品饮料领域中,啤酒花提取物被广泛应用于啤酒、葡萄酒、咖啡等饮品的加工中。随着人们对特色饮品和新口味的需求增加,市场需求也得到了提升。此外,啤酒花提取物在化妆品、护肤品等领域中的应用也逐渐拓展。啤酒花提取物具有抗氧化、抗菌、祛斑等功效,对于化妆品品牌的研发提供了新的方向。近年来,我国啤酒花提取物市场规模呈现先上升后下降在上升的趋势,2022年中国啤酒花提取物市场规模同比下降23%,这主要受疫情因素影响,下游消费需求疲软导致对啤酒花提取物需求的下降。随着国内新冠肺炎疫情防控常态化,人民生活秩序逐步恢复正常,疫情对各行业经济生产影响逐渐减少,啤酒花提取物行业全面回暖,到了2024年行业市场规模增长至3.6亿元。
基于此,依托智研咨询旗下啤酒花提取物行业研究团队深厚的市场洞察力,并结合多年调研数据与一线实战需求,智研咨询推出《2026-2032年中国啤酒花提取物行业市场全景调研及产业需求研判报告》。本报告立足啤酒花提取物新视角,聚焦行业核心议题——变化趋势(怎么变)、用户需求(要什么)、投放选择(投向哪)、运营方法(如何投)及实践案例(看一看),期待携手行业伙伴,共谋行业发展新格局、新机遇,推动啤酒花提取物行业发展。
观点抢先知:
相关概述:啤酒花提取物是指从啤酒花中提取得到的一种天然植物提取物。它富含α-酸、黄酮类化合物、多酚等活性物质,具有抗肿瘤、抗氧化、抗菌、消除体内自由基等功能,可将其作为食品添加剂防止食物的腐败,并且可用于医药、化妆品、保健食品和食品的抗氧化剂。
产业链:啤酒花提取物行业上游是指啤酒花的种植,涵盖种业研发和配套物资供应,是产业链的基础。中游是产业链的核心加工环节,负责将啤酒花原料转化为各类提取物产品,技术水平直接决定产品附加值。下游是指应用领域,包括啤酒酿造、食品工业、医药、化妆品等。
产业链上游:啤酒花是大麻科葎草属的多年生攀援草本植物,主要分布于欧洲、亚洲北部和东北部、美洲东部等地区,在中国新疆北部有野生种质资源,现中国各地多栽培。啤酒花主要连片分布在海拔400-1500米的山地林缘、灌丛或河流两岸的湿地,其喜干燥冷凉气候,耐旱,忌涝,耐盐碱性较强,适宜生长在朝阳、地势干燥、排水方便、土质疏松、富含有机质的酸性土壤中。近年来,我国啤酒花种植面积和产量呈现“W”趋势,2024年中国啤酒花种植面积达到2778公顷,同比上涨6.8%;产量达到7146吨,同比上涨8.6%。
市场规模:近年来,我国啤酒花提取物市场规模呈现先上升后下降在上升的趋势,2022年中国啤酒花提取物市场规模同比下降23%,这主要受疫情因素影响,下游消费需求疲软导致对啤酒花提取物需求的下降。随着国内新冠肺炎疫情防控常态化,人民生活秩序逐步恢复正常,疫情对各行业经济生产影响逐渐减少,啤酒花提取物行业全面回暖,到了2024年行业市场规模增长至3.6亿元。
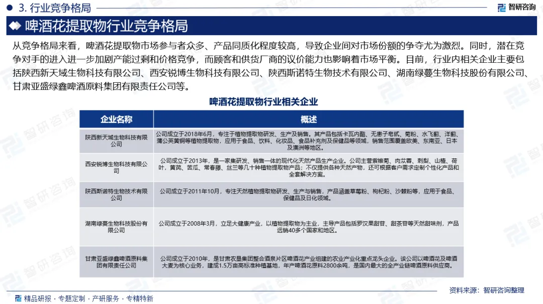
企业格局:啤酒花提取物市场参与者众多、产品同质化程度较高,导致企业间对市场份额的争夺尤为激烈。同时,潜在竞争对手的进入进一步加剧产能过剩和价格竞争,而顾客和供货厂商的议价能力也影响着市场平衡。目前,行业内相关企业主要包括陕西新天域生物科技有限公司、西安锐博生物科技有限公司、陕西斯诺特生物技术有限公司、湖南绿蔓生物科技股份有限公司、甘肃亚盛绿鑫啤酒原料集团有限责任公司等。
市场趋势:(1)技术创新是推动啤酒花提取物行业发展的重要因素。(2)随着精酿啤酒市场的爆发式增长,对高品质啤酒花提取物的需求不断增加。(3)非酿造场景对啤酒花提取物的需求占比将大幅提升,成为行业增长的核心动力。
报告相关内容节选:



数据来源与处理说明:
《2026-2032年中国啤酒花提取物行业市场全景调研及产业需求研判报告》基于最新、最全的中国产业链数据,融合权威官方统计、深度企业调研、资本市场洞察及全球信息,通过严格的智能处理和独家算法验证,确保分析结论高度可靠、透明且可追溯。

智研咨询专注产业咨询十五年,是中国产业咨询领域专业服务机构。公司以“用信息驱动产业发展,为企业投资决策赋能”为品牌理念。为企业提供专业的产业咨询服务,主要服务包含精品行研报告、专项定制、月度专题、市场地位证明、专精特新申报、可研报告、商业计划书、产业规划等。提供周报/月报/季报/年报等定期报告和定制数据,内容涵盖政策监测、企业动态、行业数据、企业排行、产品价格变化、投融资概览、市场机遇及风险分析等。





