手机版
二维码
购物车
(
0
)
供应
求购
公司
团购
展会
资讯
招商
品牌
人才
知道
专题
图库
视频
下载
商圈
推广
热搜:
采购方式
滤芯
甲带
带式称重给煤机
气动隔膜泵
减速机型号
无级变速机
链式给煤机
履带
减速机
首页
供应
求购
公司
团购
展会
资讯
招商
品牌
人才
知道
专题
图库
视频
下载
商圈
首页
>
资讯
>
展会资讯
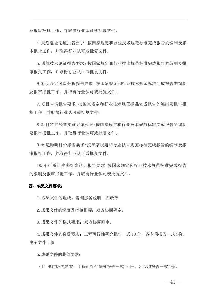
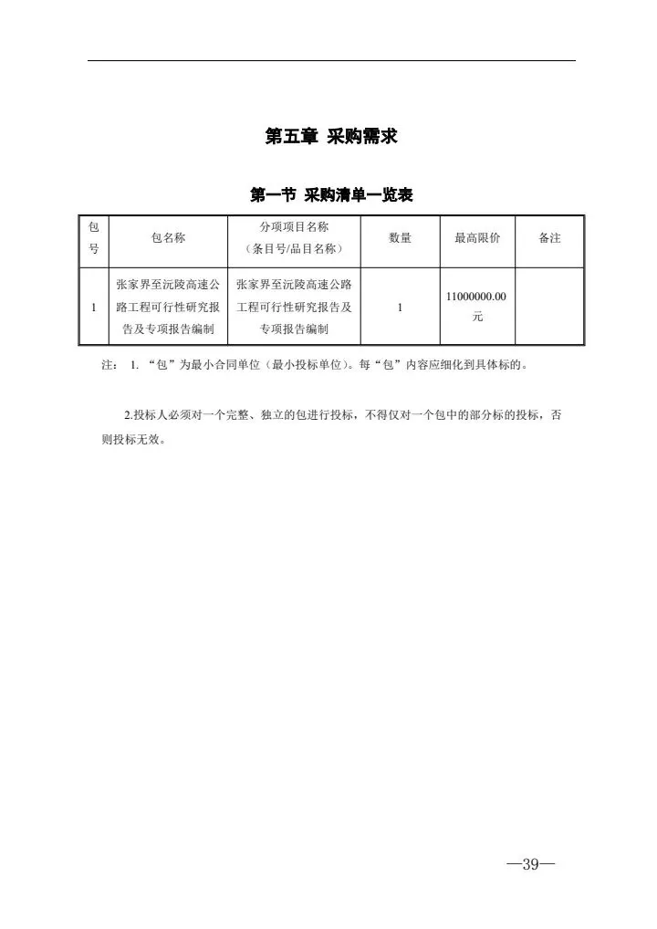
张家界至沅陵高速公路工程可行性研究报告及专项报告编制进行公开招
日期:2026-02-17 10:49:41 来源:网络整理 作者:本站编辑
评论:0
张家界至沅陵高速公路工程可行性研究报告及专项报告编制进行公开招
打赏
更多
>
同类资讯
• 公告 | 超融合一体机市场询价调研
0
条
相关评论
推荐图文
推荐资讯
点击排行
0
1
科大讯飞投资分析报告
0
2
人力资源行业最新的数字化趋势
0
3
2025年全球罕见病行业发展报告
0
4
光通信测试设备/仪器行业深度分析报告
0
5
艺术培训行业规范化!持证上岗已成趋势!
0
6
麦肯锡最新报告解读:食品饮料行业正在经历价值重构的历史性时刻
0
7
越南消费电子行业发展现状及趋势/越南消费电子行业群
0
8
甘肃省三个特色行业温室气体排放核算方法与报告指南地方标准通过技术审查
0
9
报告推荐|2026防晒化妆品质量与安全研究报告(共88页 & 附下载)
网站首页
|
关于我们
|
联系方式
|
使用协议
|
版权隐私
|
网站地图
|
排名推广
|
广告服务
|
积分换礼
|
网站留言
|
RSS订阅
|
违规举报
|
皖ICP备20008326号-18
(c)2008-2022 免费发布网 All Rights Reserved