手机版
二维码
购物车
(
0
)
供应
求购
公司
团购
展会
资讯
招商
品牌
人才
知道
专题
图库
视频
下载
商圈
推广
热搜:
采购方式
甲带
滤芯
气动隔膜泵
减速机型号
减速机
履带
带式称重给煤机
链式给煤机
无级变速机
首页
供应
求购
公司
团购
展会
资讯
招商
品牌
人才
知道
专题
图库
视频
下载
商圈
首页
>
资讯
>
社会热点
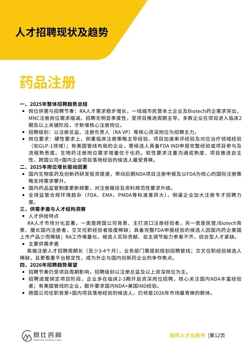
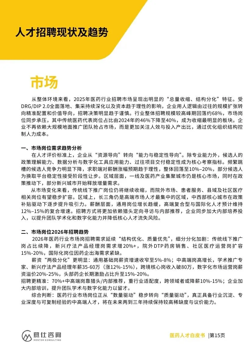
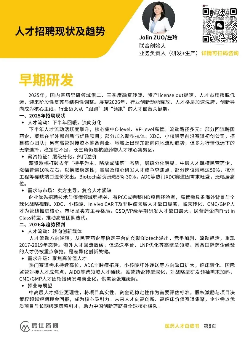
慕仕咨询:2026年医药人才招聘与薪酬白皮书
日期:2026-02-15 22:49:41 来源:网络整理 作者:本站编辑
评论:0
慕仕咨询:2026年医药人才招聘与薪酬白皮书
(下载
报告
,请
点击“
报告下载
”菜单。)
报告
及更多报告
,点击“
报告下载
”菜单免费获取;
或扫码加入数局知识星球获取更好服务:
打赏
更多
>
同类资讯
• CATTI白皮书2026(热点素材跟练159)
0
条
相关评论
推荐图文
推荐资讯
点击排行
0
1
2025年全球AI人工智能行业全景洞察报告
0
2
商道:第四次工业革命调研报告——星舰工业化于普通人影响及关键技术解析(3)
0
3
从“企业AI”到“AI企业”,这场会议把AI落地路径讲透了
0
4
名企大厂招聘:汽车行业高级大客户销售经理,腾讯视频-AI 技术制片人,智慧零售大客户销售经理/公有云销售,云存储高级研发工程师
0
5
观点!2026跨境电商全景:市场、趋势与入局方向
0
6
《2026益生菌行业机会洞察报告》
0
7
2025加盟投资人群洞察报告拆解(二)加盟投资人群动机、需求与决策因素
0
8
2026年跨境电商趋势早报:在全球浪潮中破浪前行,探寻发展新蓝海
0
9
企业数字化转型失败原因总结之一:预算规划不合理,初始预算过于乐观,忽视数据迁移、培训、运维等隐藏成本
网站首页
|
关于我们
|
联系方式
|
使用协议
|
版权隐私
|
网站地图
|
排名推广
|
广告服务
|
积分换礼
|
网站留言
|
RSS订阅
|
违规举报
|
皖ICP备20008326号-18
(c)2008-2022 免费发布网 All Rights Reserved