
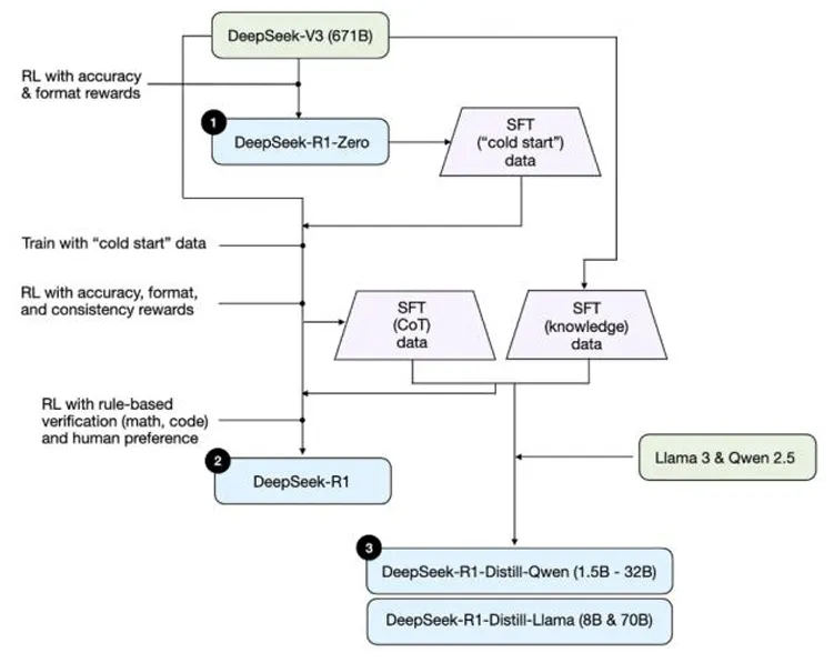
2026年,北京大学文化产业研究院与北京大学信息技术高等研究院联合发布了《美美与共:2026 AI赋能文化产业发展报告-AI创意业态透视》。这份报告核心揭示了:AI正从“辅助工具”进化为重塑文化产业的“新基础设施”,文化产业已进入“零边际生产成本”时代,人类创作者的独特情感与深度思考,将成为最昂贵的稀缺品。
本文将带你全景透视这份百余页的重磅报告,从文学、影视、游戏到文博音乐,看AI如何催化一场“新文艺复兴”,以及在这场技术洪流中,我们该如何坚守人的价值高地。
时代变局:
当创意生产的边际成本趋近于零
我们正站在文化产业范式的历史转折点上。报告指出,生成式人工智能(AIGC)的成熟,首次将文化生产环节的边际成本推向无限接近于零。
1.“零边际生产”重塑产业逻辑
过去二十年,互联网解决了内容的“零边际成本分发”。如今,AIGC实现了 “零边际成本生产”。一旦AI资产库和风格模型搭建完成,生成后续同类内容的成本将呈指数级下降,直接挑战了传统劳动密集型生产的“鲍莫尔成本病”理论。
2. 文化消费入口的迁移:从“算法推荐”到“智能生成”
文化消费的核心逻辑正在改变。过去是算法从海量库存中“匹配”用户需求(Web 2.0逻辑),未来将是AI根据用户偏好“按需生成”独一无二的个性化内容(Web 3.0+AI逻辑)。这意味着,企业的核心竞争力将从 “内容库存” 转向 “AI生成能力”与“用户数据所有权”。
文学IP:
从“线性书写”到“运营世界”
AI正在将文学创作从依赖个人才华的“手工艺”,转变为可系统化运营的“文化资产生产线”。

图:DeepSeek R1训练模型推理图
1.RAG架构:永不遗忘的“外置叙事超我”
对于动辄数百万字的网络文学,维持世界观与情节的连贯性(不“吃书”)是巨大挑战。以检索增强生成(RAG)为核心的技术,将整个故事宇宙编码为可精准检索的 “外部化记忆体”,能实时预警新内容与既有设定的冲突,充当严苛的“叙事最高法院”。
2. 产业实践:从辅助到“数字资产管理”
阅文集团的“妙笔通鉴”系统,能自动将千万字文本结构化,抽取出人物关系、势力图谱等,把模糊的“世界观”转化为可管理、可复用的标准化 数字资产。同时,AI翻译将网文出海成本降低了 90%以上,效率提升百倍,使得海量“长尾”作品得以经济可行地进入全球市场。

图:2025中国网络文学出海趋势数据
影视视听:
重工业奇点与超民主化爆发
2025年,AI在影视产业的应用呈现“双轨制”:一端驱动重工业大制作的智能化管理,一端引爆微短剧的全民创作浪潮。
1.重工业的“智能大脑”:以《流浪地球3》为例
《流浪地球3》制作团队开发的专用AI工具“WEi”,由DeepSeek-R1驱动,扮演“数字剧本主管”和“科学顾问”。它能即时检索前作所有设定确保连续性,并能对剧本情节进行初步科学仿真验证,将导演从繁重的生产物流管理中解放,专注于宏观叙事构建。
2. 微短剧的“效率革命”:快手与字节的对决
快手“可灵AI”和字节“即梦AI”等文生视频模型,让单人团队也能以极低成本生成广播级短剧。2025年,“可灵AI”年化收入运行率已达约 17亿元人民币,全球用户超2200万。这背后是生成式视频模型在运动稳定性、角色一致性(角色记忆)等技术上的快速迭代。
游戏交互:
从预设脚本到“活”的世界
游戏产业正经历从“内容填充”到“世界生成”的范式革命。AI驱动的智能体(Agent)让游戏世界拥有了“灵魂”和自我演化的能力。

图:《逆水寒》手游AI NPC交互场景
1.NPC的“灵魂觉醒”:从树状叙事到涌现叙事
网易《逆水寒》手游深度集成国产大模型,让NPC拥有独立的记忆模块和性格演化能力。玩家与NPC的互动会影响其长期的好感与决策,剧情不再是预设的剧本,而是在互动中实时 “生长”出来。这标志着游戏叙事从“树状分支”向 “涌现式叙事” 的根本性转移。
2. “产消合一”的全面实现
AI工具链的普及,让玩家从消费者变为生产者。例如,《蛋仔派对》的“AIGC+UGC”生态,玩家用自然语言描述即可生成复杂地图,平台已拥有 超过1亿张 用户生成地图。AI将游戏公司的角色从“内容提供商”转型为 “生态平台” 运营者。
文博音乐:数字永生与感官革命
AI正在让静态的文物“活”起来,让消逝的声音“复现”,文化遗产的保护与体验方式正被彻底重构。
1.文博:从数字化存档到“智能文明体”
在文博领域,AI正逆转“修复成本只升不降”的困境。例如,AI几何深度学习帮助三星堆解决跨坑文物碎片拼接难题,效率提升 超过100倍;敦煌利用生成式AI,基于4PB数据对褪色壁画进行逻辑推理修复。空间计算设备(如Apple Vision Pro)则让博物馆的边界无限延展,实现“无限博物馆”。
2. 音乐:创作平权与版权博弈
2025年是“生成式音频元年”。Suno、字节“海绵音乐”等工具让音乐创作门槛归零。中国司法走在前列:北京互联网法院在首例AI声音侵权案中,确立了 “可识别性” 人格权保护标准;国家网信办则出台新规,要求所有AI生成内容必须进行 显式和隐式双重标识,建立可追溯的问责机制。
未来展望:
迈向2030的“智能体”时代
展望未来,AI将从被动的工具,进化为具备自主规划与执行能力的“智能体”(Agentic AI),并开始大规模进入物理世界。
1.从“工具”到“数字员工”
2026年或将成为“智能体元年”。未来的文化生产可能由多智能体协同完成:规划Agent设计大纲,写作Agent生成文本,批评Agent模拟反馈。人类创作者的角色将转向更高阶的创意策展与价值定义。
2. 具身智能与虚实融合
机器人将以“智能演员”形态走进文旅场景,EX机器人的高仿生“李白”能吟诗互动。空间计算技术则让圆明园等遗址在AR眼镜中“重生”,实现 虚实融合的沉浸式穿越。
总结
这份报告清晰地描绘了一幅AI深度赋能文化产业的未来图景:技术正在将人类从重复性劳动中解放,创意生产的民主化时代已然来临。 边际成本的坍塌带来了前所未有的内容繁荣,但也引发了关于真实性、版权和价值的深层思考。
报告的核心启示在于:当机器无限逼近完美时,人类的“不完美”——独特的情感、生命的体验、深度的思考与价值观的注入——将成为文化产品最核心的竞争壁垒和魅力源泉。 AI负责构建逼真的“物理世界”,而人类则专注于注入“灵魂”。这场“新文艺复兴”的本质,是人机协同,美美与共,共同拓展文明想象力的新边界。
报告节选


















面对瞬息万变的市场,精准决策需要专业信息支持。三个皮匠报告提供全球核心研究资源,八大核心板块,助您高效获取深度洞见。
报告库:拥有庞大的500万份+行业研究报告数据库,覆盖国内外TOP级咨询公司与机构,致力于保障信息的时效性与高质量,核心优势:
1.每日更新:每日新增报告超过900份,确保信息始终处于行业前沿。
2.来源严选:报告来源于广泛的专业机构与智库,经过系统性收录与整理,保障内容的专业性与参考价值。
3.报告合集:提供按行业、产业或关键概念(如“十五五规划”、“银发&养老”、“低空经济”等)的报告合集,每个合集内包含近两年内市面上经人工挑选的优质中英文报告/研报等,一键打包下载,动态维护更新。
英文报告库:收录全球TOP咨询公司、知名研究所、顶级国际智库原版英文报告,并提供AI智能翻译与总结,实现中英对照高效阅读。
研报库:严选国内外顶级券商与投行的深度分析报告,直接服务于价值判断与市场预判。
顶级外资投行:摩根士丹利、摩根大通、巴克莱、瑞银、高盛GS、德银、杰富瑞、美银、汇丰、晨星Morningstar、星展银行、法兴、野村等……
企业财报库:系统收录全球主要上市公司的官方年报、季报及招股说明书(IPO文件),涵盖A股、港股、美股等全球主要股市。
数据图表库:从海量报告中深度提取、清洗和归类了超过1200万份核心数据与图表,涵盖市场规模、竞争格局、财务趋势、技术路径等关键可视化信息,支持一键下载使用。
会议峰会:实时汇聚从国内行业峰会到国际专业论坛的会议嘉宾演讲资料,将嘉宾的核心演讲PPT整合成专题,一键打包下载。
政策库:及时收录国家及地方各级产业政策。更有专题/汇编两大特色服务,精准定位行业政策。
1.政策专题:提供按行业、产业或关键概念(如“新能源汽车”、“碳中和”、“人工智能”)的政策全景视图,方便了解从国家到各个地区关于这些领域的相关政策。
2.政策汇编:提供热门概念及重点产业核心政策文件汇编(如国家部委发文、地方政府条例等)。
自研报告库:聚焦前沿技术与新兴产业,提供独家、深度的原创研究,输出具有前瞻性的市场洞察。


